Suppr超能文献

甲基转移酶样蛋白 14 的沉默通过 p65 mRNA 的 mA 修饰缓解动脉粥样硬化的发展。

Methyltransferase-like 14 silencing relieves the development of atherosclerosis via mA modification of p65 mRNA.

机构信息

Department of Cardiac and Vascular Surgery, Affiliated Hospital of Zunyi Medical University, Zunyi, China.

Department of Scientific Research, Affiliated Hospital of Zunyi Medical University, Zunyi, China.

出版信息

Bioengineered. 2022 May;13(5):11832-11843. doi: 10.1080/21655979.2022.2031409.

Abstract

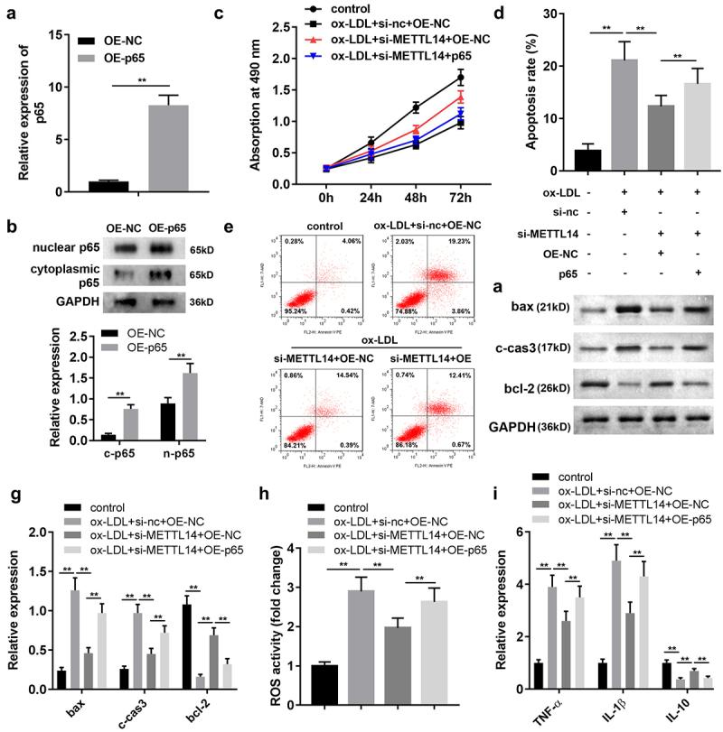
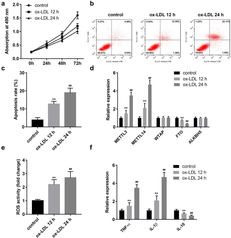
To explore the METTL14-dependent mA modification mechanism involved in the development of atherosclerosis. Oxidized low-density lipoprotein (ox-LDL) and the HUVEC cell line were used to establish an atherosclerosis cell model in vitro, and mice fed a high-fat diet were used as the animal model. Cell viability and apoptosis were assessed using MTT assays and flow cytometry. The status of mA in HUVECs was examined using MeRIP-qPCR. Oil Red O staining was used to evaluate the lesions or plaques on aortas separated from the target mice. METTL14 and METTL3 were upregulated in HUVECs after ox-LDL treatment. After transfection with si-METTL14, the bcl-2 expression level and the viability of ox-LDL-incubated cells increased, whereas the apoptosis rate and the expressions of Bax and cleaved caspase-3 decreased. However, the effect of METTL14 knockdown was reversed by p65 overexpression. After METTL14 knockdown, there was a decrease in the total mA content in HUVECs, mA modification, and p65 expression. The plaques and lesion areas on the high-fat diet mouse aortas were smaller after METTL14 silencing. METTL14 reduced cell viability and promoted apoptosis of HUVECs, which were both induced by ox-LDL via mA modification of p65. Knocking down METTL14 could inhibit the development of atherosclerosis in high-fat diet-treated mice.

摘要

探讨 METTL14 依赖性 mA 修饰在动脉粥样硬化发展中的作用机制。使用氧化型低密度脂蛋白(ox-LDL)和人脐静脉内皮细胞(HUVEC)系建立体外动脉粥样硬化细胞模型,使用高脂饮食喂养的小鼠作为动物模型。通过 MTT 法和流式细胞术评估细胞活力和细胞凋亡。通过 MeRIP-qPCR 检测 HUVEC 中的 mA 状态。油红 O 染色用于评估来自目标小鼠的分离主动脉中的病变或斑块。ox-LDL 处理后 HUVEC 中的 METTL14 和 METTL3 上调。转染 si-METTL14 后,bcl-2 表达水平和 ox-LDL 孵育细胞的活力增加,而细胞凋亡率和 Bax 及 cleaved caspase-3 的表达降低。然而,p65 过表达逆转了 METTL14 敲低的作用。METTL14 敲低后,HUVEC 中的总 mA 含量、mA 修饰和 p65 表达减少。沉默 METTL14 后,高脂饮食喂养 小鼠的主动脉斑块和病变面积减小。METTL14 通过 p65 的 mA 修饰降低 HUVEC 的细胞活力并促进细胞凋亡,这是由 ox-LDL 诱导的。敲低 METTL14 可抑制高脂饮食治疗的小鼠动脉粥样硬化的发展。

https://cdn.ncbi.nlm.nih.gov/pmc/blobs/84fd/9275857/6684bfaa99b9/KBIE_A_2031409_UF0001_OC.jpg

文献检索

告别复杂PubMed语法,用中文像聊天一样搜索,搜遍4000万医学文献。AI智能推荐,让科研检索更轻松。

立即免费搜索

文件翻译

保留排版,准确专业,支持PDF/Word/PPT等文件格式,支持 12+语言互译。

免费翻译文档

深度研究

AI帮你快速写综述,25分钟生成高质量综述,智能提取关键信息,辅助科研写作。

立即免费体验