• 文献检索
  • 文档翻译
  • 深度研究
  • 学术资讯
  • Suppr Zotero 插件Zotero 插件
  • 邀请有礼
  • 套餐&价格
  • 历史记录
应用&插件
Suppr Zotero 插件Zotero 插件浏览器插件Mac 客户端Windows 客户端微信小程序
定价
高级版会员购买积分包购买API积分包
服务
文献检索文档翻译深度研究API 文档MCP 服务
关于我们
关于 Suppr公司介绍联系我们用户协议隐私条款
关注我们

Suppr 超能文献

核心技术专利:CN118964589B侵权必究
粤ICP备2023148730 号-1Suppr @ 2026

文献检索

告别复杂PubMed语法,用中文像聊天一样搜索,搜遍4000万医学文献。AI智能推荐,让科研检索更轻松。

立即免费搜索

文件翻译

保留排版,准确专业,支持PDF/Word/PPT等文件格式,支持 12+语言互译。

免费翻译文档

深度研究

AI帮你快速写综述,25分钟生成高质量综述,智能提取关键信息,辅助科研写作。

立即免费体验

过氧化物酶 6 介导热预处理对体外单肺通气患者血清诱导的急性肺损伤的保护作用。

Peroxiredoxin 6 mediates the protective function of curcumin pretreatment in acute lung injury induced by serum from patients undergoing one-lung ventilation in vitro.

机构信息

Department of Anesthesiology, State Key Laboratory of Oncology in Southern China, Collaborative Innovation Center for Cancer Medicine, Sun Yat-Sen University Cancer Center, Guangzhou, 510060, China.

Department of Anesthesiology, The Seventh Affiliated Hospital of Sun Yat-Sen University, Shenzhen, 518107, China.

出版信息

BMC Pulm Med. 2022 May 12;22(1):192. doi: 10.1186/s12890-022-01988-y.

DOI:10.1186/s12890-022-01988-y
PMID:35549905
原文链接:https://pmc.ncbi.nlm.nih.gov/articles/PMC9101832/
Abstract

BACKGROUND

Curcumin has attracted much attention due to its wide range of therapeutic effects. In this study, we used serum collected from patients undergoing one-lung ventilation (OLV) to establish an in vitro acute lung injury (ALI) model to explore the potential protective mechanism of curcumin on ALI. Our study provides a new reference for the prevention and treatment of ALI induced by OLV.

METHODS

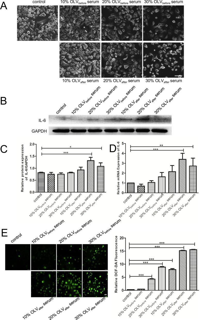
A549 cells were treated with 20% serum from patients undergoing OLV to establish an in vitro ALI model. Curcumin, at a dose of 40 μg/ml, was administered two hours prior to this model. The levels of inflammation and oxidative stress markers were observed by Western blot, qRT-PCR, ELISA and reactive oxygen species assay. Additionally, the expression of peroxiredoxin 6 (Prdx6) and proteins involved in the NF-κB signaling pathway was evaluated.

RESULTS

Twenty percent of serum collected from patients undergoing OLV downregulated the expression of Prdx6, leading to the activation of the NF-κB signaling pathway, which was associated with the subsequent overproduction of inflammatory cytokines and reactive oxygen species. Pretreatment with curcumin restored Prdx6 downregulation and inhibited NF-κB pathway activation by suppressing the nuclear translocation of P65, eventually reducing inflammation and oxidative stress damage in A549 cells.

CONCLUSIONS

Prdx6 mediated the protective function of curcumin by inhibiting the activation of the NF-κB pathway in ALI in vitro.

摘要

背景

姜黄素因其广泛的治疗效果而受到广泛关注。在这项研究中,我们使用接受单肺通气(OLV)的患者的血清建立了体外急性肺损伤(ALI)模型,以探讨姜黄素对 ALI 的潜在保护机制。我们的研究为预防和治疗 OLV 引起的 ALI 提供了新的参考。

方法

用接受 OLV 的患者的 20%血清处理 A549 细胞,以建立体外 ALI 模型。在该模型之前两小时给予 40μg/ml 的姜黄素。通过 Western blot、qRT-PCR、ELISA 和活性氧测定观察炎症和氧化应激标志物的水平。此外,还评估了过氧化物酶 6(Prdx6)和参与 NF-κB 信号通路的蛋白质的表达。

结果

接受 OLV 的患者的 20%血清下调了 Prdx6 的表达,导致 NF-κB 信号通路的激活,这与随后的炎症细胞因子和活性氧的过度产生有关。姜黄素预处理通过抑制 P65 的核易位,恢复 Prdx6 的下调并抑制 NF-κB 通路的激活,最终减少 A549 细胞中的炎症和氧化应激损伤。

结论

Prdx6 通过抑制 NF-κB 通路的激活介导了姜黄素在体外 ALI 中的保护作用。

https://cdn.ncbi.nlm.nih.gov/pmc/blobs/17c8/9101832/9a82f8e9fa27/12890_2022_1988_Fig5_HTML.jpg
https://cdn.ncbi.nlm.nih.gov/pmc/blobs/17c8/9101832/ba630dea3b76/12890_2022_1988_Fig1_HTML.jpg
https://cdn.ncbi.nlm.nih.gov/pmc/blobs/17c8/9101832/f88f6035f8c9/12890_2022_1988_Fig2_HTML.jpg
https://cdn.ncbi.nlm.nih.gov/pmc/blobs/17c8/9101832/26b948e7fcea/12890_2022_1988_Fig3_HTML.jpg
https://cdn.ncbi.nlm.nih.gov/pmc/blobs/17c8/9101832/9ae76a8f8223/12890_2022_1988_Fig4_HTML.jpg
https://cdn.ncbi.nlm.nih.gov/pmc/blobs/17c8/9101832/9a82f8e9fa27/12890_2022_1988_Fig5_HTML.jpg
https://cdn.ncbi.nlm.nih.gov/pmc/blobs/17c8/9101832/ba630dea3b76/12890_2022_1988_Fig1_HTML.jpg
https://cdn.ncbi.nlm.nih.gov/pmc/blobs/17c8/9101832/f88f6035f8c9/12890_2022_1988_Fig2_HTML.jpg
https://cdn.ncbi.nlm.nih.gov/pmc/blobs/17c8/9101832/26b948e7fcea/12890_2022_1988_Fig3_HTML.jpg
https://cdn.ncbi.nlm.nih.gov/pmc/blobs/17c8/9101832/9ae76a8f8223/12890_2022_1988_Fig4_HTML.jpg
https://cdn.ncbi.nlm.nih.gov/pmc/blobs/17c8/9101832/9a82f8e9fa27/12890_2022_1988_Fig5_HTML.jpg

相似文献

1
Peroxiredoxin 6 mediates the protective function of curcumin pretreatment in acute lung injury induced by serum from patients undergoing one-lung ventilation in vitro.过氧化物酶 6 介导热预处理对体外单肺通气患者血清诱导的急性肺损伤的保护作用。
BMC Pulm Med. 2022 May 12;22(1):192. doi: 10.1186/s12890-022-01988-y.
2
LTB4 Promotes Acute Lung Injury via Upregulating the PLC-1/TLR4/NF-B Pathway in One-Lung Ventilation.LTB4 通过上调 PLC-1/TLR4/NF-B 通路促进单肺通气所致急性肺损伤。
Dis Markers. 2022 Jan 11;2022:1839341. doi: 10.1155/2022/1839341. eCollection 2022.
3
Curcumin abates hypoxia-induced oxidative stress based-ER stress-mediated cell death in mouse hippocampal cells (HT22) by controlling Prdx6 and NF-κB regulation.姜黄素通过控制 Prdx6 和 NF-κB 调控减轻缺氧诱导的氧化应激内质网应激介导的小鼠海马细胞 (HT22) 死亡。
Am J Physiol Cell Physiol. 2013 Apr 1;304(7):C636-55. doi: 10.1152/ajpcell.00345.2012. Epub 2013 Jan 30.
4
PLCε1 mediates one-lung ventilation injury by regulating the p38/RhoA/NFκB activation loop.PLCε1 通过调节 p38/RhoA/NFκB 激活环介导单肺通气损伤。
Mol Immunol. 2021 May;133:135-145. doi: 10.1016/j.molimm.2021.02.013. Epub 2021 Mar 1.
5
Baicalin exerts protective effects against lipopolysaccharide-induced acute lung injury by regulating the crosstalk between the CX3CL1-CX3CR1 axis and NF-κB pathway in CX3CL1-knockout mice.在CX3CL1基因敲除小鼠中,黄芩苷通过调节CX3CL1-CX3CR1轴与NF-κB途径之间的相互作用,对脂多糖诱导的急性肺损伤发挥保护作用。
Int J Mol Med. 2016 Mar;37(3):703-15. doi: 10.3892/ijmm.2016.2456. Epub 2016 Jan 12.
6
Nuclear factor-kappa B mediates one-lung ventilation-induced acute lung injury in rabbits.核因子-κB介导兔单肺通气诱导的急性肺损伤。
J Invest Surg. 2012 Apr;25(2):78-85. doi: 10.3109/08941939.2011.603817.
7
[Mechanism of lung and intestine combination therapy in treatment of acute lung injury by inhibiting inflammatory response based on NF-κB/NLRP3 signaling pathway and alveolar macrophage activation].基于NF-κB/NLRP3信号通路及肺泡巨噬细胞活化抑制炎症反应的肺肠联合疗法治疗急性肺损伤的机制
Zhongguo Zhong Yao Za Zhi. 2022 Jan;47(1):151-158. doi: 10.19540/j.cnki.cjcmm.20211027.401.
8
Peroxiredoxin-6 Negatively Regulates Bactericidal Activity and NF-κB Activity by Interrupting TRAF6-ECSIT Complex.过氧化物酶6通过中断TRAF6-ECSIT复合物负向调节杀菌活性和NF-κB活性。
Front Cell Infect Microbiol. 2017 Mar 24;7:94. doi: 10.3389/fcimb.2017.00094. eCollection 2017.
9
Physalin B ameliorates inflammatory responses in lipopolysaccharide-induced acute lung injury mice by inhibiting NF-κB and NLRP3 via the activation of the PI3K/Akt pathway.岩白菜素 B 通过激活 PI3K/Akt 通路抑制 NF-κB 和 NLRP3 减轻脂多糖诱导的急性肺损伤小鼠的炎症反应。
J Ethnopharmacol. 2022 Feb 10;284:114777. doi: 10.1016/j.jep.2021.114777. Epub 2021 Nov 1.
10
[Roles of peroxiredoxin 6 in the regulation of oxidative stress to lipopolysaccharide-induced acute lung injury].[过氧化物酶体增殖物激活受体6在脂多糖诱导的急性肺损伤氧化应激调节中的作用]
Zhonghua Jie He He Hu Xi Za Zhi. 2011 Sep;34(9):679-83.

引用本文的文献

1
Therapeutic prospects and potential mechanisms of Prdx6: as a novel target in musculoskeletal disorders.Prdx6的治疗前景及潜在机制:作为肌肉骨骼疾病的新靶点
Front Physiol. 2025 Apr 17;16:1524100. doi: 10.3389/fphys.2025.1524100. eCollection 2025.
2
Peroxiredoxin 6 in Stress Orchestration and Disease Interplay.应激调控与疾病相互作用中的过氧化物酶体增殖物激活受体6
Antioxidants (Basel). 2025 Mar 23;14(4):379. doi: 10.3390/antiox14040379.
3
Effect of curcumin nanoparticles on proliferation and migration of mouse airway smooth muscle cells and airway inflammatory infiltration.

本文引用的文献

1
Practical Review of Mechanical Ventilation in Adults and Children in the Operating Room and Emergency Department.成人和儿童在手术室和急诊科机械通气的实用复习。
Rev Recent Clin Trials. 2022;17(1):20-33. doi: 10.2174/1574887116666210812165615.
2
The Impact of Dietary Curcumin on the Growth Performance, Intestinal Antibacterial Capacity, and Haemato-Biochemical Parameters of Gilthead Seabream ().膳食姜黄素对金头鲷生长性能、肠道抗菌能力及血液生化参数的影响()
Animals (Basel). 2021 Jun 15;11(6):1779. doi: 10.3390/ani11061779.
3
A Peptide Inhibitor of Peroxiredoxin 6 Phospholipase A Activity Significantly Protects against Lung Injury in a Mouse Model of Ventilator Induced Lung Injury (VILI).
姜黄素纳米颗粒对小鼠气道平滑肌细胞增殖、迁移及气道炎性浸润的影响
Front Pharmacol. 2024 Apr 19;15:1344333. doi: 10.3389/fphar.2024.1344333. eCollection 2024.
4
Transcutaneous electrical acupoint stimulation improves pulmonary function by regulating oxidative stress during one-lung ventilation in patients with lung cancer undergoing thoracoscopic surgery: a randomized controlled trial.经皮穴位电刺激通过调节肺癌患者胸腔镜手术单肺通气期间的氧化应激改善肺功能:一项随机对照试验。
BMC Complement Med Ther. 2023 Dec 16;23(1):463. doi: 10.1186/s12906-023-04304-1.
一种过氧化物还原酶6磷脂酶A活性的肽抑制剂在呼吸机诱导性肺损伤(VILI)小鼠模型中显著保护肺免受损伤。
Antioxidants (Basel). 2021 Jun 7;10(6):925. doi: 10.3390/antiox10060925.
4
Expression profile of miRNAs involved in the hepatoprotective effects of curcumin against oxidative stress in Nile tilapia.miRNAs 在姜黄素抗氧化应激对罗非鱼肝保护作用中的表达谱。
Aquat Toxicol. 2021 Aug;237:105896. doi: 10.1016/j.aquatox.2021.105896. Epub 2021 Jun 14.
5
Redox Role of ROS and Inflammation in Pulmonary Diseases.活性氧(ROS)和炎症在肺部疾病中的氧化还原作用。
Adv Exp Med Biol. 2021;1304:187-204. doi: 10.1007/978-3-030-68748-9_11.
6
The Roles of Peroxiredoxin 6 in Brain Diseases.过氧化物酶体增殖物激活受体6在脑部疾病中的作用。
Mol Neurobiol. 2021 Sep;58(9):4348-4364. doi: 10.1007/s12035-021-02427-5. Epub 2021 May 19.
7
Baicalin attenuates LPS-induced alveolar type II epithelial cell A549 injury by attenuation of the FSTL1 signaling pathway via increasing miR-200b-3p expression.黄芩通过增加 miR-200b-3p 的表达来抑制 FSTL1 信号通路从而减轻 LPS 诱导的肺泡 II 型上皮细胞 A549 损伤。
Innate Immun. 2021 May;27(4):294-312. doi: 10.1177/17534259211013887. Epub 2021 May 18.
8
Anti-inflammatory effects of curcumin in acute lung injury: In vivo and in vitro experimental model studies.姜黄素在急性肺损伤中的抗炎作用:体内和体外实验模型研究。
Int Immunopharmacol. 2021 Jul;96:107600. doi: 10.1016/j.intimp.2021.107600. Epub 2021 Mar 30.
9
Curcumin protects against inflammation and lung injury in rats with acute pulmonary embolism with the involvement of microRNA-21/PTEN/NF-κB axis.姜黄素通过调控 microRNA-21/PTEN/NF-κB 轴保护急性肺栓塞大鼠的炎症反应和肺损伤
Mol Cell Biochem. 2021 Jul;476(7):2823-2835. doi: 10.1007/s11010-021-04127-z. Epub 2021 Mar 17.
10
The role of TLR4/NF-κB signaling in the radioprotective effects of exogenous Prdx6.TLR4/NF-κB 信号通路在外源性 Prdx6 辐射防护作用中的角色。
Arch Biochem Biophys. 2021 May 15;702:108830. doi: 10.1016/j.abb.2021.108830. Epub 2021 Mar 13.