Suppr超能文献

血清素调节昆虫肠道细菌群落的内稳态。

Serotonin modulates insect gut bacterial community homeostasis.

机构信息

Department of Entomology, College of Plant Protection, South China Agricultural University, Wushan Road 483, Tianhe District, Guangzhou, 510642, China.

Key Laboratory of Natural Pesticide and Chemical Biology, Ministry of Education, Laboratory of Insect Toxicology, South China Agricultural University, Guangzhou, China.

出版信息

BMC Biol. 2022 May 13;20(1):105. doi: 10.1186/s12915-022-01319-x.

Abstract

BACKGROUND

Metazoan guts are in permanent contact with microbial communities. However, the host mechanisms that have developed to manage the dynamic changes of these microorganisms and maintain homeostasis remain largely unknown.

RESULTS

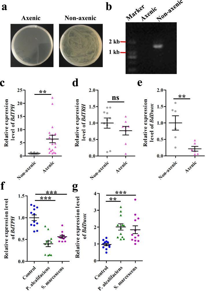
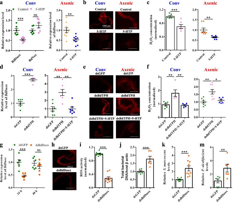
Serotonin (5-hydroxytryptamine [5-HT]) was found to modulate gut microbiome homeostasis via regulation of a dual oxidase (Duox) gene expression in both Bactrocera dorsalis and Aedes aegypti. The knockdown of the peripheral 5-HT biosynthetic gene phenylalanine hydroxylase (TPH) increased the expression of Duox and the activity of reactive oxygen species, leading to a decrease in the gut microbiome load. Moreover, the TPH knockdown reduced the relative abundance of the bacterial genera Serratia and Providencia, including the opportunistic pathogens, S. marcescens and P. alcalifaciens in B. dorsalis. Treatment with 5-hydroxytryptophan, a precursor of 5-HT synthesis, fully rescued the TPH knockdown-induced phenotype.

CONCLUSIONS

The findings reveal the important contribution of 5-HT in regulating gut homeostasis, providing new insights into gut-microbe interactions in metazoans.

摘要

背景

后生动物的肠道与微生物群落保持着永久接触。然而,宿主为了应对这些微生物的动态变化并维持体内平衡,所发展出的机制在很大程度上仍是未知的。

结果

研究发现血清素(5-羟色胺[5-HT])通过调节双氧化酶(Duox)基因在双斑按实蝇和埃及伊蚊中的表达,来调节肠道微生物组的稳态。外周 5-HT 生物合成基因苯丙氨酸羟化酶(TPH)的敲低增加了 Duox 的表达和活性氧的活性,导致肠道微生物组负荷减少。此外,TPH 的敲低降低了细菌属沙雷氏菌和普罗维登斯菌的相对丰度,包括双斑按实蝇中的机会性病原体粘质沙雷氏菌和产碱普罗威登斯菌。5-羟色氨酸(5-HT 合成的前体)的处理完全挽救了 TPH 敲低引起的表型。

结论

这些发现揭示了 5-HT 在调节肠道稳态方面的重要作用,为后生动物的肠道-微生物相互作用提供了新的见解。

https://cdn.ncbi.nlm.nih.gov/pmc/blobs/94cb/9103294/f92d275dbb08/12915_2022_1319_Fig1_HTML.jpg

文献检索

告别复杂PubMed语法,用中文像聊天一样搜索,搜遍4000万医学文献。AI智能推荐,让科研检索更轻松。

立即免费搜索

文件翻译

保留排版,准确专业,支持PDF/Word/PPT等文件格式,支持 12+语言互译。

免费翻译文档

深度研究

AI帮你快速写综述,25分钟生成高质量综述,智能提取关键信息,辅助科研写作。

立即免费体验