Suppr超能文献

线粒体复合物 I 中的种系突变揭示 IDH1 突变型急性髓系白血病的遗传和可靶向弱点。

Germline mutations in mitochondrial complex I reveal genetic and targetable vulnerability in IDH1-mutant acute myeloid leukaemia.

机构信息

Harvard Stem Cell Institute, Harvard Medical School, Boston, USA.

Cancer Science Institute of Singapore, National University of Singapore, Singapore, Singapore.

出版信息

Nat Commun. 2022 May 12;13(1):2614. doi: 10.1038/s41467-022-30223-9.

Abstract

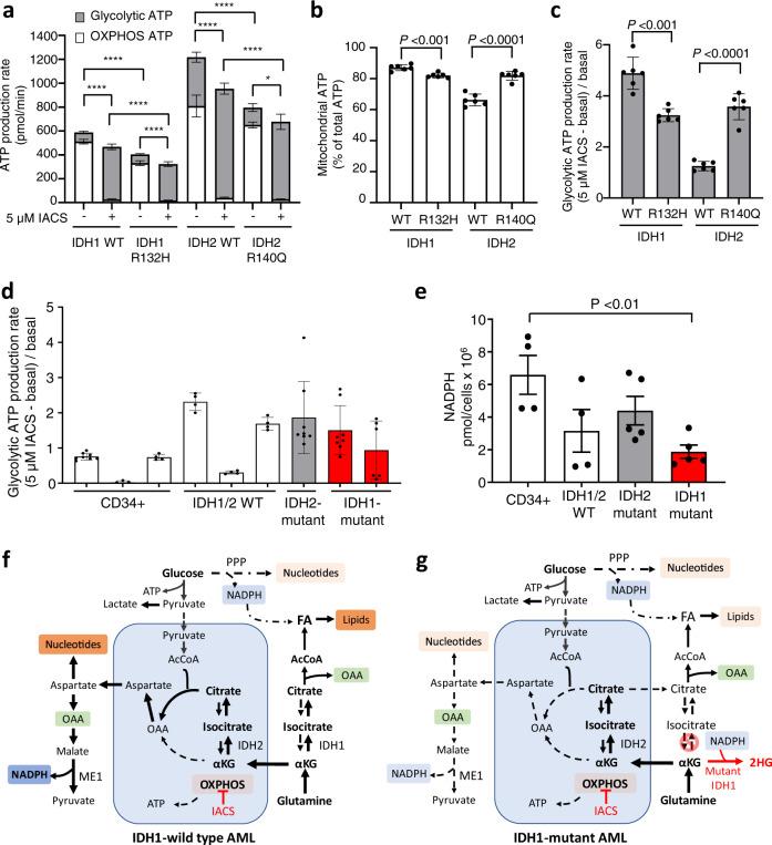
The interaction of germline variation and somatic cancer driver mutations is under-investigated. Here we describe the genomic mitochondrial landscape in adult acute myeloid leukaemia (AML) and show that rare variants affecting the nuclear- and mitochondrially-encoded complex I genes show near-mutual exclusivity with somatic driver mutations affecting isocitrate dehydrogenase 1 (IDH1), but not IDH2 suggesting a unique epistatic relationship. Whereas AML cells with rare complex I variants or mutations in IDH1 or IDH2 all display attenuated mitochondrial respiration, heightened sensitivity to complex I inhibitors including the clinical-grade inhibitor, IACS-010759, is observed only for IDH1-mutant AML. Furthermore, IDH1 mutant blasts that are resistant to the IDH1-mutant inhibitor, ivosidenib, retain sensitivity to complex I inhibition. We propose that the IDH1 mutation limits the flexibility for citrate utilization in the presence of impaired complex I activity to a degree that is not apparent in IDH2 mutant cells, exposing a mutation-specific metabolic vulnerability. This reduced metabolic plasticity explains the epistatic relationship between the germline complex I variants and oncogenic IDH1 mutation underscoring the utility of genomic data in revealing metabolic vulnerabilities with implications for therapy.

摘要

种系变异与体细胞癌驱动突变的相互作用尚未得到充分研究。在这里,我们描述了成人急性髓系白血病(AML)的基因组线粒体图谱,并表明影响核编码和线粒体编码复合物 I 基因的罕见变异与影响异柠檬酸脱氢酶 1(IDH1)但不影响 IDH2 的体细胞驱动突变近乎相互排斥,这表明存在独特的上位性关系。虽然具有罕见复合物 I 变异或 IDH1 或 IDH2 突变的 AML 细胞均显示出减弱的线粒体呼吸作用,但仅观察到 IDH1 突变型 AML 对包括临床级抑制剂 IACS-010759 在内的复合物 I 抑制剂高度敏感。此外,对 IDH1 突变抑制剂ivosidenib 耐药的 IDH1 突变性原始细胞仍对复合物 I 抑制敏感。我们提出,IDH1 突变限制了在复合物 I 活性受损的情况下柠檬酸利用的灵活性,在 IDH2 突变细胞中这种灵活性并不明显,从而暴露出特定于突变的代谢脆弱性。这种降低的代谢可塑性解释了种系复合物 I 变异与致癌性 IDH1 突变之间的上位性关系,突出了基因组数据在揭示具有治疗意义的代谢脆弱性方面的实用性。

https://cdn.ncbi.nlm.nih.gov/pmc/blobs/f854/9098909/49ebf9a1b3a7/41467_2022_30223_Fig1_HTML.jpg

文献检索

告别复杂PubMed语法,用中文像聊天一样搜索,搜遍4000万医学文献。AI智能推荐,让科研检索更轻松。

立即免费搜索

文件翻译

保留排版,准确专业,支持PDF/Word/PPT等文件格式,支持 12+语言互译。

免费翻译文档

深度研究

AI帮你快速写综述,25分钟生成高质量综述,智能提取关键信息,辅助科研写作。

立即免费体验