• 文献检索
  • 文档翻译
  • 深度研究
  • 学术资讯
  • Suppr Zotero 插件Zotero 插件
  • 邀请有礼
  • 套餐&价格
  • 历史记录
应用&插件
Suppr Zotero 插件Zotero 插件浏览器插件Mac 客户端Windows 客户端微信小程序
定价
高级版会员购买积分包购买API积分包
服务
文献检索文档翻译深度研究API 文档MCP 服务
关于我们
关于 Suppr公司介绍联系我们用户协议隐私条款
关注我们

Suppr 超能文献

核心技术专利:CN118964589B侵权必究
粤ICP备2023148730 号-1Suppr @ 2026

文献检索

告别复杂PubMed语法,用中文像聊天一样搜索,搜遍4000万医学文献。AI智能推荐,让科研检索更轻松。

立即免费搜索

文件翻译

保留排版,准确专业,支持PDF/Word/PPT等文件格式,支持 12+语言互译。

免费翻译文档

深度研究

AI帮你快速写综述,25分钟生成高质量综述,智能提取关键信息,辅助科研写作。

立即免费体验

采用偏铝酸钠/氢氧化四丙基铵联合脱硅及酸改性制备用于甲醇制丙烯的分级HZSM-5沸石

Preparation of hierarchical HZSM-5 zeolites with combined desilication with NaAlO/tetrapropylammonium hydroxide and acid modification for converting methanol to propylene.

作者信息

Gorzin Fatemeh, Towfighi Darian Jafar, Yaripour Fereydoon, Mousavi Seyyed Mohammad

机构信息

Department of Chemical Engineering, Tarbiat Modares University P. O. Box 14115-143 Tehran Iran

Catalysis Research Group, Petrochemical Research & Technology Company, National Iranian Petrochemical Company P. O. Box: 1493 Tehran Iran.

出版信息

RSC Adv. 2018 Dec 7;8(72):41131-41142. doi: 10.1039/c8ra08624a.

DOI:10.1039/c8ra08624a
PMID:35559299
原文链接:https://pmc.ncbi.nlm.nih.gov/articles/PMC9091568/
Abstract

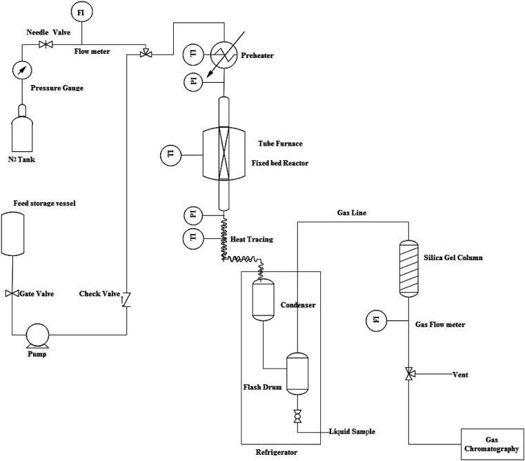
In the present work, mesoporosity is introduced into highly siliceous HZSM-5 zeolites (SiO/AlO = 400) by a two-step path including desilication using NaAlO and TPAOH (tetrapropylammonium hydroxide) mixtures, followed by acid washing treatment. The physicochemical properties of conventional microporous HZSM-5 and all treated samples were characterized by ICP-OES, XRD, FE-SEM, BET and NH-TPD methods. The catalytic performance of the HZSM-5 samples was determined in methanol to propylene conversion reaction at 460 °C and methanol WHSV of 0.9 h using feed containing 50 wt% methanol in water. The results showed that the porosity of the desilicated samples has been mainly blocked by sodium aluminate derived deposits and silicon-containing debris. After a subsequent acid washing step with hydrochloric acid, the blocking species were removed which resulted in improving the mesoporosity generated in the desilication step. It was found that alkaline-acid treatment in a NaAlO/TPAOH solution with TPAOH/(NaAlO + TPAOH) = 0.4 followed by acid washing, leads to the formation of narrow and uniform mesoporosity without severely destroying the crystal structure. Also, it exhibits higher selectivities to propylene (37.7 30.7%) and total butylenes (21.2 16.1%), propylene to ethylene ratio (4.0 2.7), as well as total light olefins (68.4 57.9%) compared to the parent catalyst, while its selectivities to C-C alkanes (9.6 13.7%) and heavy hydrocarbons (13.8 28.4%) are relatively lower. The lifetime of the optimum alkaline-acid treated sample (640 h) showed a significant increase compared to that of the parent catalyst (425 h). The results exhibited that desilication process leads to a considerable mesoporosity development, while acid washing treatment mostly influences on the catalyst acidity. Therefore, the combination of the alkaline-acid treatment leads to hierarchical HZSM-5 catalyst formation with tailored pore architecture and surface acidic properties.

摘要

在本工作中,通过两步法将介孔引入高硅HZSM-5沸石(SiO/AlO = 400)中,该两步法包括使用偏铝酸钠和氢氧化四丙基铵(TPAOH)混合物进行脱硅,随后进行酸洗处理。通过ICP-OES、XRD、FE-SEM、BET和NH-TPD方法对传统微孔HZSM-5和所有处理过的样品的物理化学性质进行了表征。在460℃、甲醇质量空速为0.9 h、进料中甲醇质量分数为50 wt%的甲醇制丙烯转化反应中测定了HZSM-5样品的催化性能。结果表明,脱硅样品的孔隙率主要被偏铝酸钠衍生的沉积物和含硅碎片堵塞。在用盐酸进行后续酸洗步骤后,堵塞物质被去除,这导致脱硅步骤中产生的介孔率得到改善。研究发现,在TPAOH/(偏铝酸钠 + TPAOH) = 0.4的偏铝酸钠/TPAOH溶液中进行碱酸处理,随后进行酸洗,会形成狭窄且均匀的介孔,而不会严重破坏晶体结构。此外,与母体催化剂相比,它对丙烯(37.7 30.7%)和总丁烯(21.2 16.1%)的选择性更高,丙烯与乙烯的比例(4.0 2.7)以及总轻质烯烃(68.4 57.9%)也更高,而其对C-C烷烃(9.6 13.7%)和重烃(13.8 28.4%)的选择性相对较低。最佳碱酸处理样品的寿命(640 h)与母体催化剂(425 h)相比有显著增加。结果表明,脱硅过程导致了相当程度的介孔率发展,而酸洗处理主要影响催化剂的酸度。因此,碱酸处理的组合导致形成具有定制孔结构和表面酸性性质的分级HZSM-5催化剂。

https://cdn.ncbi.nlm.nih.gov/pmc/blobs/c844/9091568/9ea948023f05/c8ra08624a-f6.jpg
https://cdn.ncbi.nlm.nih.gov/pmc/blobs/c844/9091568/b057de66ecbf/c8ra08624a-f1.jpg
https://cdn.ncbi.nlm.nih.gov/pmc/blobs/c844/9091568/f52fea0b64b7/c8ra08624a-f2.jpg
https://cdn.ncbi.nlm.nih.gov/pmc/blobs/c844/9091568/99a038acebe4/c8ra08624a-f3.jpg
https://cdn.ncbi.nlm.nih.gov/pmc/blobs/c844/9091568/78b1ff0f885c/c8ra08624a-f4.jpg
https://cdn.ncbi.nlm.nih.gov/pmc/blobs/c844/9091568/40ccf71e14bf/c8ra08624a-f5.jpg
https://cdn.ncbi.nlm.nih.gov/pmc/blobs/c844/9091568/9ea948023f05/c8ra08624a-f6.jpg
https://cdn.ncbi.nlm.nih.gov/pmc/blobs/c844/9091568/b057de66ecbf/c8ra08624a-f1.jpg
https://cdn.ncbi.nlm.nih.gov/pmc/blobs/c844/9091568/f52fea0b64b7/c8ra08624a-f2.jpg
https://cdn.ncbi.nlm.nih.gov/pmc/blobs/c844/9091568/99a038acebe4/c8ra08624a-f3.jpg
https://cdn.ncbi.nlm.nih.gov/pmc/blobs/c844/9091568/78b1ff0f885c/c8ra08624a-f4.jpg
https://cdn.ncbi.nlm.nih.gov/pmc/blobs/c844/9091568/40ccf71e14bf/c8ra08624a-f5.jpg
https://cdn.ncbi.nlm.nih.gov/pmc/blobs/c844/9091568/9ea948023f05/c8ra08624a-f6.jpg

相似文献

1
Preparation of hierarchical HZSM-5 zeolites with combined desilication with NaAlO/tetrapropylammonium hydroxide and acid modification for converting methanol to propylene.采用偏铝酸钠/氢氧化四丙基铵联合脱硅及酸改性制备用于甲醇制丙烯的分级HZSM-5沸石
RSC Adv. 2018 Dec 7;8(72):41131-41142. doi: 10.1039/c8ra08624a.
2
Effects of Desilication in NaOH/Piperidine Medium and Phosphorus Modification on the Catalytic Activity of HZSM-5 Catalyst in Methanol to Propylene Conversion.NaOH/哌啶介质脱硅及磷改性对 HZSM-5 催化剂甲醇制丙烯反应性能的影响。
Comb Chem High Throughput Screen. 2021;24(4):546-558. doi: 10.2174/1386207323666200714002844.
3
Effect of alkali-treated HZSM-5 zeolite on the production of aromatic hydrocarbons from microwave assisted catalytic fast pyrolysis (MACFP) of rice husk.碱处理的 HZSM-5 沸石对微波辅助催化快速热解(MACFP)稻壳制备芳烃的影响。
Sci Total Environ. 2020 Feb 10;703:134605. doi: 10.1016/j.scitotenv.2019.134605. Epub 2019 Nov 5.
4
Sonically modified hierarchical FAU-type zeolites as active catalysts for the production of furan from furfural.超声处理的分级 FAU 型沸石作为由糠醛生产呋喃的活性催化剂。
Ultrason Sonochem. 2020 Jan;60:104785. doi: 10.1016/j.ultsonch.2019.104785. Epub 2019 Sep 9.
5
Methanol promoted naphtha catalytic pyrolysis to light olefins on Zn-modified high-silicon HZSM-5 zeolite catalysts.甲醇在锌改性的高硅HZSM-5沸石催化剂上促进石脑油催化热解制轻质烯烃。
RSC Adv. 2019 Jul 3;9(36):20818-20828. doi: 10.1039/c9ra02793a. eCollection 2019 Jul 1.
6
Fluoride-Treated Nano-HZSM-5 Zeolite as a Highly Stable Catalyst for the Conversion of Bioethanol to Propylene.氟处理的纳米HZSM-5沸石作为一种将生物乙醇转化为丙烯的高稳定性催化剂。
Nanomaterials (Basel). 2024 Sep 26;14(19):1558. doi: 10.3390/nano14191558.
7
Sonochemically prepared hierarchical MFI-type zeolites as active catalysts for catalytic ethanol dehydration.超声化学法制备的分级 MFI 型沸石作为催化乙醇脱水的活性催化剂。
Ultrason Sonochem. 2021 Jun;74:105581. doi: 10.1016/j.ultsonch.2021.105581. Epub 2021 May 3.
8
Bimetallic Lanthanum-Cerium-Loaded HZSM-5 Composite for Catalytic Deoxygenation of Microalgae-Hydrolyzed Oil into Green Hydrocarbon Fuels.双金属镧铈负载 HZSM-5 复合催化剂用于微藻水解油催化脱氧制备绿色烃类燃料。
Molecules. 2022 Nov 18;27(22):8018. doi: 10.3390/molecules27228018.
9
Bioethanol Conversion into Propylene over Various Zeolite Catalysts: Reaction Optimization and Catalyst Deactivation.各种沸石催化剂上生物乙醇转化为丙烯:反应优化与催化剂失活
Nanomaterials (Basel). 2022 Aug 10;12(16):2746. doi: 10.3390/nano12162746.
10
Mechanism of hierarchical porosity development in MFI zeolites by desilication: the role of aluminium as a pore-directing agent.通过脱硅作用在MFI沸石中形成分级孔隙率的机制:铝作为孔导向剂的作用。
Chemistry. 2005 Aug 19;11(17):4983-94. doi: 10.1002/chem.200500045.

引用本文的文献

1
The Influence of Mesopore Architecture in Hierarchical H‑ZSM‑5 on n‑Butanol Dehydration.介孔结构对分级H-ZSM-5中正丁醇脱水的影响。
ACS Eng Au. 2025 Jul 9;5(4):434-449. doi: 10.1021/acsengineeringau.5c00033. eCollection 2025 Aug 20.
2
Beneficial use of ultrasound irradiation in synthesis of beta-clinoptilolite composite used in heavy oil upgrading process.超声辐照在用于重油升级过程的β-斜发沸石复合材料合成中的有益应用。
RSC Adv. 2019 May 29;9(29):16797-16811. doi: 10.1039/c9ra02173f. eCollection 2019 May 24.

本文引用的文献

1
Mesoporosity--a new dimension for zeolites.中孔沸石:沸石的新维度。
Chem Soc Rev. 2013 May 7;42(9):3689-707. doi: 10.1039/c3cs35488a. Epub 2013 Mar 4.
2
Synthesis strategies in the search for hierarchical zeolites.用于寻找分级沸石的合成策略。
Chem Soc Rev. 2013 May 7;42(9):4004-35. doi: 10.1039/c2cs35330j. Epub 2012 Nov 9.
3
Desilication mechanism revisited: highly mesoporous all-silica zeolites enabled through pore-directing agents.重新探讨去硅化机制:通过孔导向剂制备具有高介孔度的全硅沸石。
Chemistry. 2011 Jan 24;17(4):1137-47. doi: 10.1002/chem.201002589. Epub 2011 Jan 5.
4
An overview of recent development in composite catalysts from porous materials for various reactions and processes.用于各种反应和过程的多孔材料复合催化剂的最新进展综述。
Int J Mol Sci. 2010 May 18;11(5):2152-87. doi: 10.3390/ijms11052152.
5
Mechanism of hierarchical porosity development in MFI zeolites by desilication: the role of aluminium as a pore-directing agent.通过脱硅作用在MFI沸石中形成分级孔隙率的机制:铝作为孔导向剂的作用。
Chemistry. 2005 Aug 19;11(17):4983-94. doi: 10.1002/chem.200500045.