• 文献检索
  • 文档翻译
  • 深度研究
  • 学术资讯
  • Suppr Zotero 插件Zotero 插件
  • 邀请有礼
  • 套餐&价格
  • 历史记录
应用&插件
Suppr Zotero 插件Zotero 插件浏览器插件Mac 客户端Windows 客户端微信小程序
定价
高级版会员购买积分包购买API积分包
服务
文献检索文档翻译深度研究API 文档MCP 服务
关于我们
关于 Suppr公司介绍联系我们用户协议隐私条款
关注我们

Suppr 超能文献

核心技术专利:CN118964589B侵权必究
粤ICP备2023148730 号-1Suppr @ 2026

文献检索

告别复杂PubMed语法,用中文像聊天一样搜索,搜遍4000万医学文献。AI智能推荐,让科研检索更轻松。

立即免费搜索

文件翻译

保留排版,准确专业,支持PDF/Word/PPT等文件格式,支持 12+语言互译。

免费翻译文档

深度研究

AI帮你快速写综述,25分钟生成高质量综述,智能提取关键信息,辅助科研写作。

立即免费体验

哺乳动物 eIF4E2-GSK3β 通过维持 p53 的基础磷酸化来抵抗低氧诱导的衰老。

Mammalian eIF4E2-GSK3β maintains basal phosphorylation of p53 to resist senescence under hypoxia.

机构信息

College of Life Science and Technology, College of Biomedicine and Health, Huazhong Agricultural University, Wuhan, 430070, China.

Hubei Cancer Hospital (HBCH), Wuhan, 430079, China.

出版信息

Cell Death Dis. 2022 May 14;13(5):459. doi: 10.1038/s41419-022-04897-4.

DOI:10.1038/s41419-022-04897-4
PMID:35568694
原文链接:https://pmc.ncbi.nlm.nih.gov/articles/PMC9107480/
Abstract

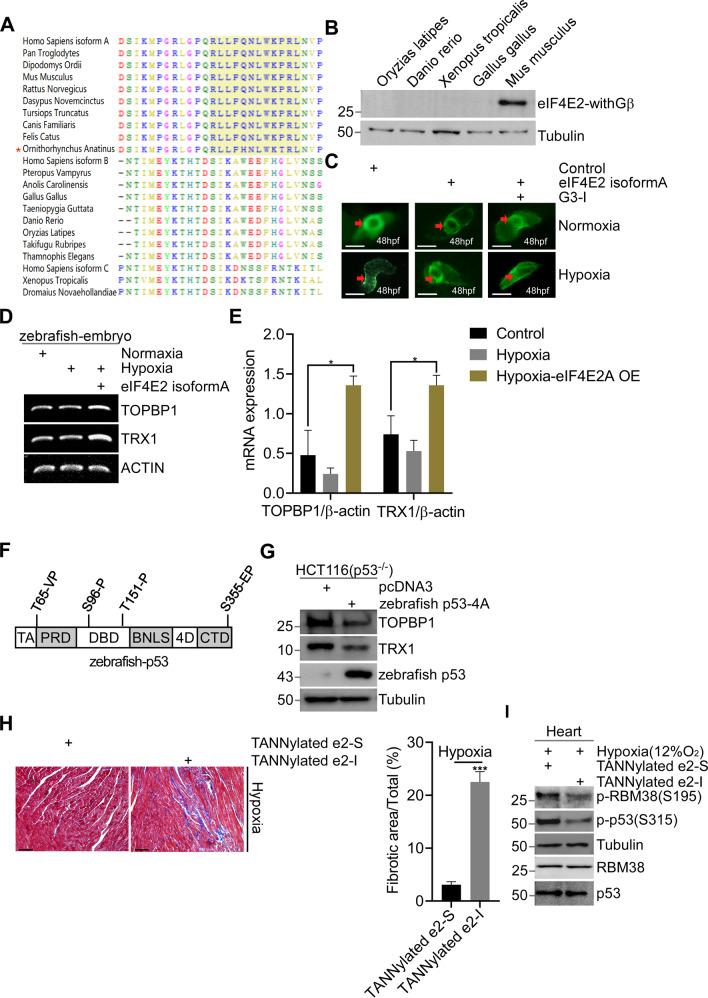
Hypoxia modulates senescence, but their physiological link remains unclear. Here, we found that eIF4E2, a hypoxia-activated translation initiation factor, interacted with GSK3β to maintain phosphorylation of p53, thus resisting senescence under hypoxia. RNA-binding protein RBM38 interacted with eIF4E to inhibit the translation of p53, but GSK3β-mediated Ser195 phosphorylation disrupted the RBM38-eIF4E interaction. Through investigation of RBM38 phosphorylation, we found that the eIF4E2-GSK3β pathway specifically regulated proline-directed serine/threonine phosphorylation (S/T-P). Importantly, peptides e2-I or G3-I that blocking eIF4E2-GSK3β interaction can inhibit the basal S/T-P phosphorylation of p53 at multiple sites, therby inducing senescence through transcriptional inhibition. Additionally, a nanobody was screened via the domain where eIF4E2 bound to GSK3β, and this nanobody inhibited S/T-P phosphorylation to promote senescence. Furthermore, hypoxia inhibited eIF4E2-GSK3β pathway by mediating S-Nitrosylation of GSK3β. Blocking eIF4E2-GSK3β interaction promoted liver senescence under hypoxia, thus leading to liver fibrosis, eventually accelerating N, N-diethylnitrosamine (DEN)-induced tumorigenesis. Interestingly, eIF4E2 isoforms with GSK3β-binding motif exclusively exist in mammals, which protect zebrafish heart against hypoxia. Together, this study reveals a mammalian eIF4E2-GSK3β pathway that prevents senescence by maintaining basal S/T-P phosphorylation of p53, which underlies hypoxia adaptation of tissues.

摘要

缺氧调节衰老,但它们的生理联系尚不清楚。在这里,我们发现缺氧激活的翻译起始因子 eIF4E2 与 GSK3β 相互作用,以维持 p53 的磷酸化,从而在缺氧下抵抗衰老。RNA 结合蛋白 RBM38 与 eIF4E 相互作用,抑制 p53 的翻译,但 GSK3β 介导的 Ser195 磷酸化破坏了 RBM38-eIF4E 相互作用。通过对 RBM38 磷酸化的研究,我们发现 eIF4E2-GSK3β 途径特异性调节脯氨酸导向的丝氨酸/苏氨酸磷酸化 (S/T-P)。重要的是,阻断 eIF4E2-GSK3β 相互作用的肽 e2-I 或 G3-I 可以抑制 p53 在多个位点的基础 S/T-P 磷酸化,从而通过转录抑制诱导衰老。此外,通过 eIF4E2 与 GSK3β 结合的结构域筛选出一种纳米抗体,该纳米抗体抑制 S/T-P 磷酸化以促进衰老。此外,缺氧通过介导 GSK3β 的 S-亚硝基化来抑制 eIF4E2-GSK3β 途径。阻断 eIF4E2-GSK3β 相互作用促进缺氧下的肝衰老,从而导致肝纤维化,最终加速 N,N-二乙基亚硝胺 (DEN) 诱导的肿瘤发生。有趣的是,具有 GSK3β 结合基序的 eIF4E2 同工型仅存在于哺乳动物中,它们保护斑马鱼心脏免受缺氧的影响。总之,这项研究揭示了一种哺乳动物 eIF4E2-GSK3β 途径,通过维持 p53 的基础 S/T-P 磷酸化来防止衰老,这是组织适应缺氧的基础。

https://cdn.ncbi.nlm.nih.gov/pmc/blobs/477d/9107480/436b89248c22/41419_2022_4897_Fig7_HTML.jpg
https://cdn.ncbi.nlm.nih.gov/pmc/blobs/477d/9107480/6108711893f9/41419_2022_4897_Fig1_HTML.jpg
https://cdn.ncbi.nlm.nih.gov/pmc/blobs/477d/9107480/9c22d9727ed3/41419_2022_4897_Fig2_HTML.jpg
https://cdn.ncbi.nlm.nih.gov/pmc/blobs/477d/9107480/d6b72e6ae7ef/41419_2022_4897_Fig3_HTML.jpg
https://cdn.ncbi.nlm.nih.gov/pmc/blobs/477d/9107480/0cb8f106f257/41419_2022_4897_Fig4_HTML.jpg
https://cdn.ncbi.nlm.nih.gov/pmc/blobs/477d/9107480/abe49716fb4e/41419_2022_4897_Fig5_HTML.jpg
https://cdn.ncbi.nlm.nih.gov/pmc/blobs/477d/9107480/c3d97ed97451/41419_2022_4897_Fig6_HTML.jpg
https://cdn.ncbi.nlm.nih.gov/pmc/blobs/477d/9107480/436b89248c22/41419_2022_4897_Fig7_HTML.jpg
https://cdn.ncbi.nlm.nih.gov/pmc/blobs/477d/9107480/6108711893f9/41419_2022_4897_Fig1_HTML.jpg
https://cdn.ncbi.nlm.nih.gov/pmc/blobs/477d/9107480/9c22d9727ed3/41419_2022_4897_Fig2_HTML.jpg
https://cdn.ncbi.nlm.nih.gov/pmc/blobs/477d/9107480/d6b72e6ae7ef/41419_2022_4897_Fig3_HTML.jpg
https://cdn.ncbi.nlm.nih.gov/pmc/blobs/477d/9107480/0cb8f106f257/41419_2022_4897_Fig4_HTML.jpg
https://cdn.ncbi.nlm.nih.gov/pmc/blobs/477d/9107480/abe49716fb4e/41419_2022_4897_Fig5_HTML.jpg
https://cdn.ncbi.nlm.nih.gov/pmc/blobs/477d/9107480/c3d97ed97451/41419_2022_4897_Fig6_HTML.jpg
https://cdn.ncbi.nlm.nih.gov/pmc/blobs/477d/9107480/436b89248c22/41419_2022_4897_Fig7_HTML.jpg

相似文献

1
Mammalian eIF4E2-GSK3β maintains basal phosphorylation of p53 to resist senescence under hypoxia.哺乳动物 eIF4E2-GSK3β 通过维持 p53 的基础磷酸化来抵抗低氧诱导的衰老。
Cell Death Dis. 2022 May 14;13(5):459. doi: 10.1038/s41419-022-04897-4.
2
Fine-tuning p53 activity by modulating the interaction between eukaryotic translation initiation factor eIF4E and RNA-binding protein RBM38.通过调节真核翻译起始因子 eIF4E 和 RNA 结合蛋白 RBM38 之间的相互作用来微调 p53 活性。
Genes Dev. 2021 Apr 1;35(7-8):542-555. doi: 10.1101/gad.346148.120. Epub 2021 Mar 4.
3
p53-dependent translational control of senescence and transformation via 4E-BPs.通过4E-BP蛋白实现的p53依赖的衰老和转化的翻译调控
Cancer Cell. 2009 Nov 6;16(5):439-46. doi: 10.1016/j.ccr.2009.09.025.
4
Glycogen synthase kinase3 beta phosphorylates serine 33 of p53 and activates p53's transcriptional activity.糖原合酶激酶3β使p53的丝氨酸33磷酸化并激活p53的转录活性。
BMC Cell Biol. 2001;2:12. doi: 10.1186/1471-2121-2-12. Epub 2001 Jul 16.
5
Disruption of the Rbm38-eIF4E Complex with a Synthetic Peptide Pep8 Increases p53 Expression.用合成肽 Pep8 破坏 Rbm38-eIF4E 复合物可增加 p53 表达。
Cancer Res. 2019 Feb 15;79(4):807-818. doi: 10.1158/0008-5472.CAN-18-2209. Epub 2018 Dec 27.
6
Glycogen synthase kinase 3 promotes p53 mRNA translation via phosphorylation of RNPC1.糖原合酶激酶 3 通过磷酸化 RNPC1 促进 p53 mRNA 的翻译。
Genes Dev. 2013 Oct 15;27(20):2246-58. doi: 10.1101/gad.221739.113.
7
Knock-down of both eIF4E1 and eIF4E2 genes confers broad-spectrum resistance against potyviruses in tomato.敲除番茄中 eIF4E1 和 eIF4E2 基因赋予广谱抗病毒病(尤其是马铃薯 Y 病毒属病毒)的抗性。
PLoS One. 2011;6(12):e29595. doi: 10.1371/journal.pone.0029595. Epub 2011 Dec 29.
8
Roles and interactions of the specialized initiation factors EIF4E2, EIF4E5, and EIF4E6 in Trypanosoma brucei: EIF4E2 maintains the abundances of S-phase mRNAs.在布氏锥虫中,特异性起始因子 EIF4E2、EIF4E5 和 EIF4E6 的作用和相互关系:EIF4E2 维持 S 期 mRNA 的丰度。
Mol Microbiol. 2022 Oct;118(4):457-476. doi: 10.1111/mmi.14978. Epub 2022 Sep 14.
9
Investigating the consequences of eIF4E2 (4EHP) interaction with 4E-transporter on its cellular distribution in HeLa cells.研究 eIF4E2(4EHP)与 4E-转运蛋白相互作用对其在 HeLa 细胞中细胞分布的影响。
PLoS One. 2013 Aug 21;8(8):e72761. doi: 10.1371/journal.pone.0072761. eCollection 2013.
10
DEAD Box Protein Family Member DDX28 Is a Negative Regulator of Hypoxia-Inducible Factor 2α- and Eukaryotic Initiation Factor 4E2-Directed Hypoxic Translation.DEAD 框蛋白家族成员 DDX28 是缺氧诱导因子 2α 和真核起始因子 4E2 指导的缺氧翻译的负调节剂。
Mol Cell Biol. 2020 Feb 27;40(6). doi: 10.1128/MCB.00610-19.

引用本文的文献

1
Dysregulated RBM24 phosphorylation impairs APOE translation underlying psychological stress-induced cardiovascular disease.RBM24 磷酸化失调损害心理应激诱导的心血管疾病中的 APOE 翻译。
Nat Commun. 2024 Nov 23;15(1):10181. doi: 10.1038/s41467-024-54519-0.
2
Identification of novel genetic loci related to dromedary camel (Camelus dromedarius) morphometrics, biomechanics, and behavior by genome-wide association studies.通过全基因组关联研究鉴定与单峰驼(Camelus dromedarius)形态计量学、生物力学和行为相关的新型遗传位点。
BMC Vet Res. 2024 Sep 18;20(1):418. doi: 10.1186/s12917-024-04263-w.

本文引用的文献

1
assembly of a Tibetan genome and identification of novel structural variants associated with high-altitude adaptation.藏族基因组组装及与高原适应相关新结构变异的鉴定。
Natl Sci Rev. 2020 Feb;7(2):391-402. doi: 10.1093/nsr/nwz160. Epub 2019 Oct 23.
2
FBP1 loss disrupts liver metabolism and promotes tumorigenesis through a hepatic stellate cell senescence secretome.FBP1 缺失通过肝星状细胞衰老分泌组破坏肝脏代谢并促进肿瘤发生。
Nat Cell Biol. 2020 Jun;22(6):728-739. doi: 10.1038/s41556-020-0511-2. Epub 2020 May 4.
3
Cellular adaptation to hypoxia through hypoxia inducible factors and beyond.
细胞通过缺氧诱导因子及其以外的方式适应缺氧。
Nat Rev Mol Cell Biol. 2020 May;21(5):268-283. doi: 10.1038/s41580-020-0227-y. Epub 2020 Mar 6.
4
Regulation of GSK3 cellular location by FRAT modulates mTORC1-dependent cell growth and sensitivity to rapamycin.FRAT 通过调节 GSK3 细胞位置来调节 mTORC1 依赖性细胞生长和对雷帕霉素的敏感性。
Proc Natl Acad Sci U S A. 2019 Sep 24;116(39):19523-19529. doi: 10.1073/pnas.1902397116. Epub 2019 Sep 6.
5
Polyamines Control eIF5A Hypusination, TFEB Translation, and Autophagy to Reverse B Cell Senescence.多胺控制 eIF5A 翻译后修饰、TFEB 翻译和自噬以逆转 B 细胞衰老。
Mol Cell. 2019 Oct 3;76(1):110-125.e9. doi: 10.1016/j.molcel.2019.08.005. Epub 2019 Aug 29.
6
Hypoxia and aging.缺氧与衰老。
Exp Mol Med. 2019 Jun 20;51(6):1-15. doi: 10.1038/s12276-019-0233-3.
7
Targeting protein and peptide therapeutics to the heart via tannic acid modification.通过单宁酸修饰将蛋白和肽类治疗药物靶向递送至心脏。
Nat Biomed Eng. 2018 May;2(5):304-317. doi: 10.1038/s41551-018-0227-9. Epub 2018 Apr 30.
8
mRNA-to-protein translation in hypoxia.mRNA 到蛋白质在缺氧中的翻译。
Mol Cancer. 2019 Mar 30;18(1):49. doi: 10.1186/s12943-019-0968-4.
9
Genome-wide DNA methylation profiles in Tibetan and Yorkshire pigs under high-altitude hypoxia.高原低氧环境下藏猪和大白猪的全基因组DNA甲基化图谱
J Anim Sci Biotechnol. 2019 Feb 5;10:25. doi: 10.1186/s40104-019-0316-y. eCollection 2019.
10
Short-term gain, long-term pain: the senescence life cycle and cancer.短期获益,长期痛苦:衰老的生命周期与癌症。
Genes Dev. 2019 Feb 1;33(3-4):127-143. doi: 10.1101/gad.320937.118.