Suppr超能文献

PrrT/A,一种参与噬菌体调控和生物膜形成的铜绿假单胞菌编码的毒素-抗毒素系统。

PrrT/A, a Pseudomonas aeruginosa Bacterial Encoded Toxin-Antitoxin System Involved in Prophage Regulation and Biofilm Formation.

机构信息

The Mina and Everard Goodman Faculty of Life Sciences, Bar-Ilan Universitygrid.22098.31, Ramat-Gan, Israel.

The Institute of Nanotechnology and Advanced Materials, Bar-Ilan Universitygrid.22098.31, Ramat Gan, Israel.

出版信息

Microbiol Spectr. 2022 Jun 29;10(3):e0118222. doi: 10.1128/spectrum.01182-22. Epub 2022 May 16.

Abstract

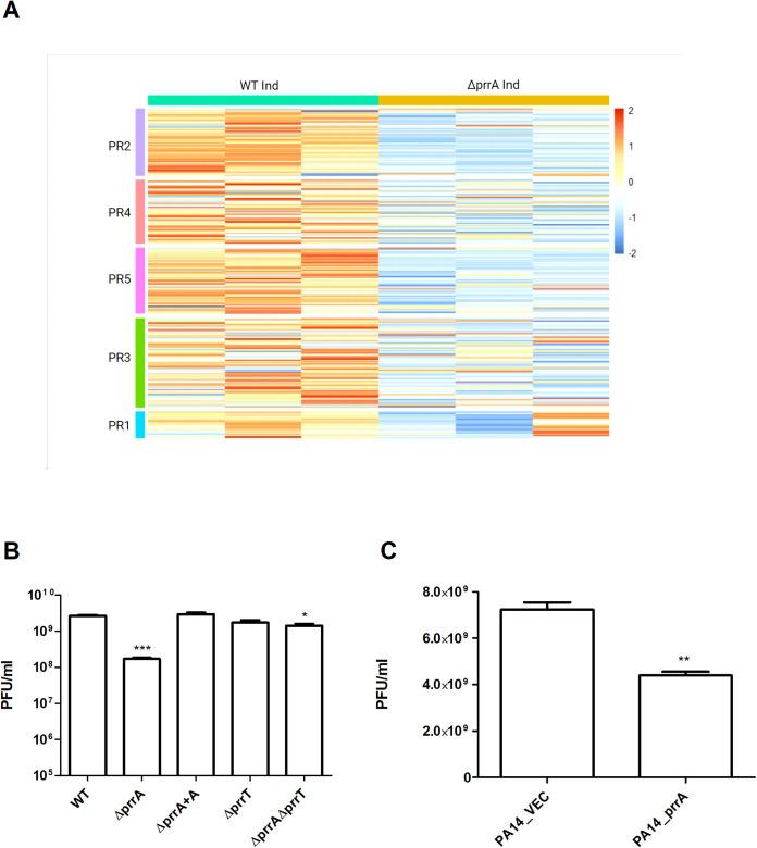
Toxin-antitoxin (TA) systems are genetic modules that consist of a stable protein-toxin and an unstable antitoxin that neutralizes the toxic effect. In type II TA systems, the antitoxin is a protein that inhibits the toxin by direct binding. Type II TA systems, whose roles and functions are under intensive study, are highly distributed among bacterial chromosomes. Here, we identified and characterized a novel type II TA system PrrT/A encoded in the chromosome of the clinical isolate 39016 of the opportunistic pathogen Pseudomonas aeruginosa. We have shown that the PrrT/A system exhibits classical type II TA characteristics and novel regulatory properties. Following deletion of the antitoxin, we discovered that the system is involved in a range of processes including (i) biofilm and motility, (ii) reduced prophage induction and bacteriophage production, and (iii) increased fitness for aminoglycosides. Taken together, these results highlight the importance of this toxin-antitoxin system to key physiological traits in P. aeruginosa. The functions attributed to bacterial TA systems are controversial and remain largely unknown. Our study suggests new insights into the potential functions of bacterial TA systems. We reveal that a chromosome-encoded TA system can regulate biofilm and motility, antibiotic resistance, prophage gene expression, and phage production. The latter presents a thus far unreported function of bacterial TA systems. In addition, with the emergence of antimicrobial-resistant bacteria, especially with the rising of P. aeruginosa resistant strains, the investigation of TA systems is critical as it may account for potential new targets against the resistant strains.

摘要

毒素-抗毒素 (TA) 系统是由稳定的蛋白毒素和不稳定的抗毒素组成的基因模块,抗毒素能中和毒素的毒性。在 II 型 TA 系统中,抗毒素是一种通过直接结合来抑制毒素的蛋白质。II 型 TA 系统在细菌染色体中广泛分布,其作用和功能正在深入研究。在这里,我们鉴定并表征了铜绿假单胞菌临床分离株 39016 染色体上编码的新型 II 型 TA 系统 PrrT/A。我们已经表明,PrrT/A 系统具有经典的 II 型 TA 特征和新的调节特性。在缺失抗毒素后,我们发现该系统参与了一系列过程,包括 (i) 生物膜和运动性,(ii) 减少噬菌体诱导和噬菌体产生,以及 (iii) 对氨基糖苷类药物的适应性增加。总之,这些结果强调了该毒素-抗毒素系统对铜绿假单胞菌关键生理特性的重要性。细菌 TA 系统的功能存在争议,很大程度上仍不清楚。我们的研究为细菌 TA 系统的潜在功能提供了新的见解。我们揭示了一个染色体编码的 TA 系统可以调节生物膜和运动性、抗生素耐药性、噬菌体基因表达和噬菌体产生。后者代表了细菌 TA 系统迄今为止尚未报道的功能。此外,随着抗药性细菌的出现,特别是铜绿假单胞菌耐药株的增多,对 TA 系统的研究至关重要,因为它可能为针对耐药株的潜在新靶点提供依据。

https://cdn.ncbi.nlm.nih.gov/pmc/blobs/bb7d/9241795/1eeafcc92e5a/spectrum.01182-22-f001.jpg

文献AI研究员

20分钟写一篇综述,助力文献阅读效率提升50倍。

立即体验

用中文搜PubMed

大模型驱动的PubMed中文搜索引擎

马上搜索

文档翻译

学术文献翻译模型,支持多种主流文档格式。

立即体验