Suppr超能文献

FSP1-CoQ-NADH 和 GSH-GPx-4 通路在视网膜色素上皮细胞铁死亡中的作用。

Involvement of FSP1-CoQ-NADH and GSH-GPx-4 pathways in retinal pigment epithelium ferroptosis.

机构信息

Department of Ophthalmology, Li Ka Shing Faculty of Medicine, The University of Hong Kong, Hong Kong, China.

School of Biomedical Sciences, Li Ka Shing Faculty of Medicine, The University of Hong Kong, Hong Kong, China.

出版信息

Cell Death Dis. 2022 May 18;13(5):468. doi: 10.1038/s41419-022-04924-4.

Abstract

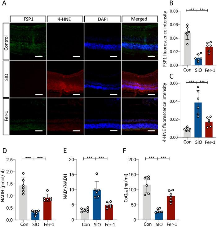
Retinal pigment epithelium (RPE) degeneration plays an important role in a group of retinal disorders such as retinal degeneration (RD) and age-related macular degeneration (AMD). The mechanism of RPE cell death is not yet fully elucidated. Ferroptosis, a novel regulated cell death pathway, participates in cancer and several neurodegenerative diseases. Glutathione peroxidase 4 (GPx-4) and ferroptosis suppressor protein 1 (FSP1) have been proposed to be two main regulators of ferroptosis in these diseases; yet, their roles in RPE degeneration remain elusive. Here, we report that both FSP1-CoQ-NADH and GSH-GPx-4 pathways inhibit retinal ferroptosis in sodium iodate (SIO)-induced retinal degeneration pathologies in human primary RPE cells (HRPEpiC), ARPE-19 cell line, and mice. GSH-GPx-4 signaling was compromised after a toxic injury caused by SIO, which was aggravated by silencing GPx-4, and ferroptosis inhibitors robustly protected RPE cells from the challenge. Interestingly, while inhibition of FSP1 caused RPE cell death, which was aggravated by SIO exposure, overexpression of FSP1 effectively protected RPE cells from SIO-induced injury, accompanied by a significant down-regulation of CoQ/NADH and lipid peroxidation. Most importantly, in vivo results showed that Ferrostatin-1 not only remarkably alleviated SIO-induced RPE cell loss, photoreceptor death, and retinal dysfunction but also significantly ameliorated the compromised GSH-GPx-4 and FSP1-CoQ-NADH signaling in RPE cells isolated from SIO-induced RPE degeneration. These data describe a distinct role for ferroptosis in controlling RPE cell death in vitro and in vivo and may provide a new avenue for identifying treatment targets for RPE degeneration.

摘要

视网膜色素上皮 (RPE) 变性在一组视网膜疾病中起重要作用,如视网膜变性 (RD) 和年龄相关性黄斑变性 (AMD)。RPE 细胞死亡的机制尚未完全阐明。铁死亡是一种新的调控细胞死亡途径,参与癌症和几种神经退行性疾病。谷胱甘肽过氧化物酶 4 (GPx-4) 和铁死亡抑制蛋白 1 (FSP1) 被提出是这些疾病中铁死亡的两个主要调节因子;然而,它们在 RPE 变性中的作用仍不清楚。在这里,我们报告 FSP1-CoQ-NADH 和 GSH-GPx-4 途径在人原代 RPE 细胞 (HRPEpiC)、ARPE-19 细胞系和小鼠的碘酸钠 (SIO) 诱导的视网膜变性病理中均抑制视网膜铁死亡。SIO 引起的毒性损伤后,GSH-GPx-4 信号受损,沉默 GPx-4 加重了这种损伤,铁死亡抑制剂可显著保护 RPE 细胞免受损伤。有趣的是,虽然抑制 FSP1 会导致 RPE 细胞死亡,SIO 暴露会加重这种情况,但过表达 FSP1 可有效保护 RPE 细胞免受 SIO 诱导的损伤,同时 CoQ/NADH 和脂质过氧化显著下调。最重要的是,体内结果表明,Ferrostatin-1 不仅显著缓解了 SIO 诱导的 RPE 细胞丢失、光感受器死亡和视网膜功能障碍,还显著改善了 SIO 诱导的 RPE 变性中 RPE 细胞中受损的 GSH-GPx-4 和 FSP1-CoQ-NADH 信号。这些数据描述了铁死亡在体外和体内控制 RPE 细胞死亡的独特作用,并可能为确定 RPE 变性的治疗靶点提供新途径。

https://cdn.ncbi.nlm.nih.gov/pmc/blobs/c44e/9117320/97b0b654c2cc/41419_2022_4924_Fig1_HTML.jpg

文献AI研究员

20分钟写一篇综述,助力文献阅读效率提升50倍。

立即体验

用中文搜PubMed

大模型驱动的PubMed中文搜索引擎

马上搜索

文档翻译

学术文献翻译模型,支持多种主流文档格式。

立即体验