Suppr超能文献

来自中国燕山地区的三种新的(伞菌纲、伞菌目、小脆柄菇科)物种。

Three new species of (Agaricomycetes, Agaricales, Psathyrellaceae) from the Yanshan Mountains in China.

作者信息

Zhou Hao, Cheng GuiQiang, Sun XiMei, Cheng RuiYi, Zhang HongLiang, Dong YanMin, Hou ChengLin

机构信息

College of Life Science, Capital Normal University, Beijing, 100048, China Capital Normal University Beijing China.

Beijing Songshan National Nature Reserve Management Office, Beijing 102115, China Beijing Songshan National Nature Reserve Management Office Beijing China.

出版信息

MycoKeys. 2022 Apr 13;88:109-121. doi: 10.3897/mycokeys.88.81437. eCollection 2022.

Abstract

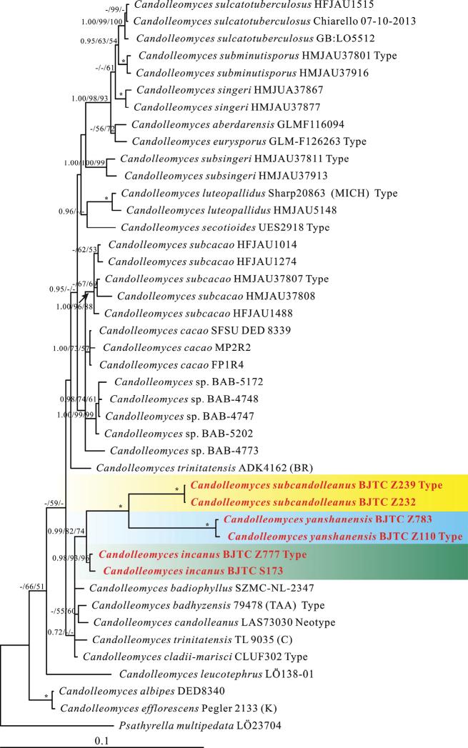
Three new species, , and , were found and described from Yanshan Mountains in China. The identification is based on morphological observation combined with phylogenetic analysis of ITS-LSU--. This study enriched the species diversity of in Yanshan Mountains and provided important data support for the systematic study of in the future.

摘要

在中国燕山山脉发现并描述了三个新物种,即[物种名1]、[物种名2]和[物种名3]。该鉴定基于形态学观察并结合ITS-LSU--的系统发育分析。本研究丰富了燕山山脉[物种所属类别]的物种多样性,并为今后[物种所属类别]的系统研究提供了重要的数据支持。

https://cdn.ncbi.nlm.nih.gov/pmc/blobs/33b4/9021153/e9bd9e0d6647/mycokeys-88-109-g001.jpg

文献检索

告别复杂PubMed语法,用中文像聊天一样搜索,搜遍4000万医学文献。AI智能推荐,让科研检索更轻松。

立即免费搜索

文件翻译

保留排版,准确专业,支持PDF/Word/PPT等文件格式,支持 12+语言互译。

免费翻译文档

深度研究

AI帮你快速写综述,25分钟生成高质量综述,智能提取关键信息,辅助科研写作。

立即免费体验