• 文献检索
  • 文档翻译
  • 深度研究
  • 学术资讯
  • Suppr Zotero 插件Zotero 插件
  • 邀请有礼
  • 套餐&价格
  • 历史记录
应用&插件
Suppr Zotero 插件Zotero 插件浏览器插件Mac 客户端Windows 客户端微信小程序
定价
高级版会员购买积分包购买API积分包
服务
文献检索文档翻译深度研究API 文档MCP 服务
关于我们
关于 Suppr公司介绍联系我们用户协议隐私条款
关注我们

Suppr 超能文献

核心技术专利:CN118964589B侵权必究
粤ICP备2023148730 号-1Suppr @ 2026

文献检索

告别复杂PubMed语法,用中文像聊天一样搜索,搜遍4000万医学文献。AI智能推荐,让科研检索更轻松。

立即免费搜索

文件翻译

保留排版,准确专业,支持PDF/Word/PPT等文件格式,支持 12+语言互译。

免费翻译文档

深度研究

AI帮你快速写综述,25分钟生成高质量综述,智能提取关键信息,辅助科研写作。

立即免费体验

褪黑素缓解髂静脉闭塞小鼠模型的静脉功能障碍。

Melatonin Alleviates Venous Dysfunction in a Mouse Model of Iliac Vein Occlusion.

机构信息

Key Laboratory of Cardiovascular and Cerebrovascular Medicine, Collaborative Innovation Center for Cardiovascular Disease Translational Medicine, Nanjing Medical University, Nanjing, China.

Department of Vascular Surgery, Nanjing Drum Tower Hospital, The Affiliated Hospital of Nanjing University Medical School, Nanjing, China.

出版信息

Front Immunol. 2022 May 2;13:870981. doi: 10.3389/fimmu.2022.870981. eCollection 2022.

DOI:10.3389/fimmu.2022.870981
PMID:35585973
原文链接:https://pmc.ncbi.nlm.nih.gov/articles/PMC9108156/
Abstract

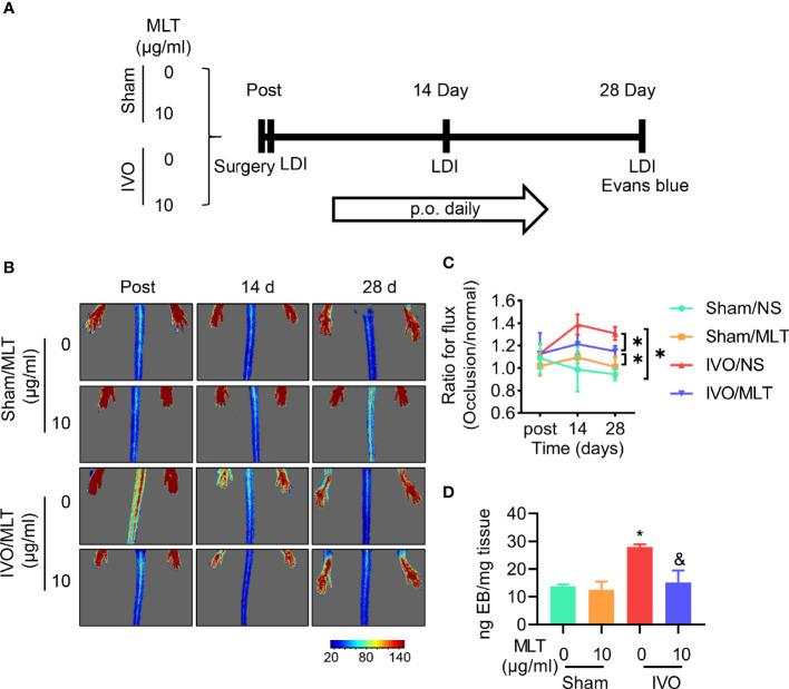
The iliac vein can be severely stenosed and occluded due to thrombosis, tumor compression, or an anatomical abnormality. Such occlusion could result in limb swelling, venous claudication, and persistent leg ulcers. Its devastating sequelae heavily impact patients lifestyles and the social economy. Due to a lack of a stable and easy-to-operate iliac vein occlusion (IVO) model, its underlying molecular mechanism and pathophysiological process has not been completely understood. Melatonin (MLT) plays a critical role in anti-inflammation, but the potential protective effect of melatonin on venous dysfunction induced by IVO has not been revealed. In this study, a mouse model of IVO was established to study the effects of MLT on injured veins. The results of laser speckle images and Evans blue showed that MLT inhibited venous permeability in an IVO mouse model. Furthermore, MLT suppressed inflammation of surrounding tissues close to the affected vein by inhibiting the mRNA levels of TNF-α, IL-1α, and MCP-1. In addition, endothelial injury was inhibited by MLT using zonula occludens protein-1 (ZO-1) staining. Taken together, we elucidated the therapeutic effect of MLT on vascular dysfunction induced by IVO, mainly by inhibiting the TNF-α, IL-1α, and MCP-1 mRNA levels, improving endothelial function, and inhibiting vascular leakage.

摘要

髂静脉可因血栓形成、肿瘤压迫或解剖异常而严重狭窄和闭塞。这种闭塞可导致肢体肿胀、静脉跛行和持续性腿部溃疡。其破坏性的后果严重影响了患者的生活方式和社会经济。由于缺乏稳定且易于操作的髂静脉闭塞(IVO)模型,其潜在的分子机制和病理生理过程尚未完全了解。褪黑素(MLT)在抗炎中起着关键作用,但褪黑素对 IVO 引起的静脉功能障碍的潜在保护作用尚未被揭示。在这项研究中,建立了一个 IVO 小鼠模型来研究 MLT 对受损静脉的影响。激光散斑图像和 Evans 蓝的结果表明,MLT 抑制了 IVO 小鼠模型中的静脉通透性。此外,MLT 通过抑制 TNF-α、IL-1α 和 MCP-1 的 mRNA 水平抑制了受影响静脉附近周围组织的炎症。此外,通过封闭蛋白-1(ZO-1)染色,MLT 抑制了内皮损伤。总之,我们阐明了 MLT 对 IVO 引起的血管功能障碍的治疗作用,主要通过抑制 TNF-α、IL-1α 和 MCP-1 的 mRNA 水平、改善内皮功能和抑制血管渗漏。

https://cdn.ncbi.nlm.nih.gov/pmc/blobs/b50d/9108156/e798026e07c1/fimmu-13-870981-g003.jpg
https://cdn.ncbi.nlm.nih.gov/pmc/blobs/b50d/9108156/56a57696901f/fimmu-13-870981-g001.jpg
https://cdn.ncbi.nlm.nih.gov/pmc/blobs/b50d/9108156/114282898c42/fimmu-13-870981-g002.jpg
https://cdn.ncbi.nlm.nih.gov/pmc/blobs/b50d/9108156/e798026e07c1/fimmu-13-870981-g003.jpg
https://cdn.ncbi.nlm.nih.gov/pmc/blobs/b50d/9108156/56a57696901f/fimmu-13-870981-g001.jpg
https://cdn.ncbi.nlm.nih.gov/pmc/blobs/b50d/9108156/114282898c42/fimmu-13-870981-g002.jpg
https://cdn.ncbi.nlm.nih.gov/pmc/blobs/b50d/9108156/e798026e07c1/fimmu-13-870981-g003.jpg

相似文献

1
Melatonin Alleviates Venous Dysfunction in a Mouse Model of Iliac Vein Occlusion.褪黑素缓解髂静脉闭塞小鼠模型的静脉功能障碍。
Front Immunol. 2022 May 2;13:870981. doi: 10.3389/fimmu.2022.870981. eCollection 2022.
2
Two swine models of iliac vein occlusion: Which form most contributes to venous thrombosis?两种髂静脉闭塞的猪模型:哪种形式对静脉血栓形成的影响最大?
Thromb Res. 2015 Jun;135(6):1172-8. doi: 10.1016/j.thromres.2015.03.006. Epub 2015 Mar 8.
3
Melatonin Alleviates Cardiac Function in Sepsis-Caused Myocarditis Maintenance of Mitochondrial Function.褪黑素改善脓毒症所致心肌炎的心脏功能 维持线粒体功能
Front Nutr. 2021 Oct 11;8:754235. doi: 10.3389/fnut.2021.754235. eCollection 2021.
4
Melatonin Alleviates Renal Injury in Mouse Model of Sepsis.褪黑素减轻脓毒症小鼠模型中的肾损伤。
Front Pharmacol. 2021 Sep 2;12:697643. doi: 10.3389/fphar.2021.697643. eCollection 2021.
5
Comparison of computed tomography venography and intravascular ultrasound in screening and classification of iliac vein obstruction in patients with chronic venous disease.比较计算机断层静脉造影和血管内超声在慢性静脉疾病患者髂静脉阻塞筛查和分类中的应用。
J Vasc Surg Venous Lymphat Disord. 2020 May;8(3):413-422. doi: 10.1016/j.jvsv.2019.09.015. Epub 2020 Mar 17.
6
Melatonin restricts the viability and angiogenesis of vascular endothelial cells by suppressing HIF-1α/ROS/VEGF.褪黑素通过抑制 HIF-1α/ROS/VEGF 来限制血管内皮细胞的活力和血管生成。
Int J Mol Med. 2019 Feb;43(2):945-955. doi: 10.3892/ijmm.2018.4021. Epub 2018 Dec 10.
7
Melatonin attenuates hypertension-induced renal injury partially through inhibiting oxidative stress in rats.褪黑素部分通过抑制大鼠氧化应激来减轻高血压诱导的肾损伤。
Mol Med Rep. 2016 Jan;13(1):21-6. doi: 10.3892/mmr.2015.4495. Epub 2015 Nov 2.
8
Anti-inflammatory and antioxidant effect of melatonin on recovery from muscular trauma induced in rats.褪黑素对大鼠肌肉创伤恢复的抗炎和抗氧化作用。
Exp Mol Pathol. 2019 Feb;106:52-59. doi: 10.1016/j.yexmp.2018.12.001. Epub 2018 Dec 4.
9
Diosmin Alleviates Venous Injury and Muscle Damage in a Mouse Model of Iliac Vein Stenosis.地奥司明减轻髂静脉狭窄小鼠模型中的静脉损伤和肌肉损伤。
Front Cardiovasc Med. 2022 Jan 13;8:785554. doi: 10.3389/fcvm.2021.785554. eCollection 2021.
10
Melatonin protects mice against stress-induced inflammation through enhancement of M2 macrophage polarization.褪黑素通过增强M2巨噬细胞极化来保护小鼠免受应激诱导的炎症。
Int Immunopharmacol. 2017 Jul;48:146-158. doi: 10.1016/j.intimp.2017.05.006. Epub 2017 May 12.

本文引用的文献

1
Melatonin Alleviates Cardiac Function in Sepsis-Caused Myocarditis Maintenance of Mitochondrial Function.褪黑素改善脓毒症所致心肌炎的心脏功能 维持线粒体功能
Front Nutr. 2021 Oct 11;8:754235. doi: 10.3389/fnut.2021.754235. eCollection 2021.
2
Melatonin as a potential inhibitor of kidney cancer: A survey of the molecular processes.褪黑素作为肾癌潜在抑制剂的研究进展:分子机制综述。
IUBMB Life. 2020 Nov;72(11):2355-2365. doi: 10.1002/iub.2384. Epub 2020 Sep 12.
3
Melatonin inhibits macrophage infiltration and promotes plaque stabilization by upregulating anti-inflammatory HGF/c-Met system in the atherosclerotic rabbit: USPIO-enhanced MRI assessment.
褪黑素通过上调动脉粥样硬化兔抗炎 HGF/c-Met 系统抑制巨噬细胞浸润并促进斑块稳定:超顺磁性氧化铁增强 MRI 评估。
Vascul Pharmacol. 2020 Apr;127:106659. doi: 10.1016/j.vph.2020.106659. Epub 2020 Feb 15.
4
Melatonin inhibits inflammasome-associated activation of endothelium and macrophages attenuating pulmonary arterial hypertension.褪黑素抑制炎症小体相关的内皮细胞和巨噬细胞激活,从而减轻肺动脉高压。
Cardiovasc Res. 2020 Nov 1;116(13):2156-2169. doi: 10.1093/cvr/cvz312.
5
Using Evans Blue Dye to Determine Blood-Brain Barrier Integrity in Rodents.使用伊文思蓝染料测定啮齿动物的血脑屏障完整性。
Curr Protoc Immunol. 2019 Sep;126(1):e83. doi: 10.1002/cpim.83.
6
Micronized Purified Flavonoid Fraction (MPFF) for Patients Suffering from Chronic Venous Disease: A Review of New Evidence.微粉化纯化黄酮类混合物(MPFF)治疗慢性静脉疾病患者:新证据综述。
Adv Ther. 2019 Mar;36(Suppl 1):20-25. doi: 10.1007/s12325-019-0884-4. Epub 2019 Feb 13.
7
Melatonin as a Hormone: New Physiological and Clinical Insights.褪黑素作为一种激素:新的生理和临床见解。
Endocr Rev. 2018 Dec 1;39(6):990-1028. doi: 10.1210/er.2018-00084.
8
Anti-Inflammatory Effects of Melatonin in Obesity and Hypertension.褪黑素在肥胖和高血压中的抗炎作用。
Curr Hypertens Rep. 2018 May 9;20(5):45. doi: 10.1007/s11906-018-0842-6.
9
Protective Effects of Micronized Purified Flavonoid Fraction (MPFF) on a Novel Experimental Model of Chronic Venous Hypertension.微粉化纯化黄酮类化合物 (MPFF) 对新型慢性静脉高血压实验模型的保护作用。
Eur J Vasc Endovasc Surg. 2018 May;55(5):694-702. doi: 10.1016/j.ejvs.2018.02.009. Epub 2018 Mar 24.
10
TBX20 Regulates Angiogenesis Through the Prokineticin 2-Prokineticin Receptor 1 Pathway.TBX20 通过原肠胚形成素 2-原肠胚形成素受体 1 通路调节血管生成。
Circulation. 2018 Aug 28;138(9):913-928. doi: 10.1161/CIRCULATIONAHA.118.033939.