• 文献检索
  • 文档翻译
  • 深度研究
  • 学术资讯
  • Suppr Zotero 插件Zotero 插件
  • 邀请有礼
  • 套餐&价格
  • 历史记录
应用&插件
Suppr Zotero 插件Zotero 插件浏览器插件Mac 客户端Windows 客户端微信小程序
定价
高级版会员购买积分包购买API积分包
服务
文献检索文档翻译深度研究API 文档MCP 服务
关于我们
关于 Suppr公司介绍联系我们用户协议隐私条款
关注我们

Suppr 超能文献

核心技术专利:CN118964589B侵权必究
粤ICP备2023148730 号-1Suppr @ 2026

文献检索

告别复杂PubMed语法,用中文像聊天一样搜索,搜遍4000万医学文献。AI智能推荐,让科研检索更轻松。

立即免费搜索

文件翻译

保留排版,准确专业,支持PDF/Word/PPT等文件格式,支持 12+语言互译。

免费翻译文档

深度研究

AI帮你快速写综述,25分钟生成高质量综述,智能提取关键信息,辅助科研写作。

立即免费体验

ILF2以依赖KLHDC7B-DT的方式促进银屑病中角质形成细胞的过度增殖和皮肤炎症。

ILF2 Contributes to Hyperproliferation of Keratinocytes and Skin Inflammation in a KLHDC7B-DT-Dependent Manner in Psoriasis.

作者信息

Yin Xiran, Yang Zhenxian, Zhu Mingsheng, Chen Cheng, Huang Shan, Li Xueqing, Zhong Hua, Wen He, Sun Qing, Yu Xiaojing, Yan Jianjun

机构信息

Department of Dermatology, Qilu Hospital, Shandong University, Jinan, China.

Laboratory of Basic Medical Science, Qilu Hospital, Shandong University, Jinan, China.

出版信息

Front Genet. 2022 May 2;13:890624. doi: 10.3389/fgene.2022.890624. eCollection 2022.

DOI:10.3389/fgene.2022.890624
PMID:35586566
原文链接:https://pmc.ncbi.nlm.nih.gov/articles/PMC9110045/
Abstract

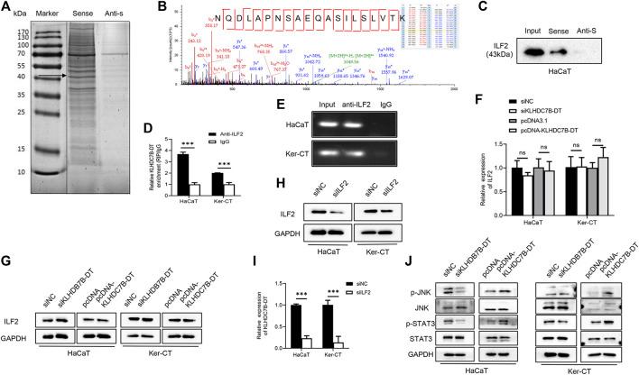
The extensive involvement of interleukin enhancer binding factor 2 (ILF2) in RNA stability and the inflammatory response is well documented. Aberrant long noncoding RNA (lncRNA) expression contributes to the pathogenesis of psoriasis. However, little is known about the role of ILF2 in psoriasis. To investigate the role of ILF2 and KLHDC7B-DT in psoriasis. LncRNA expression in psoriatic tissues was measured by lncRNA microarray and qRT-PCR. Normal human epidermal keratinocytes (NHEKs), HaCaT cells, and Ker-CT cells stimulated with M5 (IL-17A, IL-22, IL-1α, oncostatin M, and TNF-α) were used to establish a psoriasis model . Fluorescence hybridization was used to detect the distribution of KLHDC7B-DT and ILF2 in keratinocytes. The proliferative effects of KLHDC7B-DT and ILF2 on keratinocytes were demonstrated by EdU assay and flow cytometry. ELISA was used to detect the secretion levels of cytokines. RNA pull-down and RNA immunoprecipitation (RIP) were used to detect the direct binding of KLHDC7B-DT with ILF2. Western blotting was used to detect the proteins related to STAT3/JNK signalling pathways. ILF2 and KLHDC7B-DT were significantly overexpressed in psoriatic tissues and M5-induced keratinocytes. KLHDC7B-DT promoted the proliferation of keratinocytes and induced the secretion of IL-6 and IL-8. KLHDC7B-DT could directly bind to ILF2 and activate the STAT3 and JNK signalling pathways. KLHDC7B-DT expression was regulated by ILF2. M5-induced proliferation and inflammatory cytokine secretion in keratinocytes was inhibited after ILF2 knockdown. Furthermore, we found that ILF2 promoted keratinocyte proliferation and the inflammatory response in a KLHDC7B-DT-dependent manner. ILF2 and KLHDC7B-DT are involved in the hyperproliferation of keratinocytes and skin inflammation in psoriasis. In addition, ILF2 functions in a KLHDC7B-DT-dependent manner.

摘要

白细胞介素增强子结合因子2(ILF2)在RNA稳定性和炎症反应中的广泛参与已有充分记录。异常的长链非编码RNA(lncRNA)表达促成了银屑病的发病机制。然而,关于ILF2在银屑病中的作用知之甚少。为了研究ILF2和KLHDC7B-DT在银屑病中的作用。通过lncRNA微阵列和qRT-PCR检测银屑病组织中的lncRNA表达。用M5(白细胞介素-17A、白细胞介素-22、白细胞介素-1α、制瘤素M和肿瘤坏死因子-α)刺激的正常人表皮角质形成细胞(NHEK)、HaCaT细胞和Ker-CT细胞用于建立银屑病模型。荧光杂交用于检测KLHDC7B-DT和ILF2在角质形成细胞中的分布。EdU检测和流式细胞术证实了KLHDC7B-DT和ILF2对角质形成细胞的增殖作用。ELISA用于检测细胞因子的分泌水平。RNA下拉和RNA免疫沉淀(RIP)用于检测KLHDC7B-DT与ILF2的直接结合。蛋白质印迹法用于检测与STAT3/JNK信号通路相关的蛋白质。ILF2和KLHDC7B-DT在银屑病组织和M5诱导的角质形成细胞中显著过表达。KLHDC7B-DT促进角质形成细胞的增殖并诱导白细胞介素-6和白细胞介素-8的分泌。KLHDC7B-DT可直接与ILF2结合并激活STAT3和JNK信号通路。KLHDC7B-DT的表达受ILF2调控。ILF2敲低后,M5诱导的角质形成细胞增殖和炎性细胞因子分泌受到抑制。此外,我们发现ILF2以KLHDC7B-DT依赖的方式促进角质形成细胞增殖和炎症反应。ILF2和KLHDC7B-DT参与银屑病中角质形成细胞的过度增殖和皮肤炎症。此外,ILF2以KLHDC7B-DT依赖的方式发挥作用。

https://cdn.ncbi.nlm.nih.gov/pmc/blobs/ecf8/9110045/0006a83bfd84/fgene-13-890624-g006.jpg
https://cdn.ncbi.nlm.nih.gov/pmc/blobs/ecf8/9110045/01f0b2d3fb47/fgene-13-890624-g001.jpg
https://cdn.ncbi.nlm.nih.gov/pmc/blobs/ecf8/9110045/f29cbbf8664b/fgene-13-890624-g002.jpg
https://cdn.ncbi.nlm.nih.gov/pmc/blobs/ecf8/9110045/f0ab86f68ef7/fgene-13-890624-g003.jpg
https://cdn.ncbi.nlm.nih.gov/pmc/blobs/ecf8/9110045/b2b621f86d6c/fgene-13-890624-g004.jpg
https://cdn.ncbi.nlm.nih.gov/pmc/blobs/ecf8/9110045/5ae6587e7372/fgene-13-890624-g005.jpg
https://cdn.ncbi.nlm.nih.gov/pmc/blobs/ecf8/9110045/0006a83bfd84/fgene-13-890624-g006.jpg
https://cdn.ncbi.nlm.nih.gov/pmc/blobs/ecf8/9110045/01f0b2d3fb47/fgene-13-890624-g001.jpg
https://cdn.ncbi.nlm.nih.gov/pmc/blobs/ecf8/9110045/f29cbbf8664b/fgene-13-890624-g002.jpg
https://cdn.ncbi.nlm.nih.gov/pmc/blobs/ecf8/9110045/f0ab86f68ef7/fgene-13-890624-g003.jpg
https://cdn.ncbi.nlm.nih.gov/pmc/blobs/ecf8/9110045/b2b621f86d6c/fgene-13-890624-g004.jpg
https://cdn.ncbi.nlm.nih.gov/pmc/blobs/ecf8/9110045/5ae6587e7372/fgene-13-890624-g005.jpg
https://cdn.ncbi.nlm.nih.gov/pmc/blobs/ecf8/9110045/0006a83bfd84/fgene-13-890624-g006.jpg

相似文献

1
ILF2 Contributes to Hyperproliferation of Keratinocytes and Skin Inflammation in a KLHDC7B-DT-Dependent Manner in Psoriasis.ILF2以依赖KLHDC7B-DT的方式促进银屑病中角质形成细胞的过度增殖和皮肤炎症。
Front Genet. 2022 May 2;13:890624. doi: 10.3389/fgene.2022.890624. eCollection 2022.
2
The lncRNA H19/miR-766-3p/S1PR3 Axis Contributes to the Hyperproliferation of Keratinocytes and Skin Inflammation in Psoriasis via the AKT/mTOR Pathway.长链非编码 RNA H19/miR-766-3p/S1PR3 轴通过 AKT/mTOR 通路促进银屑病角质形成细胞过度增殖和皮肤炎症。
Mediators Inflamm. 2021 Dec 28;2021:9991175. doi: 10.1155/2021/9991175. eCollection 2021.
3
Role of the long non-coding RNA, SPRR2C, based on an in vitro psoriatic keratinocyte cell model.基于体外银屑病角质形成细胞模型的长非编码 RNA SPRR2C 的作用。
Eur J Dermatol. 2022 Apr 1;32(2):171-180. doi: 10.1684/ejd.2022.4247.
4
KLHDC7B-DT aggravates pancreatic ductal adenocarcinoma development via inducing cross-talk between cancer cells and macrophages.KLHDC7B-DT 通过诱导癌细胞与巨噬细胞之间的串扰加剧胰腺导管腺癌的发展。
Clin Sci (Lond). 2021 Feb 26;135(4):629-649. doi: 10.1042/CS20201259.
5
Oncostatin M upregulates Livin to promote keratinocyte proliferation and survival via ERK and STAT3 signalling pathways.骨成型蛋白 7 上调 Livin 促进角质形成细胞增殖和存活通过 ERK 和 STAT3 信号通路。
Exp Physiol. 2020 Jul;105(7):1151-1158. doi: 10.1113/EP088584. Epub 2020 Jun 4.
6
Rutin alleviates psoriasis-related inflammation in keratinocytes by regulating the JAK2/STAT3 signaling.芦丁通过调节 JAK2/STAT3 信号通路缓解角质形成细胞银屑病相关炎症。
Skin Res Technol. 2024 Aug;30(8):e70011. doi: 10.1111/srt.70011.
7
LncRNA lnc-SPRR2G-2 contributes to keratinocyte hyperproliferation and inflammation in psoriasis by activating the STAT3 pathway and downregulating KHSRP.LncRNA lnc-SPRR2G-2 通过激活 STAT3 通路和下调 KHSRP 促进银屑病角质形成细胞过度增殖和炎症。
Mol Cell Probes. 2024 Aug;76:101967. doi: 10.1016/j.mcp.2024.101967. Epub 2024 Jun 29.
8
Cinnamaldehyde inhibits psoriasis‑like inflammation by suppressing proliferation and inflammatory response of keratinocytes via inhibition of NF‑κB and JNK signaling pathways.肉桂醛通过抑制 NF-κB 和 JNK 信号通路抑制角质形成细胞的增殖和炎症反应,从而抑制银屑病样炎症。
Mol Med Rep. 2021 Sep;24(3). doi: 10.3892/mmr.2021.12277. Epub 2021 Jul 19.
9
Up-regulated lncRNA-MSX2P1 promotes the growth of IL-22-stimulated keratinocytes by inhibiting miR-6731-5p and activating S100A7.上调的 lncRNA-MSX2P1 通过抑制 miR-6731-5p 和激活 S100A7 促进 IL-22 刺激的角质形成细胞的生长。
Exp Cell Res. 2018 Feb 15;363(2):243-254. doi: 10.1016/j.yexcr.2018.01.014. Epub 2018 Jan 13.
10
Autophagy-based unconventional secretion of HMGB1 by keratinocytes plays a pivotal role in psoriatic skin inflammation.角质形成细胞自噬依赖性 HMGB1 的非经典分泌在银屑病皮肤炎症中起关键作用。
Autophagy. 2021 Feb;17(2):529-552. doi: 10.1080/15548627.2020.1725381. Epub 2020 Feb 16.

引用本文的文献

1
Inflammatory, Functional, and Compositional Changes of the Uterine Immune Microenvironment in a Lymphangioleiomyomatosis Mouse Model.淋巴管平滑肌瘤病小鼠模型中子宫免疫微环境的炎症、功能及组成变化
J Cell Immunol. 2025;7(3):74-97. doi: 10.33696/immunology.7.227.
2
Long Non-Coding RNAs in Psoriasis and Cutaneous Squamous Cell Carcinoma.银屑病和皮肤鳞状细胞癌中的长链非编码RNA
J Clin Med. 2025 Jul 17;14(14):5081. doi: 10.3390/jcm14145081.
3
Molecular Mechanisms and Therapeutic Implications of Long Non-coding RNAs in Cutaneous Biology and Disease.

本文引用的文献

1
Interleukin enhancer-binding factor 2 promotes cell proliferation and DNA damage response in metastatic melanoma.白细胞介素增强结合因子 2 促进转移性黑色素瘤中的细胞增殖和 DNA 损伤反应。
Clin Transl Med. 2021 Oct;11(10):e608. doi: 10.1002/ctm2.608.
2
Circulating long noncoding RNA growth arrest-specific transcript 5 as a diagnostic marker and indicator of degree of severity in plaque psoriasis.循环长非编码 RNA 生长停滞特异性转录本 5 作为斑块状银屑病的诊断标志物及严重程度指标。
Int J Dermatol. 2021 Aug;60(8):973-979. doi: 10.1111/ijd.15494. Epub 2021 Mar 14.
3
KLHDC7B-DT aggravates pancreatic ductal adenocarcinoma development via inducing cross-talk between cancer cells and macrophages.
长链非编码RNA在皮肤生物学与疾病中的分子机制及治疗意义
J Cell Physiol. 2025 Feb;240(2):e70006. doi: 10.1002/jcp.70006.
4
The Role of Long Non-Coding RNA in the Pathogenesis of Psoriasis.长链非编码RNA在银屑病发病机制中的作用
Noncoding RNA. 2025 Jan 17;11(1):7. doi: 10.3390/ncrna11010007.
5
Bioinformatical analysis and experimental validation of endoplasmic reticulum stress-related biomarker genes in type 2 diabetes mellitus.2型糖尿病中内质网应激相关生物标志物基因的生物信息学分析及实验验证
Front Genet. 2024 Nov 1;15:1445033. doi: 10.3389/fgene.2024.1445033. eCollection 2024.
6
Biological functions and affected signaling pathways by Long Non-Coding RNAs in the immune system.长链非编码RNA在免疫系统中的生物学功能及受影响的信号通路。
Noncoding RNA Res. 2024 Sep 6;10:70-90. doi: 10.1016/j.ncrna.2024.09.001. eCollection 2025 Feb.
7
Enhancing diabetic foot ulcer healing: Impact of the regulation of the FUS and ILF2 RNA‑binding proteins through negative pressure wound therapy.增强糖尿病足溃疡愈合:负压伤口疗法对 FUS 和 ILF2 RNA 结合蛋白的调节作用。
Int J Mol Med. 2024 Nov;54(5). doi: 10.3892/ijmm.2024.5427. Epub 2024 Sep 20.
8
Multi-Omics Approach to Improved Diagnosis and Treatment of Atopic Dermatitis and Psoriasis.多组学方法在特应性皮炎和银屑病的诊断和治疗中的应用进展
Int J Mol Sci. 2024 Jan 15;25(2):1042. doi: 10.3390/ijms25021042.
9
Genetic and Epigenetic Mechanisms of Psoriasis.银屑病的遗传与表观遗传机制。
Genes (Basel). 2023 Aug 13;14(8):1619. doi: 10.3390/genes14081619.
10
A network-based approach reveals long non-coding RNAs associated with disease activity in lupus nephritis: key pathways for flare and potential biomarkers to be used as liquid biopsies.基于网络的方法揭示了与狼疮肾炎疾病活动相关的长非编码 RNA: flares 的关键途径和可作为液体活检的潜在生物标志物。
Front Immunol. 2023 Jul 5;14:1203848. doi: 10.3389/fimmu.2023.1203848. eCollection 2023.
KLHDC7B-DT 通过诱导癌细胞与巨噬细胞之间的串扰加剧胰腺导管腺癌的发展。
Clin Sci (Lond). 2021 Feb 26;135(4):629-649. doi: 10.1042/CS20201259.
4
Circular RNA 406961 interacts with ILF2 to regulate PM-induced inflammatory responses in human bronchial epithelial cells via activation of STAT3/JNK pathways.环状 RNA 406961 通过激活 STAT3/JNK 通路与 ILF2 相互作用,调节 PM 诱导的人支气管上皮细胞炎症反应。
Environ Int. 2020 Aug;141:105755. doi: 10.1016/j.envint.2020.105755. Epub 2020 May 7.
5
LncRNA MEG3 influences the proliferation and apoptosis of psoriasis epidermal cells by targeting miR-21/caspase-8.长链非编码 RNA MEG3 通过靶向 miR-21/caspase-8 影响银屑病表皮细胞的增殖和凋亡。
BMC Mol Cell Biol. 2019 Oct 28;20(1):46. doi: 10.1186/s12860-019-0229-9.
6
LncRNA LINC00470 promotes proliferation through association with NF45/NF90 complex in hepatocellular carcinoma.长链非编码 RNA LINC00470 通过与 NF45/NF90 复合物的相互作用促进肝癌细胞增殖。
Hum Cell. 2020 Jan;33(1):131-139. doi: 10.1007/s13577-019-00288-8. Epub 2019 Oct 14.
7
Long non-coding RNAs in cutaneous biology and proliferative skin diseases: Advances and perspectives.长非编码 RNA 在皮肤生物学和增生性皮肤病中的作用:进展与展望。
Cell Prolif. 2020 Jan;53(1):e12698. doi: 10.1111/cpr.12698. Epub 2019 Oct 6.
8
ILF2 Directly Binds and Stabilizes CREB to Stimulate Malignant Phenotypes of Liver Cancer Cells.ILF2 直接结合并稳定 CREB 以刺激肝癌细胞的恶性表型。
Anal Cell Pathol (Amst). 2019 Feb 10;2019:1575031. doi: 10.1155/2019/1575031. eCollection 2019.
9
Global Positioning System: Understanding Long Noncoding RNAs through Subcellular Localization.全球定位系统:通过亚细胞定位理解长非编码 RNA。
Mol Cell. 2019 Mar 7;73(5):869-883. doi: 10.1016/j.molcel.2019.02.008.
10
Downregulation of miR-145-5p contributes to hyperproliferation of keratinocytes and skin inflammation in psoriasis.miR-145-5p 的下调导致银屑病角质形成细胞过度增殖和皮肤炎症。
Br J Dermatol. 2019 Feb;180(2):365-372. doi: 10.1111/bjd.17256. Epub 2018 Dec 13.