Suppr超能文献

罗特律®和罗特加®轮状病毒疫苗在印度健康婴儿中以互换剂量方案接种的安全性和免疫原性:一项多中心、开放性、随机、对照、四期、非劣效性试验。

Safety and immunogenicity of the Rotavac and Rotasiil rotavirus vaccines administered in an interchangeable dosing schedule among healthy Indian infants: a multicentre, open-label, randomised, controlled, phase 4, non-inferiority trial.

机构信息

Division of Epidemiology, Indian Council of Medical Research-National Institute of Cholera and Enteric Diseases, Kolkata, India.

Division of Epidemiology, Indian Council of Medical Research-National Institute of Cholera and Enteric Diseases, Kolkata, India; Department of International Health, Johns Hopkins University Bloomberg School of Public Health, Baltimore, MD, USA.

出版信息

Lancet Infect Dis. 2022 Aug;22(8):1191-1199. doi: 10.1016/S1473-3099(22)00161-X. Epub 2022 May 16.

Abstract

BACKGROUND

Rotavirus is the leading cause of severe dehydrating gastroenteritis among children younger than 5 years in low-income and middle-income countries. Two vaccines-Rotavac and Rotasiil-are used in routine immunisation in India. The safety and immunogenicity of these vaccines administered in a mixed regimen is not documented. We therefore aimed to compare the safety and seroresponse of recipients of a mixed regimen versus a single regimen.

METHODS

We did a multicentre, open-label, randomised, controlled, phase 4, non-inferiority trial at two sites in India. We recruited healthy infants aged 6-8 weeks. Infants with systemic disorders, weight-for-height Z scores of less than minus three SDs, or a history of persistent diarrhoea were excluded. Eligible infants were randomly allocated to six groups in equal numbers to receive either the single vaccine regimen (ie, Rotavac-Rotavac-Rotavac [group 1] or Rotasiil-Rotasiil-Rotasiil [group 2]) or the mixed vaccine regimen (ie, Rotavac-Rotasiil-Rotavac [group 3], Rotasiil-Rotavac-Rotasiil [group 4], Rotavac-Rotasiil-Rotasiil [group 5], or Rotasiil-Rotavac-Rotavac [group 6]). Randomisation was done using an online software by site in blocks of at least 12. The primary outcome was seroresponse to rotavirus vaccine, measured using rotavirus-specific serum IgA antibodies 4 weeks after the third dose. The seroresponse rates were compared between recipients of the four mixed vaccine regimens (consisting of various combinations of Rotavac and Rotasiil) with recipients of the single vaccine regimens (consisting of Rotavac or Rotasiil only for all three doses). The non-inferiority margin was set at 10%. Safety follow-ups were done for the duration of study participation. This trial was registered with the Clinical Trials Registry India, number CTRI/2018/08/015317.

FINDINGS

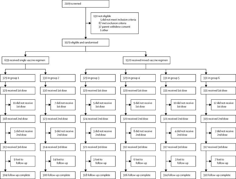
Between March 25, 2019, and Jan 15, 2020, a total of 1979 eligible infants were randomly assigned to receive a single vaccine regimen (n=659; 329 in group 1 and 330 in group 2) or a mixed vaccine regimen (n=1320; 329 each in groups 3 and 4, and 331 each in groups 5 and 6). All eligible participants received the first dose, 1925 (97·3%) of 1979 received the second dose, and 1894 (95·7%) received all three doses of vaccine. 1852 (93·6%) of 1979 participants completed the follow-up. The immunogenicity analysis consisted of 1839 infants (1238 [67·3%] in the mixed vaccine regimen and 601 [32·7%] in the single vaccine regimen; 13 samples were insufficient in quantity) who completed vaccination and provided post-vaccination sera. The seroresponse rate in the mixed vaccine regimen group (33·5% [95% CI 30·9-36·2]) was non-inferior compared with the single vaccine regimen group (29·6% [26·1-33·4]); the seroresponse rate difference was 3·9% (95% CI -0·7 to 8·3). The proportion of participants with any type of solicited adverse events was 90·9% (95% CI 88·4-93·0) in the single vaccine regimen group and 91·1% (89·5-92·6) in the mixed vaccine regimen group. No vaccine-related serious adverse events or intussusception were reported during the study.

INTERPRETATION

Rotavac and Rotasiil can be safely used in an interchangeable manner for routine immunisation since the seroresponse was non-inferior in the mixed vaccine regimen compared with the single vaccine regimen. These results allow for flexibility in administering the vaccines, helping to overcome vaccine shortages and supply chain issues, and targeting migrant populations easily.

FUNDING

Ministry of Health and Family Welfare, Government of India.

TRANSLATION

For the Hindi translation of the abstract see Supplementary Materials section.

摘要

背景

轮状病毒是导致低收入和中等收入国家 5 岁以下儿童严重脱水性胃肠炎的主要原因。两种疫苗-Rotavac 和 Rotasiil-在印度常规免疫接种中使用。尚未记录在混合方案中使用这些疫苗的安全性和免疫原性。因此,我们旨在比较混合方案和单一方案的接受者的安全性和血清反应。

方法

我们在印度的两个地点进行了一项多中心、开放标签、随机、对照、四期、非劣效性试验。我们招募了年龄在 6-8 周的健康婴儿。患有全身性疾病、体重-身高 Z 分数低于负三个标准差或持续腹泻病史的婴儿被排除在外。合格的婴儿被随机分配到六个组,每组人数相等,分别接受单一疫苗方案(即 Rotavac-Rotavac-Rotavac[组 1]或 Rotasiil-Rotasiil-Rotasiil[组 2])或混合疫苗方案(即 Rotavac-Rotasiil-Rotavac[组 3]、Rotasiil-Rotavac-Rotasiil[组 4]、Rotavac-Rotasiil-Rotasiil[组 5]或 Rotasiil-Rotavac-Rotavac[组 6])。通过站点在线软件以至少 12 个块进行随机分组。主要结局是接种第三剂后 4 周时针对轮状病毒疫苗的血清反应,通过轮状病毒特异性血清 IgA 抗体测量。在接受混合疫苗方案(由 Rotavac 和 Rotasiil 的各种组合组成)的四个组的接受者与仅接受三种剂量的 Rotavac 或 Rotasiil 的接受者(分别为组 1 和组 2)之间比较血清反应率。非劣效性边缘设定为 10%。安全性随访持续至研究参与期间。该试验在印度临床试验注册处注册,编号为 CTRI/2018/08/015317。

结果

2019 年 3 月 25 日至 2020 年 1 月 15 日期间,共有 1979 名符合条件的婴儿被随机分配接受单一疫苗方案(n=659;组 1 329 名,组 2 330 名)或混合疫苗方案(n=1320;组 3 和组 4 各 329 名,组 5 和组 6 各 331 名)。所有符合条件的参与者均接受了第一剂,1979 名中的 1925 名(97.3%)接受了第二剂,1894 名(95.7%)接受了所有三剂疫苗。1979 名参与者中的 1852 名(93.6%)完成了随访。免疫原性分析包括 1839 名婴儿(混合疫苗方案组 1238 名[67.3%],单一疫苗方案组 601 名[32.7%];13 份样本数量不足),他们完成了疫苗接种并提供了接种后血清。混合疫苗方案组的血清反应率(33.5%[95%CI 30.9-36.2])与单一疫苗方案组(29.6%[26.1-33.4])相比非劣效;血清反应率差异为 3.9%(95%CI -0.7 至 8.3)。单一疫苗方案组有任何类型的不良反应的参与者比例为 90.9%(95%CI 88.4-93.0),混合疫苗方案组为 91.1%(89.5-92.6)。研究期间未报告与疫苗相关的严重不良事件或肠套叠。

结论

Rotavac 和 Rotasiil 可以安全地以可互换的方式用于常规免疫接种,因为混合疫苗方案的血清反应与单一疫苗方案相比非劣效。这些结果为疫苗接种提供了灵活性,有助于克服疫苗短缺和供应链问题,并针对移民人群。

资金

印度卫生部和家庭福利部,印度政府。

https://cdn.ncbi.nlm.nih.gov/pmc/blobs/e96d/9464301/44f24bd726e3/gr1_lrg.jpg

文献检索

告别复杂PubMed语法,用中文像聊天一样搜索,搜遍4000万医学文献。AI智能推荐,让科研检索更轻松。

立即免费搜索

文件翻译

保留排版,准确专业,支持PDF/Word/PPT等文件格式,支持 12+语言互译。

免费翻译文档

深度研究

AI帮你快速写综述,25分钟生成高质量综述,智能提取关键信息,辅助科研写作。

立即免费体验