Suppr超能文献

BMP4 驱动初始态向原始生殖细胞样状态的转变。

BMP4 drives primed to naïve transition through PGC-like state.

机构信息

Center for Cell Lineage and Development, Guangzhou Institutes of Biomedicine and Health, Chinese Academy of Sciences, Guangzhou, 510530, China.

Center for Cell Lineage and Atlas, Bioland Laboratory, 510005, Guangzhou, China.

出版信息

Nat Commun. 2022 May 19;13(1):2756. doi: 10.1038/s41467-022-30325-4.

Abstract

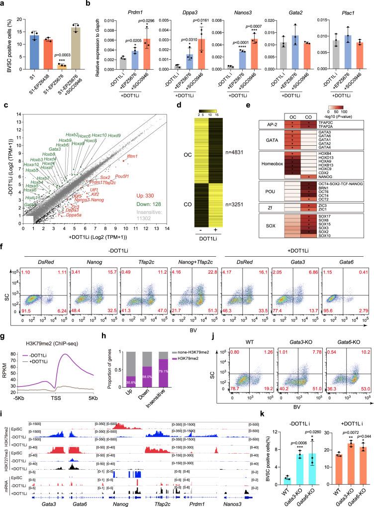
Multiple pluripotent states have been described in mouse and human stem cells. Here, we apply single-cell RNA-seq to a newly established BMP4 induced mouse primed to naïve transition (BiPNT) system and show that the reset is not a direct reversal of cell fate but goes through a primordial germ cell-like cells (PGCLCs) state. We first show that epiblast stem cells bifurcate into c-Kit naïve and c-Kit trophoblast-like cells, among which, the naïve branch undergoes further transition through a PGCLCs intermediate capable of spermatogenesis in vivo. Mechanistically, we show that DOT1L inhibition permits the transition from primed pluripotency to PGCLCs in part by facilitating the loss of H3K79me2 from Gata3/6. In addition, Prdm1/Blimp1 is required for PGCLCs and naïve cells, while Gata2 inhibits PGC-like state by promoting trophoblast-like fate. Our work not only reveals an alternative route for primed to naïve transition, but also gains insight into germ cell development.

摘要

多能状态已在鼠和人干细胞中被描述。在这里,我们应用单细胞 RNA-seq 于一个新建立的 BMP4 诱导的小鼠起始向原始态到幼稚态的转变(BiPNT)系统,并表明重置不是细胞命运的直接逆转,而是经历原始生殖细胞样细胞(PGCLCs)状态。我们首先表明,上胚层干细胞分叉成 c-Kit 原始态和 c-Kit 滋养细胞样细胞,其中原始态分支通过一个能够在体内进行精子发生的 PGCLCs 中间态进一步转变。在机制上,我们表明 DOT1L 抑制通过促进 Gata3/6 上 H3K79me2 的丢失,部分允许从起始多能性到 PGCLCs 的转变。此外,Prdm1/Blimp1 对于 PGCLCs 和原始态细胞是必需的,而 Gata2 通过促进滋养细胞样命运来抑制 PGCLCs 状态。我们的工作不仅揭示了起始向原始态转变的另一种途径,而且深入了解了生殖细胞发育。

https://cdn.ncbi.nlm.nih.gov/pmc/blobs/2c6c/9120449/62855ae5dbfb/41467_2022_30325_Fig1_HTML.jpg

文献检索

告别复杂PubMed语法,用中文像聊天一样搜索,搜遍4000万医学文献。AI智能推荐,让科研检索更轻松。

立即免费搜索

文件翻译

保留排版,准确专业,支持PDF/Word/PPT等文件格式,支持 12+语言互译。

免费翻译文档

深度研究

AI帮你快速写综述,25分钟生成高质量综述,智能提取关键信息,辅助科研写作。

立即免费体验