Department of Colorectal Surgery, Fudan University Shanghai Cancer Center, Shanghai, China.
Department of Oncology, Shanghai Medical College, Fudan University, Shanghai, China.
J Transl Med. 2022 May 19;20(1):235. doi: 10.1186/s12967-022-03431-6.
Necroptosis is a new form of programmed cell death that is associated with cancer initiation, progression, immunity, and chemoresistance. However, the roles of necroptosis-related genes (NRGs) in colorectal cancer (CRC) have not been explored comprehensively.
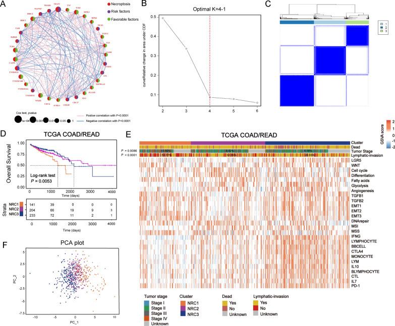
In this study, we obtained NRGs and performed consensus molecular subtyping by "ConsensusClusterPlus" to determine necroptosis-related subtypes in CRC bulk transcriptomic data. The ssGSEA and CIBERSORT algorithms were used to evaluate the relative infiltration levels of different cell types in the tumor microenvironment (TME). Single-cell transcriptomic analysis was performed to confirm classification related to NRGs. NRG_score was developed to predict patients' survival outcomes with low-throughput validation in a patients' cohort from Fudan University Shanghai Cancer Center.
We identified three distinct necroptosis-related classifications (NRCs) with discrepant clinical outcomes and biological functions. Characterization of TME revealed that there were two stable necroptosis-related phenotypes in CRC: a phenotype characterized by few TME cells infiltration but with EMT/TGF-pathways activation, and another phenotype recognized as immune-excluded. NRG_score for predicting survival outcomes was established and its predictive capability was verified. In addition, we found NRCs and NRG_score could be used for patient or drug selection when considering immunotherapy and chemotherapy.
Based on comprehensive analysis, we revealed the potential roles of NRGs in the TME, and their correlations with clinicopathological parameters and patients' prognosis in CRC. These findings could enhance our understanding of the biological functions of necroptosis, which thus may aid in prognosis prediction, drug selection, and therapeutics development.
细胞坏死性凋亡是一种新的程序性细胞死亡形式,与癌症的发生、进展、免疫和化疗耐药性有关。然而,细胞坏死性凋亡相关基因(NRGs)在结直肠癌(CRC)中的作用尚未得到全面探讨。
本研究通过“ConsensusClusterPlus”获取 NRGs 并进行共识分子亚群分型,以确定 CRC 批量转录组数据中的坏死性凋亡相关亚型。ssGSEA 和 CIBERSORT 算法用于评估肿瘤微环境(TME)中不同细胞类型的相对浸润水平。单细胞转录组分析用于确认与 NRGs 相关的分类。开发了 NRG_score 以预测患者的生存结果,并在来自复旦大学上海癌症中心的患者队列中进行了低通量验证。
我们确定了三种具有不同临床结局和生物学功能的独特坏死性凋亡相关分类(NRCs)。TME 的特征表明,CRC 中有两种稳定的坏死性凋亡相关表型:一种表型特征是 TME 细胞浸润较少,但 EMT/TGF 途径激活,另一种表型被认为是免疫排斥。建立了用于预测生存结果的 NRG_score,并验证了其预测能力。此外,我们发现 NRCs 和 NRG_score 可用于考虑免疫治疗和化疗时的患者或药物选择。
基于综合分析,我们揭示了 NRGs 在 TME 中的潜在作用,及其与 CRC 临床病理参数和患者预后的相关性。这些发现可以增强我们对细胞坏死性凋亡生物学功能的理解,从而有助于预后预测、药物选择和治疗学发展。