Department of Hepatobiliary Surgery, Tianjin First Central Hospital, School of Medicine, Nankai University, Tianjin, China.
The First Central Clinical School, Tianjin Medical University, Tianjin, China.
Oxid Med Cell Longev. 2022 May 10;2022:9635075. doi: 10.1155/2022/9635075. eCollection 2022.
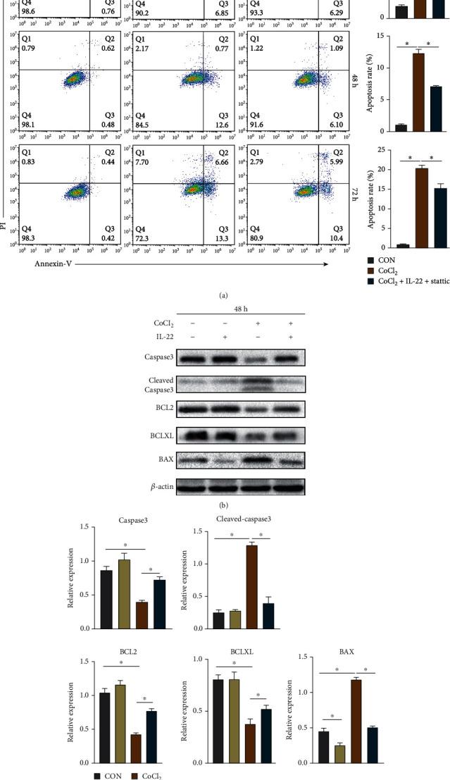
Biliary complications are currently one of the leading causes of liver failure and patient death after liver transplantation and need to be solved urgently. Biliary ischemia-reperfusion injury (IRI) is one of the important causes of biliary complications. IL-22 has a protective effect on liver injury and hepatitis diseases, and its safety and efficacy in the treatment of hepatitis have also been proved in human clinical experiments. Furthermore, multiple studies have confirmed that IL-22 promotes the proliferation and repair of epithelial cells in various organs. Still, its function in the bile duct after transplantation has not been explored. This study was aimed at investigating the effects of IL-22 on cholangiocyte IRI in vitro and in vivo and exploring its underlying mechanisms. We simulated the hypoxia process of bile duct epithelial cells through in vitro experiments to investigate the protective function and molecular mechanism of IL-22 on bile duct epithelial cells. Subsequently, the function and mechanism of IL-22 in the biliary IRI model of autologous orthotopic liver transplantation in rats were assessed. This study confirmed that IL-22 could promote cholangiocyte proliferation, decrease the apoptosis rate of cholangiocytes and tissues, decrease MDA levels, and increase SOD levels by activating STAT3. In addition, IL-22 can also reduce the level of mitochondrial membrane depolarization, protect mitochondria, reduce ROS production, and play a role in protecting bile ducts. These findings provide evidence for IL-22 as a novel and effective treatment for biliary IRI after liver transplantation.
胆道并发症是肝移植后肝功能衰竭和患者死亡的主要原因之一,亟待解决。胆管缺血再灌注损伤(IRI)是胆道并发症的重要原因之一。IL-22 对肝损伤和肝炎疾病具有保护作用,其在人类临床试验中治疗肝炎的安全性和有效性也已得到证实。此外,多项研究证实,IL-22 可促进多种器官上皮细胞的增殖和修复。然而,其在移植后胆管中的功能尚未得到探索。本研究旨在探讨 IL-22 对胆管细胞 IRI 的体内外作用及其潜在机制。我们通过体外实验模拟胆管上皮细胞的缺氧过程,研究 IL-22 对胆管上皮细胞的保护作用及其分子机制。随后,评估了 IL-22 在大鼠自体原位肝移植胆管 IRI 模型中的功能和机制。本研究证实,IL-22 通过激活 STAT3 可促进胆管细胞增殖,降低胆管细胞和组织的凋亡率,降低 MDA 水平,增加 SOD 水平。此外,IL-22 还可以减少线粒体膜去极化程度,保护线粒体,减少 ROS 产生,发挥保护胆管的作用。这些发现为 IL-22 作为一种新的、有效的肝移植后胆管 IRI 治疗方法提供了依据。