Suppr超能文献

棉花miR393-TIR1模块通过生长素感知和信号传导调节植物对(病原体的)防御。 (注:原文中“against”后缺少具体对象,这里补充了“病原体”使句子逻辑更完整)

Cotton miR393-TIR1 Module Regulates Plant Defense Against via Auxin Perception and Signaling.

作者信息

Shi Gege, Wang Saisai, Wang Peng, Zhan Jingjing, Tang Ye, Zhao Ge, Li Fuguang, Ge Xiaoyang, Wu Jiahe

机构信息

Zhengzhou Research Base, State Key Laboratory of Cotton Biology, School of Agricultural Sciences, Zhengzhou University, Zhengzhou, China.

State Key Laboratory of Cotton Biology, Institute of Cotton Research of Chinese Academy of Agricultural Sciences, Anyang, China.

出版信息

Front Plant Sci. 2022 May 3;13:888703. doi: 10.3389/fpls.2022.888703. eCollection 2022.

Abstract

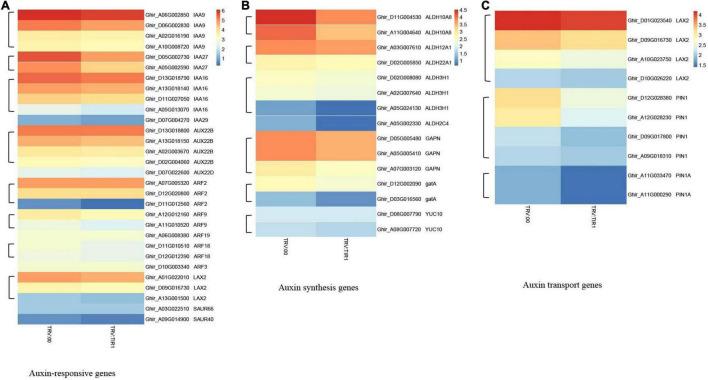
Plant auxin is essential in plant growth and development. However, the molecular mechanisms of auxin involvement in plant immunity are unclear. Here, we addressed the function of the cotton () miR393-TIR1 module in plant defense against infection via auxin perception and signaling. was directedly cleaved by ghr-miR393 according to mRNA degradome data, 5'-RACE analysis, and a GUS reporter assay. Ghr-miR393 knockdown significantly increased plant susceptibility to compared to the control, while ghr-miR393 overexpression and knockdown significantly increased plant resistance. External indole-3-acetic acid (IAA) application significantly enhanced susceptibility to in ghr-miR393 knockdown and control plants compared to mock treatment, and only slightly increased susceptibility in overexpressing ghr-miR393 and GhTIR1-silenced plants. Application of external PEO-IAA (an auxin antagonist) had a contrary trend with IAA application. Based on yeast two-hybrid and bimolecular fluorescence complementation assays, GhTIR1 interacted with GhIAA14 in the nucleus, and knockdown reduced plant resistance to infection. The results suggested that the ghr-miR393-GhTIR1 module regulates plant defense via auxin perception and signaling. Additionally, simultaneous knockdown of and significantly increased plant susceptibility to compared to the control, indicating that salicylic acid (SA) accumulation is vital for the ghr-miR393-GhTIR1 module to regulates plant resistance. Transcriptome data also demonstrated that knockdown significantly downregulated expression of auxin-related genes and upregulated expression of SA-related genes. Overall, the ghr-miR393-GhTIR1 module participates in plant response to infection via IAA perception and signaling partially depending on the SA defense pathway.

摘要

植物生长素在植物生长发育过程中至关重要。然而,生长素参与植物免疫的分子机制尚不清楚。在此,我们通过生长素感知和信号传导研究了棉花()miR393-TIR1模块在植物抵御感染中的功能。根据mRNA降解组数据、5'-RACE分析和GUS报告基因检测,ghr-miR393可直接切割。与对照相比,ghr-miR393基因敲低显著增加了植物对的易感性,而ghr-miR393过表达和GhTIR1基因敲低显著增强了植物抗性。与模拟处理相比,在ghr-miR393基因敲低和对照植物中施加外源吲哚-3-乙酸(IAA)显著增强了对的易感性,而在ghr-miR393过表达和GhTIR1沉默植物中仅略微增加了易感性。施加外源PEO-IAA(一种生长素拮抗剂)与IAA施加呈现相反趋势。基于酵母双杂交和双分子荧光互补分析,GhTIR1在细胞核中与GhIAA14相互作用,且GhTIR1基因敲低降低了植物对感染的抗性。结果表明,ghr-miR393-GhTIR1模块通过生长素感知和信号传导调节植物防御。此外,与对照相比,同时敲低GhTIR1和GhIAA14显著增加了植物对的易感性,表明水杨酸(SA)积累对于ghr-miR393-GhTIR1模块调节植物抗性至关重要。转录组数据还表明,GhTIR1基因敲低显著下调了生长素相关基因的表达并上调了SA相关基因的表达。总体而言,ghr-miR393-GhTIR1模块通过IAA感知和信号传导参与植物对感染的反应,部分依赖于SA防御途径。

https://cdn.ncbi.nlm.nih.gov/pmc/blobs/b020/9111529/44706f529e16/fpls-13-888703-g001.jpg

文献检索

告别复杂PubMed语法,用中文像聊天一样搜索,搜遍4000万医学文献。AI智能推荐,让科研检索更轻松。

立即免费搜索

文件翻译

保留排版,准确专业,支持PDF/Word/PPT等文件格式,支持 12+语言互译。

免费翻译文档

深度研究

AI帮你快速写综述,25分钟生成高质量综述,智能提取关键信息,辅助科研写作。

立即免费体验