Suppr超能文献

粪便微生物移植改变了小鼠乙型肝炎病毒感染的结局。

Fecal Microbiota Transplantation Alters the Outcome of Hepatitis B Virus Infection in Mice.

机构信息

Department of Infectious Diseases, Union Hospital, Tongji Medical College, Huazhong University of Science and Technology, Wuhan, China.

出版信息

Front Cell Infect Microbiol. 2022 May 4;12:844132. doi: 10.3389/fcimb.2022.844132. eCollection 2022.

Abstract

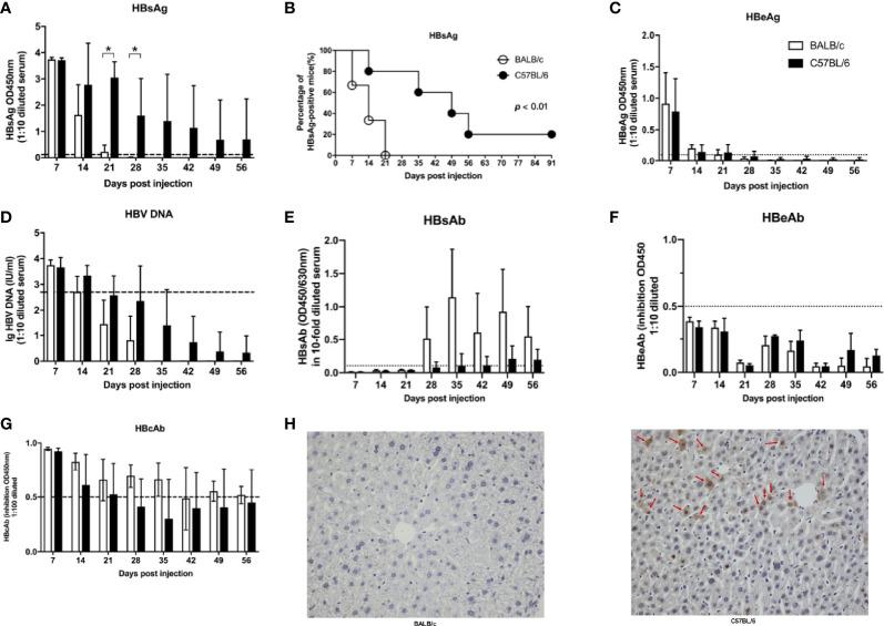
The susceptibility of mice to hepatitis B virus (HBV) infection depends on their genetic background. The gut microbiota modulates the antiviral immune response in the liver and plays a protective role against HBV infection. However, whether HBV infection outcomes depend on the gut microbiota remains unclear. In this study, we assessed the gut microbiota composition in naïve BALB/c and C57BL/6 mice using 16S rRNA gene sequencing. The gut microbiota in BALB/c mice was depleted using broad-spectrum antibiotics (ABX) and then reconstituted with fecal microbiota from naïve BALB/c or C57BL/6 mice to evaluate the effect of fecal microbiota transplantation (FMT) on the outcomes of and immune response to HBV infection. We found that HBV infection outcomes and the gut microbiota composition differed between BALB/c and C57BL/6 mice. Commensal bacteria from the fecal microbiota selectively colonized the guts of ABX-treated BALB/c mice. Mice receiving fecal microbiota from BALB/c or C57BL/6 mice displayed different HBV infection outcomes. The fecal microbiota from C57BL/6 mice induced immune tolerance in the liver and prolonged HBV infection. In conclusion, HBV infection outcomes in mice are determined by the host genetic background and gut microbiota composition. Reconstitution of the gut microbiota by FMT can alter the susceptibility to HBV infection in mice.

摘要

小鼠对乙型肝炎病毒 (HBV) 感染的易感性取决于其遗传背景。肠道微生物群调节肝脏中的抗病毒免疫反应,并在预防 HBV 感染方面发挥保护作用。然而,HBV 感染结局是否取决于肠道微生物群尚不清楚。在这项研究中,我们使用 16S rRNA 基因测序评估了 naive BALB/c 和 C57BL/6 小鼠的肠道微生物群组成。使用广谱抗生素 (ABX) 耗尽 BALB/c 小鼠的肠道微生物群,然后用 naive BALB/c 或 C57BL/6 小鼠的粪便微生物群进行重建,以评估粪便微生物群移植 (FMT) 对 HBV 感染结局和免疫反应的影响。我们发现 HBV 感染结局和肠道微生物群组成在 BALB/c 和 C57BL/6 小鼠之间存在差异。粪便微生物群中的共生细菌选择性地定植于 ABX 处理的 BALB/c 小鼠的肠道中。接受来自 BALB/c 或 C57BL/6 小鼠的粪便微生物群的小鼠显示出不同的 HBV 感染结局。来自 C57BL/6 小鼠的粪便微生物群在肝脏中诱导免疫耐受,并延长 HBV 感染。总之,小鼠的 HBV 感染结局取决于宿主遗传背景和肠道微生物群组成。FMT 重建肠道微生物群可以改变小鼠对 HBV 感染的易感性。

https://cdn.ncbi.nlm.nih.gov/pmc/blobs/fdbe/9114794/1c986ccfd118/fcimb-12-844132-g001.jpg

文献检索

告别复杂PubMed语法,用中文像聊天一样搜索,搜遍4000万医学文献。AI智能推荐,让科研检索更轻松。

立即免费搜索

文件翻译

保留排版,准确专业,支持PDF/Word/PPT等文件格式,支持 12+语言互译。

免费翻译文档

深度研究

AI帮你快速写综述,25分钟生成高质量综述,智能提取关键信息,辅助科研写作。

立即免费体验