Suppr超能文献

供体细胞 T 细胞中的 DNMT3a 调控造血干细胞移植小鼠模型中的同种异体反应。

Donor T cell DNMT3a regulates alloreactivity in mouse models of hematopoietic stem cell transplantation.

机构信息

Department of Oncology, Sidney Kimmel Comprehensive Cancer Center, Johns Hopkins School of Medicine, Baltimore, Maryland, USA.

Department of Pathology, Yale School of Medicine, New Haven, Connecticut, USA.

出版信息

J Clin Invest. 2022 Jul 1;132(13). doi: 10.1172/JCI158047.

Abstract

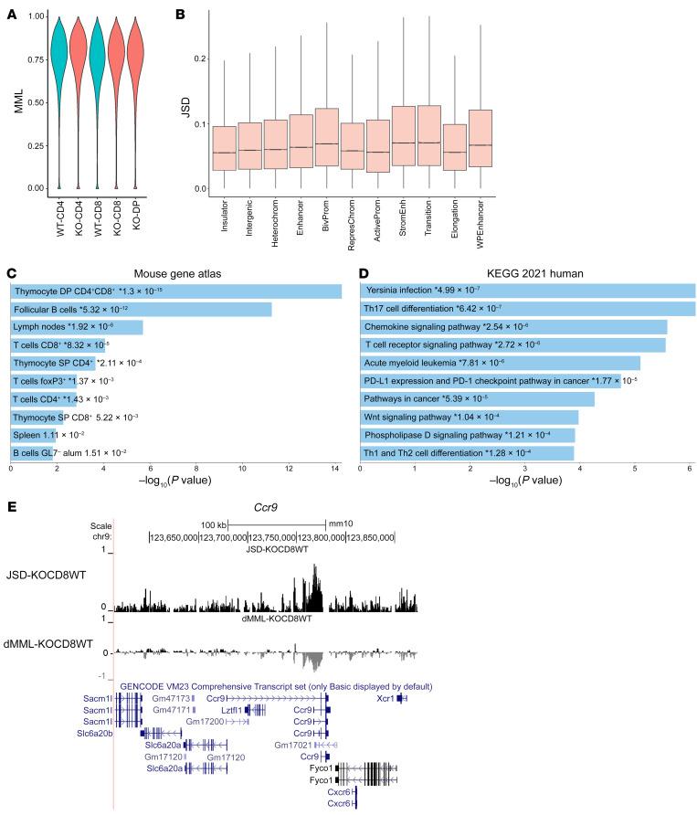
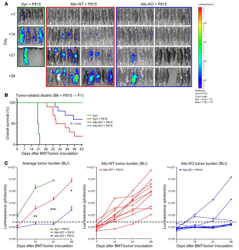
DNA methyltransferase 3a (DNMT3a) is an important part of the epigenetic machinery that stabilizes patterns of activated T cell responses. We hypothesized that donor T cell DNMT3a regulates alloreactivity after allogeneic blood and marrow transplantation (allo-BMT). T cell conditional Dnmt3a KO mice were used as donors in allo-BMT models. Mice receiving allo-BMT from KO donors developed severe acute graft-versus-host disease (aGVHD), with increases in inflammatory cytokine levels and organ histopathology scores. KO T cells migrated and proliferated in secondary lymphoid organs earlier and demonstrated an advantage in trafficking to the small intestine. Donor T cell subsets were purified after BMT for whole-genome bisulfite sequencing (WGBS) and RNA-Seq. KO T cells had global methylation similar to that of WT cells, with distinct, localized areas of hypomethylation. Using a highly sensitive computational method, we produced a comprehensive profile of the altered epigenome landscape. Hypomethylation corresponded with changes in gene expression in several pathways of T cell signaling and differentiation. Additionally, Dnmt3a-KO T cells resulted in superior graft-versus-tumor activity. Our findings demonstrate a critical role for DNMT3a in regulating T cell alloreactivity and reveal pathways that control T cell tolerance. These results also provide a platform for deciphering clinical data that associate donor DNMT3a mutations with increased GVHD, decreased relapse, and improved survival.

摘要

DNA 甲基转移酶 3a(DNMT3a)是表观遗传机制的重要组成部分,可稳定激活的 T 细胞反应模式。我们假设供体 T 细胞 DNMT3a 调节同种异体血液和骨髓移植(allo-BMT)后的同种异体反应性。使用 T 细胞条件性 Dnmt3a KO 小鼠作为 allo-BMT 模型中的供体。接受来自 KO 供体的 allo-BMT 的小鼠发生严重的急性移植物抗宿主病(aGVHD),炎症细胞因子水平和器官组织病理学评分增加。KO T 细胞在次级淋巴器官中的迁移和增殖更早,并在向小肠的迁移中具有优势。在 BMT 后对供体 T 细胞亚群进行全基因组亚硫酸氢盐测序(WGBS)和 RNA-Seq 纯化。KO T 细胞的整体甲基化与 WT 细胞相似,具有明显的、局部的低甲基化区域。使用高度敏感的计算方法,我们产生了改变的表观基因组景观的综合图谱。在几个 T 细胞信号转导和分化途径中,低甲基化与基因表达的变化相对应。此外,Dnmt3a-KO T 细胞导致更好的移植物抗肿瘤活性。我们的研究结果表明,DNMT3a 在调节 T 细胞同种异体反应性中起着关键作用,并揭示了控制 T 细胞耐受的途径。这些结果还为破译与供体 DNMT3a 突变相关的增加的 GVHD、降低的复发和改善的生存的临床数据提供了一个平台。

https://cdn.ncbi.nlm.nih.gov/pmc/blobs/68fc/9246380/9023d40b0848/jci-132-158047-g082.jpg

文献检索

告别复杂PubMed语法,用中文像聊天一样搜索,搜遍4000万医学文献。AI智能推荐,让科研检索更轻松。

立即免费搜索

文件翻译

保留排版,准确专业,支持PDF/Word/PPT等文件格式,支持 12+语言互译。

免费翻译文档

深度研究

AI帮你快速写综述,25分钟生成高质量综述,智能提取关键信息,辅助科研写作。

立即免费体验