• 文献检索
  • 文档翻译
  • 深度研究
  • 学术资讯
  • Suppr Zotero 插件Zotero 插件
  • 邀请有礼
  • 套餐&价格
  • 历史记录
应用&插件
Suppr Zotero 插件Zotero 插件浏览器插件Mac 客户端Windows 客户端微信小程序
定价
高级版会员购买积分包购买API积分包
服务
文献检索文档翻译深度研究API 文档MCP 服务
关于我们
关于 Suppr公司介绍联系我们用户协议隐私条款
关注我们

Suppr 超能文献

核心技术专利:CN118964589B侵权必究
粤ICP备2023148730 号-1Suppr @ 2026

文献检索

告别复杂PubMed语法,用中文像聊天一样搜索,搜遍4000万医学文献。AI智能推荐,让科研检索更轻松。

立即免费搜索

文件翻译

保留排版,准确专业,支持PDF/Word/PPT等文件格式,支持 12+语言互译。

免费翻译文档

深度研究

AI帮你快速写综述,25分钟生成高质量综述,智能提取关键信息,辅助科研写作。

立即免费体验

冠心病稳定型心绞痛痰瘀互结证及其兼证的代谢组学研究

A Landscape of Metabonomics for Intermingled Phlegm and Blood Stasis and Its Concurrent Syndromes in Stable Angina Pectoris of Coronary Heart Disease.

作者信息

Zheng Li, Mingxue Zhang, Zeng Li, Yushi Zhou, Yuhan Ao, Yi Yang, Botong Liu

机构信息

First Clinical College, Liaoning University of Traditional Chinese Medicine, Shenyang, China.

出版信息

Front Cardiovasc Med. 2022 May 13;9:871142. doi: 10.3389/fcvm.2022.871142. eCollection 2022.

DOI:10.3389/fcvm.2022.871142
PMID:35647058
原文链接:https://pmc.ncbi.nlm.nih.gov/articles/PMC9136041/
Abstract

OBJECTIVES

In this study, we analyzed the metabonomics of intermingled phlegm and blood stasis (IPBS) and its three concurrent syndromes in patients with stable angina pectoris of coronary heart disease.

METHODS

A total of 164 sera of separated outpatients from 12 national tradition Chinese medicine clinical research centers with IPBS or concurrent syndromes were collected for the study and assessed with LC-ESI-MS/MS (liquid chromatography-electrospray ionization tandem-mass spectrometry)-based metabolomics and multivariate statistical analysis.

RESULTS

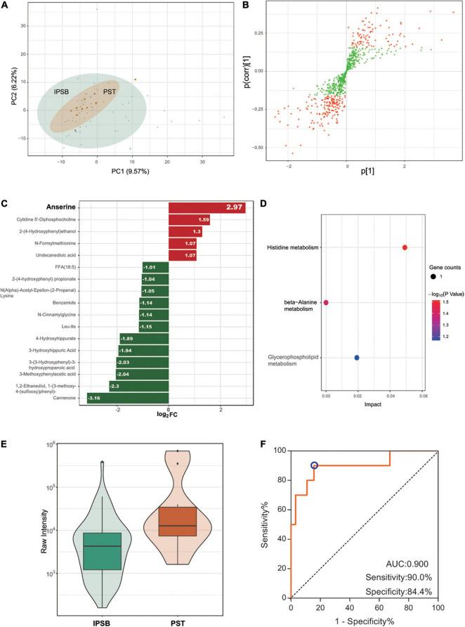
Non-differential metabolites between IPBS and its separate syndrome combined with the top 100 most abundant metabolites in four groups were screened to reflect the essence of IPBS. Amino acid and its metabolomics and glycerol phospholipids were screened for common metabolites, and these metabolites were mainly enriched in valine, leucine, and isoleucine metabolism and glycerophospholipid metabolism. Principal component analysis revealed that the difference between IPBS and its separate concurrent syndromes was not distinct. Compared with IPBS, anserine, cytidine 5'-diphosphocholine, and 7,8-dihydro-L-biopterin separately significant increase in phlegm stasis and toxin (PST), phlegm stasis and Qi stagnation (PQS), and phlegm stasis and Qi deficiency (PQD). While these different metabolites were associated with histidine metabolism, beta-alanine metabolism, glycerophospholipid metabolism, and folate biosynthesis. Three accurate identification models were obtained to identify the difference between IPBS and its concurrent syndromes.

CONCLUSION

Our study indicated that valine, leucine, and isoleucine metabolism and glycerophospholipid metabolism could represent the essence of IPBS; dysregulated metabolites were valuable in identifying PST from IPBS.

摘要

目的

本研究分析冠心病稳定型心绞痛患者痰瘀互结证及其三种兼证的代谢组学特征。

方法

收集来自12家全国中医临床研究中心的164例痰瘀互结证或兼证门诊患者的血清,采用基于液相色谱 - 电喷雾电离串联质谱(LC - ESI - MS/MS)的代谢组学技术和多元统计分析进行研究与评估。

结果

筛选痰瘀互结证与其单独证型合并四组中丰度最高的前100种代谢物之间的非差异代谢物,以反映痰瘀互结证的本质。筛选氨基酸及其代谢组学和甘油磷脂类的共同代谢物,这些代谢物主要富集于缬氨酸、亮氨酸和异亮氨酸代谢以及甘油磷脂代谢。主成分分析显示痰瘀互结证与其单独兼证之间差异不明显。与痰瘀互结证相比,鹅肌肽、胞苷5'-二磷酸胆碱和7,8 - 二氢 - L - 生物蝶呤分别在痰瘀毒结(PST)、痰瘀气滞(PQS)和痰瘀气虚(PQD)中显著升高。而这些不同的代谢物与组氨酸代谢、β - 丙氨酸代谢、甘油磷脂代谢和叶酸生物合成相关。获得了三个准确的识别模型以识别痰瘀互结证与其兼证之间的差异。

结论

本研究表明缬氨酸、亮氨酸和异亮氨酸代谢以及甘油磷脂代谢可代表痰瘀互结证的本质;失调的代谢物对从痰瘀互结证中鉴别痰瘀毒结证有重要价值。

https://cdn.ncbi.nlm.nih.gov/pmc/blobs/4698/9136041/26b3e565eff4/fcvm-09-871142-g005.jpg
https://cdn.ncbi.nlm.nih.gov/pmc/blobs/4698/9136041/ad6eb425f098/fcvm-09-871142-g001.jpg
https://cdn.ncbi.nlm.nih.gov/pmc/blobs/4698/9136041/0ad81fc8b84f/fcvm-09-871142-g002.jpg
https://cdn.ncbi.nlm.nih.gov/pmc/blobs/4698/9136041/464761a76f30/fcvm-09-871142-g003.jpg
https://cdn.ncbi.nlm.nih.gov/pmc/blobs/4698/9136041/f8eedb57b0e0/fcvm-09-871142-g004.jpg
https://cdn.ncbi.nlm.nih.gov/pmc/blobs/4698/9136041/26b3e565eff4/fcvm-09-871142-g005.jpg
https://cdn.ncbi.nlm.nih.gov/pmc/blobs/4698/9136041/ad6eb425f098/fcvm-09-871142-g001.jpg
https://cdn.ncbi.nlm.nih.gov/pmc/blobs/4698/9136041/0ad81fc8b84f/fcvm-09-871142-g002.jpg
https://cdn.ncbi.nlm.nih.gov/pmc/blobs/4698/9136041/464761a76f30/fcvm-09-871142-g003.jpg
https://cdn.ncbi.nlm.nih.gov/pmc/blobs/4698/9136041/f8eedb57b0e0/fcvm-09-871142-g004.jpg
https://cdn.ncbi.nlm.nih.gov/pmc/blobs/4698/9136041/26b3e565eff4/fcvm-09-871142-g005.jpg

相似文献

1
A Landscape of Metabonomics for Intermingled Phlegm and Blood Stasis and Its Concurrent Syndromes in Stable Angina Pectoris of Coronary Heart Disease.冠心病稳定型心绞痛痰瘀互结证及其兼证的代谢组学研究
Front Cardiovasc Med. 2022 May 13;9:871142. doi: 10.3389/fcvm.2022.871142. eCollection 2022.
2
Exploring the "gene-protein-metabolite" network of coronary heart disease with phlegm and blood stasis syndrome by integrated multi-omics strategy.运用多组学整合策略探索冠心病痰瘀证的“基因-蛋白质-代谢物”网络
Front Pharmacol. 2022 Nov 29;13:1022627. doi: 10.3389/fphar.2022.1022627. eCollection 2022.
3
Study of Serum Metabonomics and Formula-Pattern Correspondence in Coronary Heart Disease Patients Diagnosed as Phlegm or Blood Stasis Pattern Based on Ultra Performance Liquid Chromatography Mass Spectrometry.基于超高效液相色谱-质谱联用技术对冠心病痰证或血瘀证患者血清代谢组学及方剂-证型对应关系的研究
Chin J Integr Med. 2018 Dec;24(12):905-911. doi: 10.1007/s11655-018-2564-7. Epub 2018 Jun 8.
4
HNMRbased metabolomics study on coronary heart disease with bloodstasis syndrome and phlegm syndrome.基于 1H-NMR 的冠心病血瘀证和痰浊证代谢组学研究
Zhong Nan Da Xue Xue Bao Yi Xue Ban. 2021 Jun 28;46(6):591-600. doi: 10.11817/j.issn.1672-7347.2021.190172.
5
[Expert survey for Chinese medicine syndrome characteristics of different clinical types of coronary artery disease based on the Delphi method].基于德尔菲法的冠心病不同临床类型中医证候特征专家调查
Zhongguo Zhong Xi Yi Jie He Za Zhi. 2014 Oct;34(10):1192-6.
6
[Laws of syndrome element combination in stable angina pectoris: a study based on cluster analysis and corresponding-correlation analysis].[稳定型心绞痛证素组合规律:基于聚类分析和对应分析的研究]
Zhong Xi Yi Jie He Xue Bao. 2008 Jul;6(7):690-4. doi: 10.3736/jcim20080706.
7
Study on correspondence between prescription and syndrome and the essence of phlegm and blood stasis syndrome in coronary heart disease based on metabonomics.基于代谢组学的冠心病方证对应与痰瘀同源的研究
Chin J Integr Med. 2014 Jan;20(1):68-71. doi: 10.1007/s11655-012-1182-z. Epub 2012 Dec 3.
8
[Applying matching matrix, factor analysis and clustering analysis to investigation of characteristics of syndromes of phlegm and blood stasis in patients with coronary heart disease].应用匹配矩阵、因子分析和聚类分析探讨冠心病痰瘀证患者证候特征
Zhong Xi Yi Jie He Xue Bao. 2006 Jul;4(4):343-7.
9
[Analysis of plasma metabonomics of mini-swines with qi deficiency and blood stasis syndrome due to chronic myocardial ischemia].慢性心肌缺血致气虚血瘀证小型猪血浆代谢组学分析
Zhong Xi Yi Jie He Xue Bao. 2011 Feb;9(2):158-64. doi: 10.3736/jcim20110208.
10
A Metabonomics Profiling Study on Phlegm Syndrome and Blood-Stasis Syndrome in Coronary Heart Disease Patients Using Liquid Chromatography/Quadrupole Time-of-Flight Mass Spectrometry.基于液相色谱/四极杆飞行时间质谱的冠心病痰证和血瘀证代谢组学研究。
Evid Based Complement Alternat Med. 2014;2014:385102. doi: 10.1155/2014/385102. Epub 2014 Jul 20.

引用本文的文献

1
Exploring the "gene-protein-metabolite" network of coronary heart disease with phlegm and blood stasis syndrome by integrated multi-omics strategy.运用多组学整合策略探索冠心病痰瘀证的“基因-蛋白质-代谢物”网络
Front Pharmacol. 2022 Nov 29;13:1022627. doi: 10.3389/fphar.2022.1022627. eCollection 2022.

本文引用的文献

1
Therapeutic Effects of Traditional Chinese Medicine for Patients With Coronary Heart Disease After Treatment of Revascularization: A Prospective Cohort Study in the Northern of China.中药对血运重建术后冠心病患者的治疗效果:中国北方的一项前瞻性队列研究
Front Cardiovasc Med. 2021 Nov 17;8:743262. doi: 10.3389/fcvm.2021.743262. eCollection 2021.
2
A New Method for Syndrome Classification of Non-Small-Cell Lung Cancer Based on Data of Tongue and Pulse with Machine Learning.基于舌象和脉象数据的机器学习在非小细胞肺癌中医证候分类中的应用
Biomed Res Int. 2021 Aug 11;2021:1337558. doi: 10.1155/2021/1337558. eCollection 2021.
3
Leucine induces cardioprotection in vitro by promoting mitochondrial function via mTOR and Opa-1 signaling.
亮氨酸通过激活 mTOR 和 Opa-1 信号通路促进线粒体功能,从而诱导心肌细胞产生心脏保护作用。
Nutr Metab Cardiovasc Dis. 2021 Sep 22;31(10):2979-2986. doi: 10.1016/j.numecd.2021.06.025. Epub 2021 Jul 10.
4
Anti-inflammatory activity of the Tongmai Yangxin pill in the treatment of coronary heart disease is associated with estrogen receptor and NF-κB signaling pathway.通脉养心丸治疗冠心病的抗炎活性与雌激素受体和核因子κB信号通路有关。
J Ethnopharmacol. 2021 Aug 10;276:114106. doi: 10.1016/j.jep.2021.114106. Epub 2021 Apr 7.
5
Sudden cardiac death: epidemiology, pathogenesis and management.心脏性猝死:流行病学、发病机制与处理。
Rev Cardiovasc Med. 2021 Mar 30;22(1):147-158. doi: 10.31083/j.rcm.2021.01.207.
6
Traditional Chinese Medicine in the prevention and treatment of stable angina pectoris in patients with coronary heart disease based on the theory of "phlegm and blood stasis" under guidance of evidence-based medicine: a prospective cohort study.基于循证医学指导下“痰瘀”理论的中医药防治冠心病稳定型心绞痛患者的前瞻性队列研究。
J Tradit Chin Med. 2021 Feb;41(1):150-156. doi: 10.19852/j.cnki.jtcm.2021.01.017.
7
Association of previous schistosome infection with fatty liver and coronary heart disease: A cross-sectional study in china.血吸虫感染史与脂肪肝和冠心病的关系:中国的一项横断面研究。
Parasite Immunol. 2021 Apr;43(4):e12822. doi: 10.1111/pim.12822. Epub 2021 Jan 27.
8
Metabonomics: A Useful Tool to Reveal Underlying Relationships between Altered Chinese Medicine Syndromes and Ultrafiltration in Treatment of Heart Failure.代谢组学:揭示心衰超滤治疗中中医证候改变与超滤之间潜在关系的有用工具。
Chin J Integr Med. 2021 Apr;27(4):259-264. doi: 10.1007/s11655-020-3479-7. Epub 2021 Jan 9.
9
Omics strategies decipher therapeutic discoveries of traditional Chinese medicine against different diseases at multiple layers molecular-level.组学策略在多层次分子水平上揭示了中医药治疗不同疾病的治疗发现。
Pharmacol Res. 2020 Feb;152:104627. doi: 10.1016/j.phrs.2020.104627. Epub 2020 Jan 2.
10
Clinical metabolomics analysis of therapeutic mechanism of Tongmai Yangxin Pill on stable angina.通脉养心丸治疗稳定型心绞痛的临床代谢组学分析。
J Chromatogr B Analyt Technol Biomed Life Sci. 2018 Nov 15;1100-1101:106-112. doi: 10.1016/j.jchromb.2018.09.038. Epub 2018 Oct 2.