• 文献检索
  • 文档翻译
  • 深度研究
  • 学术资讯
  • Suppr Zotero 插件Zotero 插件
  • 邀请有礼
  • 套餐&价格
  • 历史记录
应用&插件
Suppr Zotero 插件Zotero 插件浏览器插件Mac 客户端Windows 客户端微信小程序
定价
高级版会员购买积分包购买API积分包
服务
文献检索文档翻译深度研究API 文档MCP 服务
关于我们
关于 Suppr公司介绍联系我们用户协议隐私条款
关注我们

Suppr 超能文献

核心技术专利:CN118964589B侵权必究
粤ICP备2023148730 号-1Suppr @ 2026

文献检索

告别复杂PubMed语法,用中文像聊天一样搜索,搜遍4000万医学文献。AI智能推荐,让科研检索更轻松。

立即免费搜索

文件翻译

保留排版,准确专业,支持PDF/Word/PPT等文件格式,支持 12+语言互译。

免费翻译文档

深度研究

AI帮你快速写综述,25分钟生成高质量综述,智能提取关键信息,辅助科研写作。

立即免费体验

腺嘌呤碱基编辑器的瞬时表达纠正了亨廷顿舞蹈病-吉尔福德早衰综合征突变,并改善了小鼠的皮肤表型。

Transient expression of an adenine base editor corrects the Hutchinson-Gilford progeria syndrome mutation and improves the skin phenotype in mice.

机构信息

Department of Biosciences and Nutrition, Center for Innovative Medicine, Karolinska Institutet, Huddinge, Sweden.

Center for Genome Engineering, Institute for Basic Science (IBS), Dajeon, South Korea.

出版信息

Nat Commun. 2022 Jun 2;13(1):3068. doi: 10.1038/s41467-022-30800-y.

DOI:10.1038/s41467-022-30800-y
PMID:35654881
原文链接:https://pmc.ncbi.nlm.nih.gov/articles/PMC9163128/
Abstract

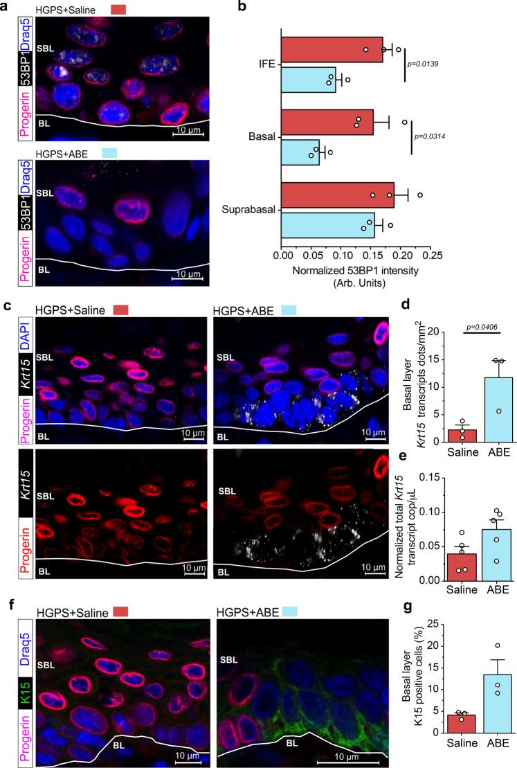
Hutchinson-Gilford progeria syndrome (HGPS) is a rare premature ageing disorder caused by a point mutation in the LMNA gene (LMNA c.1824 C > T), resulting in the production of a detrimental protein called progerin. Adenine base editors recently emerged with a promising potential for HGPS gene therapy. However adeno-associated viral vector systems currently used in gene editing raise concerns, and the long-term effects of heterogeneous mutation correction in highly proliferative tissues like the skin are unknown. Here we use a non-integrative transient lentiviral vector system, expressing an adenine base editor to correct the HGPS mutation in the skin of HGPS mice. Transient adenine base editor expression corrected the mutation in 20.8-24.1% of the skin cells. Four weeks post delivery, the HGPS skin phenotype was improved and clusters of progerin-negative keratinocytes were detected, indicating that the mutation was corrected in both progenitor and differentiated skin cells. These results demonstrate that transient non-integrative viral vector mediated adenine base editor expression is a plausible approach for future gene-editing therapies.

摘要

亨廷顿舞蹈病-早老综合征(Hutchinson-Gilford progeria syndrome,HGPS)是一种罕见的早发性衰老疾病,由 LMNA 基因(LMNA c.1824 C>T)的点突变引起,导致产生一种称为 progerin 的有害蛋白。腺嘌呤碱基编辑器最近在 HGPS 基因治疗方面展现出了巨大的潜力。然而,目前用于基因编辑的腺相关病毒载体系统存在一些问题,而且在皮肤等高度增殖组织中进行异质性突变校正的长期影响尚不清楚。在这里,我们使用一种非整合的瞬时慢病毒载体系统,表达腺嘌呤碱基编辑器,在 HGPS 小鼠的皮肤中纠正 HGPS 突变。瞬时腺嘌呤碱基编辑器的表达纠正了 20.8-24.1%的皮肤细胞中的突变。递送后 4 周,HGPS 皮肤表型得到改善,并检测到了 progerin 阴性角质形成细胞簇,表明突变在祖细胞和分化的皮肤细胞中都得到了纠正。这些结果表明,瞬时非整合病毒载体介导的腺嘌呤碱基编辑器表达是未来基因编辑治疗的一种可行方法。

https://cdn.ncbi.nlm.nih.gov/pmc/blobs/4070/9163128/e78fc2e95983/41467_2022_30800_Fig5_HTML.jpg
https://cdn.ncbi.nlm.nih.gov/pmc/blobs/4070/9163128/d82c089e47c0/41467_2022_30800_Fig1_HTML.jpg
https://cdn.ncbi.nlm.nih.gov/pmc/blobs/4070/9163128/5298025be77f/41467_2022_30800_Fig2_HTML.jpg
https://cdn.ncbi.nlm.nih.gov/pmc/blobs/4070/9163128/edb210f3e77e/41467_2022_30800_Fig3_HTML.jpg
https://cdn.ncbi.nlm.nih.gov/pmc/blobs/4070/9163128/12eec8b9c080/41467_2022_30800_Fig4_HTML.jpg
https://cdn.ncbi.nlm.nih.gov/pmc/blobs/4070/9163128/e78fc2e95983/41467_2022_30800_Fig5_HTML.jpg
https://cdn.ncbi.nlm.nih.gov/pmc/blobs/4070/9163128/d82c089e47c0/41467_2022_30800_Fig1_HTML.jpg
https://cdn.ncbi.nlm.nih.gov/pmc/blobs/4070/9163128/5298025be77f/41467_2022_30800_Fig2_HTML.jpg
https://cdn.ncbi.nlm.nih.gov/pmc/blobs/4070/9163128/edb210f3e77e/41467_2022_30800_Fig3_HTML.jpg
https://cdn.ncbi.nlm.nih.gov/pmc/blobs/4070/9163128/12eec8b9c080/41467_2022_30800_Fig4_HTML.jpg
https://cdn.ncbi.nlm.nih.gov/pmc/blobs/4070/9163128/e78fc2e95983/41467_2022_30800_Fig5_HTML.jpg

相似文献

1
Transient expression of an adenine base editor corrects the Hutchinson-Gilford progeria syndrome mutation and improves the skin phenotype in mice.腺嘌呤碱基编辑器的瞬时表达纠正了亨廷顿舞蹈病-吉尔福德早衰综合征突变,并改善了小鼠的皮肤表型。
Nat Commun. 2022 Jun 2;13(1):3068. doi: 10.1038/s41467-022-30800-y.
2
In vivo base editing rescues Hutchinson-Gilford progeria syndrome in mice.体内碱基编辑拯救亨廷顿病样核纤层蛋白病小鼠。
Nature. 2021 Jan;589(7843):608-614. doi: 10.1038/s41586-020-03086-7. Epub 2021 Jan 6.
3
Identification of mitochondrial dysfunction in Hutchinson-Gilford progeria syndrome through use of stable isotope labeling with amino acids in cell culture.通过使用稳定同位素标记氨基酸在细胞培养中鉴定亨廷顿病-吉尔福德早衰综合征中线粒体功能障碍。
J Proteomics. 2013 Oct 8;91:466-77. doi: 10.1016/j.jprot.2013.08.008. Epub 2013 Aug 20.
4
Impaired LEF1 Activation Accelerates iPSC-Derived Keratinocytes Differentiation in Hutchinson-Gilford Progeria Syndrome.LEF1 激活受损加速早老性综合征患者诱导多能干细胞衍生的角质细胞分化。
Int J Mol Sci. 2022 May 14;23(10):5499. doi: 10.3390/ijms23105499.
5
Emerging candidate treatment strategies for Hutchinson-Gilford progeria syndrome.用于亨廷顿病戈谢病综合征的新兴候选治疗策略。
Biochem Soc Trans. 2017 Dec 15;45(6):1279-1293. doi: 10.1042/BST20170141. Epub 2017 Nov 10.
6
Cellular stress and AMPK activation as a common mechanism of action linking the effects of metformin and diverse compounds that alleviate accelerated aging defects in Hutchinson-Gilford progeria syndrome.细胞应激和 AMPK 激活作为一种共同作用机制,将二甲双胍和多种减轻哈钦森-吉尔福德早衰综合征加速衰老缺陷的化合物的作用联系起来。
Med Hypotheses. 2018 Sep;118:151-162. doi: 10.1016/j.mehy.2018.06.029. Epub 2018 Jun 28.
7
Vascular Smooth Muscle-Specific Progerin Expression Accelerates Atherosclerosis and Death in a Mouse Model of Hutchinson-Gilford Progeria Syndrome.血管平滑肌特异性早衰蛋白表达加速 Hutchinson-Gilford 早老综合征小鼠模型的动脉粥样硬化和死亡。
Circulation. 2018 Jul 17;138(3):266-282. doi: 10.1161/CIRCULATIONAHA.117.030856. Epub 2018 Feb 28.
8
Cardiovascular Progerin Suppression and Lamin A Restoration Rescue Hutchinson-Gilford Progeria Syndrome.心血管源性 Progerin 抑制和核纤层蛋白 A 恢复挽救亨廷顿病样 2 型进行性肌阵挛性癫痫。
Circulation. 2021 Nov 30;144(22):1777-1794. doi: 10.1161/CIRCULATIONAHA.121.055313. Epub 2021 Oct 25.
9
Epigenetic involvement in Hutchinson-Gilford progeria syndrome: a mini-review.表观遗传学与哈钦森-吉尔福德早衰综合征的关系:一篇综述
Gerontology. 2014;60(3):197-203. doi: 10.1159/000357206. Epub 2014 Feb 28.
10
Generation of a Hutchinson-Gilford progeria syndrome monkey model by base editing.通过碱基编辑生成亨廷顿-吉尔福德早衰综合征猴模型。
Protein Cell. 2020 Nov;11(11):809-824. doi: 10.1007/s13238-020-00740-8. Epub 2020 Jul 29.

引用本文的文献

1
Baricitinib and Lonafarnib Synergistically Target Progerin and Inflammation, Improving Lifespan and Health in Progeria Mice.巴瑞替尼和洛那法尼协同靶向早老素和炎症,改善早衰小鼠的寿命和健康状况。
Int J Mol Sci. 2025 May 19;26(10):4849. doi: 10.3390/ijms26104849.
2
CRISPR-dependent base editing as a therapeutic strategy for rare monogenic disorders.基于CRISPR的碱基编辑作为罕见单基因疾病的治疗策略。
Front Genome Ed. 2025 Apr 2;7:1553590. doi: 10.3389/fgeed.2025.1553590. eCollection 2025.
3
Endothelial cell-specific progerin expression does not cause cardiovascular alterations and premature death.

本文引用的文献

1
Liver Injury Increases the Incidence of HCC following AAV Gene Therapy in Mice.肝损伤增加了 AAV 基因治疗后小鼠 HCC 的发生率。
Mol Ther. 2021 Feb 3;29(2):680-690. doi: 10.1016/j.ymthe.2020.10.018. Epub 2020 Oct 22.
2
In vivo base editing rescues Hutchinson-Gilford progeria syndrome in mice.体内碱基编辑拯救亨廷顿病样核纤层蛋白病小鼠。
Nature. 2021 Jan;589(7843):608-614. doi: 10.1038/s41586-020-03086-7. Epub 2021 Jan 6.
3
Enhanced Efficacy and Increased Long-Term Toxicity of CNS-Directed, AAV-Based Combination Therapy for Krabbe Disease.
内皮细胞特异性早老蛋白表达不会导致心血管改变和过早死亡。
Aging Cell. 2025 Feb;24(2):e14389. doi: 10.1111/acel.14389. Epub 2024 Oct 31.
4
Protein isoform-centric therapeutics: expanding targets and increasing specificity.以蛋白质亚型为中心的治疗策略:扩大靶点,提高特异性。
Nat Rev Drug Discov. 2024 Oct;23(10):759-779. doi: 10.1038/s41573-024-01025-z. Epub 2024 Sep 4.
5
Exacerbated atherosclerosis in progeria is prevented by progerin elimination in vascular smooth muscle cells but not endothelial cells.早衰症中动脉粥样硬化的加剧可通过血管平滑肌细胞而非内皮细胞中的早衰蛋白消除来预防。
Proc Natl Acad Sci U S A. 2024 Apr 30;121(18):e2400752121. doi: 10.1073/pnas.2400752121. Epub 2024 Apr 22.
6
Genetic and pharmacological modulation of lamin A farnesylation determines its function and turnover.遗传和药理学调节核纤层蛋白 A 的法尼基化决定其功能和周转。
Aging Cell. 2024 May;23(5):e14105. doi: 10.1111/acel.14105. Epub 2024 Mar 19.
7
Premature aging in genetic diseases: what conclusions can be drawn for physiological aging.遗传性疾病中的早衰:对于生理性衰老能得出什么结论?
Front Aging. 2024 Feb 28;4:1327833. doi: 10.3389/fragi.2023.1327833. eCollection 2023.
8
Large-scale manufacturing of base-edited chimeric antigen receptor T cells.碱基编辑嵌合抗原受体T细胞的大规模制造。
Mol Ther Methods Clin Dev. 2023 Oct 5;31:101123. doi: 10.1016/j.omtm.2023.101123. eCollection 2023 Dec 14.
9
Progerin, an Aberrant Spliced Form of Lamin A, Is a Potential Therapeutic Target for HGPS.早老素蛋白,一种异常剪接的核纤层蛋白 A 形式,是 HGPS 的一个潜在治疗靶点。
Cells. 2023 Sep 18;12(18):2299. doi: 10.3390/cells12182299.
10
The Molecular and Cellular Basis of Hutchinson-Gilford Progeria Syndrome and Potential Treatments.亨廷顿-吉尔福德早衰综合征的分子和细胞基础与潜在治疗方法。
Genes (Basel). 2023 Feb 27;14(3):602. doi: 10.3390/genes14030602.
增强针对脑的、基于 AAV 的组合疗法对克拉伯病的疗效和增加长期毒性。
Mol Ther. 2021 Feb 3;29(2):691-701. doi: 10.1016/j.ymthe.2020.12.031. Epub 2021 Jan 1.
4
A long-term study of AAV gene therapy in dogs with hemophilia A identifies clonal expansions of transduced liver cells.一项对患有血友病 A 的狗进行的 AAV 基因治疗的长期研究发现,转导的肝细胞发生了克隆扩增。
Nat Biotechnol. 2021 Jan;39(1):47-55. doi: 10.1038/s41587-020-0741-7. Epub 2020 Nov 16.
5
Inhibition of DNA damage response at telomeres improves the detrimental phenotypes of Hutchinson-Gilford Progeria Syndrome.抑制端粒处的 DNA 损伤反应可改善亨廷顿氏舞蹈症-葛雷克氏症候群的有害表型。
Nat Commun. 2019 Nov 18;10(1):4990. doi: 10.1038/s41467-019-13018-3.
6
Accumulation of Progerin Affects the Symmetry of Cell Division and Is Associated with Impaired Wnt Signaling and the Mislocalization of Nuclear Envelope Proteins.早衰素的积累会影响细胞分裂的对称性,并与 Wnt 信号转导受损和核膜蛋白的定位错误有关。
J Invest Dermatol. 2019 Nov;139(11):2272-2280.e12. doi: 10.1016/j.jid.2019.05.005. Epub 2019 May 23.
7
Genome-wide target specificity of CRISPR RNA-guided adenine base editors.CRISPR RNA 引导的腺嘌呤碱基编辑器的全基因组靶向特异性。
Nat Biotechnol. 2019 Apr;37(4):430-435. doi: 10.1038/s41587-019-0050-1. Epub 2019 Mar 4.
8
Single-dose CRISPR-Cas9 therapy extends lifespan of mice with Hutchinson-Gilford progeria syndrome.单次剂量 CRISPR-Cas9 疗法延长早衰症小鼠的寿命。
Nat Med. 2019 Mar;25(3):419-422. doi: 10.1038/s41591-019-0343-4. Epub 2019 Feb 18.
9
Development of a CRISPR/Cas9-based therapy for Hutchinson-Gilford progeria syndrome.基于 CRISPR/Cas9 的亨廷顿病戈谢病综合征治疗方法的开发。
Nat Med. 2019 Mar;25(3):423-426. doi: 10.1038/s41591-018-0338-6. Epub 2019 Feb 18.
10
Web-based design and analysis tools for CRISPR base editing.基于网络的 CRISPR 碱基编辑设计和分析工具。
BMC Bioinformatics. 2018 Dec 27;19(1):542. doi: 10.1186/s12859-018-2585-4.