Suppr超能文献

ALDH1A1 在黑色素瘤细胞中的过表达通过激活 IL-8/Notch 信号级联促进肿瘤血管生成。

ALDH1A1 overexpression in melanoma cells promotes tumor angiogenesis by activating the IL‑8/Notch signaling cascade.

机构信息

Department of Life Sciences, University of Siena, Siena I‑53100, Italy.

Department of Medicine, Surgery and Neurosciences, University of Siena, Siena I‑53100, Italy.

出版信息

Int J Mol Med. 2022 Jul;50(1). doi: 10.3892/ijmm.2022.5155. Epub 2022 Jun 3.

Abstract

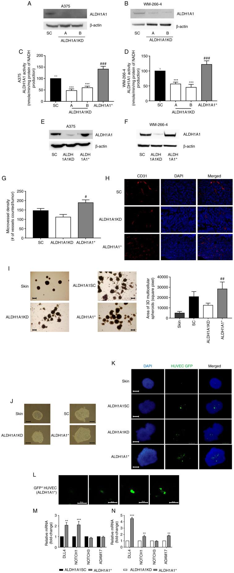
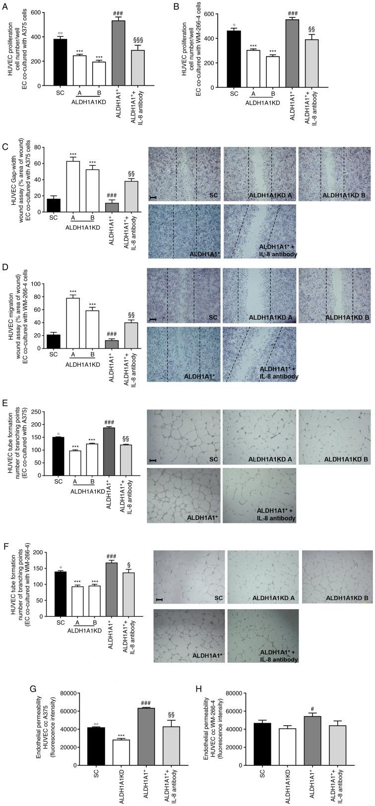
ALDH1A1 is a cytosolic enzyme upregulated in tumor cells, involved in detoxifying cells from reactive aldehydes and in acquiring resistance to chemotherapeutic drugs. Its expression correlates with poor clinical outcomes in a number of cancers, including melanoma. The present study hypothesized that the increased ALDH1A1 expression and activity upregulated the release of proangiogenic factors from melanoma cells, which regulate angiogenic features in endothelial cells (ECs) through a rearrangement of the Notch pathway. , when subcutaneously implanted in immunodeficient mice, ALDH1A1 overexpressing melanoma cells displayed a higher microvessel density. In a 3D multicellular system, obtained co‑culturing melanoma cancer cells with stromal cells, including ECs, melanoma ALDH1A1 overexpression induced the recruitment of ECs into the core of the tumorspheres. By using a genes array, overexpression of ALDH1A1 in tumor cells also promoted modulation of Notch cascade gene expression in ECs, suggesting an interaction between tumor cells and ECs mediated by enrichment of angiogenic factors in the tumor microenvironment. To confirm this hypothesis, inactivation of ALDH1A1 by the pharmacological inhibitor CM037 significantly affected the release of angiogenic factors, including IL‑8, from melanoma cells. High levels of ALDH1A1, through the retinoic acid pathway, regulated the activation of NF‑kB‑p65 and IL‑8. Further, in a 2D co‑culture system, the addition of an IL‑8 neutralizing antibody to ECs co‑cultured with melanoma cells forced to express ALDH1A1 dampened endothelial angiogenic features, both at the molecular (in terms of gene and protein expression of mediators of the Notch pathway) and at the functional level (proliferation, scratch assay, tube formation and permeability). In conclusion, these findings demonstrated the existence of a link between melanoma ALDH1A1 expression and EC Notch signaling modification that results in a pro‑angiogenic phenotype. Based on the crucial role of ALDH1A1 in melanoma control of the tumor microenvironment, the enzyme seems a promising target for the development of novel drugs able to interrupt the cross‑talk between cancer (stem) cells and endothelial cells.

摘要

ALDH1A1 是一种细胞溶质酶,在肿瘤细胞中上调,参与使细胞从反应性醛解毒,并获得对化疗药物的抗性。其表达与包括黑色素瘤在内的多种癌症的不良临床结果相关。本研究假设,ALDH1A1 的表达和活性增加会从黑色素瘤细胞中上调促血管生成因子的释放,通过 Notch 途径的重排调节内皮细胞(ECs)的血管生成特征。当皮下植入免疫缺陷小鼠时,过表达 ALDH1A1 的黑色素瘤细胞显示出更高的微血管密度。在 3D 多细胞系统中,通过与包括 ECs 在内的基质细胞共培养黑色素瘤癌细胞,黑色素瘤 ALDH1A1 的过表达诱导 ECs 募集到肿瘤球体的核心。通过使用基因阵列,肿瘤细胞中 ALDH1A1 的过表达还促进了 ECs 中 Notch 级联基因表达的调制,表明肿瘤细胞与 ECs 之间存在相互作用,这种相互作用是通过富含肿瘤微环境中的血管生成因子来介导的。为了证实这一假设,通过药理抑制剂 CM037 使 ALDH1A1 失活显著影响了包括白细胞介素-8(IL-8)在内的黑色素瘤细胞释放血管生成因子。高水平的 ALDH1A1 通过视黄酸途径调节 NF-kB-p65 和 IL-8 的激活。此外,在 2D 共培养系统中,向与过表达 ALDH1A1 的黑色素瘤细胞共培养的 ECs 添加白细胞介素-8 中和抗体减弱了内皮细胞的血管生成特征,无论是在分子(涉及 Notch 途径的介质的基因和蛋白表达)还是在功能水平(增殖、划痕实验、管形成和通透性)。总之,这些发现表明黑色素瘤 ALDH1A1 表达与 EC Notch 信号修饰之间存在联系,这种修饰导致了促血管生成表型。基于 ALDH1A1 在黑色素瘤控制肿瘤微环境中的关键作用,该酶似乎是开发能够阻断癌症(干细胞)细胞与内皮细胞之间串扰的新型药物的有希望的靶标。

https://cdn.ncbi.nlm.nih.gov/pmc/blobs/47e6/9186295/3c001a47faa8/IJMM-50-01-05155-g00.jpg

文献检索

告别复杂PubMed语法,用中文像聊天一样搜索,搜遍4000万医学文献。AI智能推荐,让科研检索更轻松。

立即免费搜索

文件翻译

保留排版,准确专业,支持PDF/Word/PPT等文件格式,支持 12+语言互译。

免费翻译文档

深度研究

AI帮你快速写综述,25分钟生成高质量综述,智能提取关键信息,辅助科研写作。

立即免费体验