Suppr超能文献

透明质酸合酶 2 是 miR-200c 的靶标,通过调节 CCL3 和 CCL4 促进四氯化碳诱导的急性和慢性肝炎症。

Hyaluronan synthase 2, a target of miR-200c, promotes carbon tetrachloride-induced acute and chronic liver inflammation via regulation of CCL3 and CCL4.

机构信息

Department of Pharmacy, Kangwon National University, Chuncheon, 24341, South Korea.

KNU Researcher Training Program for Developing Anti-Viral Innovative Drugs, Kangwon National University, Chuncheon, 24341, South Korea.

出版信息

Exp Mol Med. 2022 Jun;54(6):739-752. doi: 10.1038/s12276-022-00781-5. Epub 2022 Jun 3.

Abstract

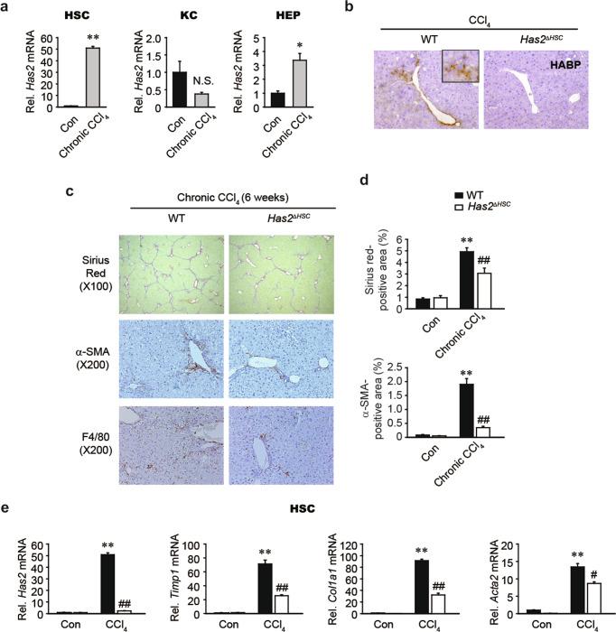
Liver fibrosis occurs during wound healing after repeated liver injury and is characterized by extensive extracellular matrix deposition. We previously identified hyaluronan synthase 2 (HAS2) as a driver of liver fibrosis and hepatic stellate cell (HSC) activation. Developing strategies to suppress HSC activation is key to alleviating liver fibrosis, and HAS2 is an attractive candidate for intervention. To gain insight into the molecular function of HAS2, we investigated its posttranscriptional regulation. We found that miR-200c directly targets the 3' untranslated regions of HAS2. Moreover, miR-200c and HAS2 were inversely expressed in fibrotic human and mouse livers. After establishing the direct interaction between miR-200c and HAS2, we investigated the functional outcome of regulating HAS2 expression in three murine models: CCl-induced acute liver injury, CCl-induced chronic liver fibrosis, and bile duct ligation-induced liver fibrosis. Hepatic Has2 expression was induced by acute and chronic CCl treatment. In contrast, miR-200c expression was decreased after CCl treatment. HSC-specific Has2 deletion reduced the expression of inflammatory markers and infiltration of macrophages in the models. Importantly, hyaluronidase-2 (HYAL2) but not HYAL1 was overexpressed in fibrotic human and murine livers. HYAL2 is an enzyme that can cleave the extracellular matrix component hyaluronan. We found that low-molecular-weight hyaluronan stimulated the expression of inflammatory genes. Treatment with the HA synthesis inhibitor 4-methylumbelliferone alleviated bile duct ligation-induced expression of these inflammatory markers. Collectively, our results suggest that HAS2 is negatively regulated by miR-200c and contributes to the development of acute liver injury and chronic liver inflammation via hyaluronan-mediated immune signaling.

摘要

肝纤维化发生在反复肝损伤后的伤口愈合过程中,其特征是广泛的细胞外基质沉积。我们之前发现透明质酸合酶 2(HAS2)是肝纤维化和肝星状细胞(HSC)激活的驱动因素。开发抑制 HSC 激活的策略是缓解肝纤维化的关键,而 HAS2 是干预的一个有吸引力的候选者。为了深入了解 HAS2 的分子功能,我们研究了其转录后调节。我们发现 miR-200c 直接靶向 HAS2 的 3'非翻译区。此外,miR-200c 和 HAS2 在纤维化的人和鼠肝中呈反向表达。在建立 miR-200c 和 HAS2 之间的直接相互作用后,我们在三种小鼠模型中研究了调节 HAS2 表达的功能结果:CCl 诱导的急性肝损伤、CCl 诱导的慢性肝纤维化和胆管结扎诱导的肝纤维化。急性和慢性 CCl 处理诱导肝 Has2 表达。相比之下,miR-200c 的表达在 CCl 处理后下降。HSC 特异性 Has2 缺失减少了模型中的炎症标志物表达和巨噬细胞浸润。重要的是,纤维化的人和鼠肝中透明质酸酶 2(HYAL2)而不是透明质酸酶 1(HYAL1)过度表达。HYAL2 是一种可以切割细胞外基质成分透明质酸的酶。我们发现低分子量透明质酸刺激炎症基因的表达。用透明质酸合成抑制剂 4-甲基伞形酮治疗可缓解胆管结扎诱导的这些炎症标志物的表达。综上所述,我们的结果表明 HAS2 受 miR-200c 的负调控,并通过透明质酸介导的免疫信号促进急性肝损伤和慢性肝炎症的发展。

https://cdn.ncbi.nlm.nih.gov/pmc/blobs/df67/9256637/09a826fda717/12276_2022_781_Fig1_HTML.jpg

文献检索

告别复杂PubMed语法,用中文像聊天一样搜索,搜遍4000万医学文献。AI智能推荐,让科研检索更轻松。

立即免费搜索

文件翻译

保留排版,准确专业,支持PDF/Word/PPT等文件格式,支持 12+语言互译。

免费翻译文档

深度研究

AI帮你快速写综述,25分钟生成高质量综述,智能提取关键信息,辅助科研写作。

立即免费体验