Suppr超能文献

在帕金森病小鼠模型中,无全身炎症时的肠道屏障功能障碍不会加剧运动功能障碍和脑病理改变。

Intestinal Barrier Dysfunction in the Absence of Systemic Inflammation Fails to Exacerbate Motor Dysfunction and Brain Pathology in a Mouse Model of Parkinson's Disease.

作者信息

Jackson Aeja, Engen Phillip A, Forsyth Christopher B, Shaikh Maliha, Naqib Ankur, Wilber Sherry, Frausto Dulce M, Raeisi Shohreh, Green Stefan J, Bradaric Brinda Desai, Persons Amanda L, Voigt Robin M, Keshavarzian Ali

机构信息

Rush Medical College, Rush Center for Integrated Microbiome and Chronobiology Research, Rush University Medical Center, Chicago, IL, United States.

Department of Medicine, Rush University Medical Center, Chicago, IL, United States.

出版信息

Front Neurol. 2022 May 18;13:882628. doi: 10.3389/fneur.2022.882628. eCollection 2022.

Abstract

INTRODUCTION

Parkinson's disease (PD) is the second most common neurodegenerative disease associated with aging. PD patients have systemic and neuroinflammation which is hypothesized to contribute to neurodegeneration. Recent studies highlight the importance of the gut-brain axis in PD pathogenesis and suggest that gut-derived inflammation can trigger and/or promote neuroinflammation and neurodegeneration in PD. However, it is not clear whether microbiota dysbiosis, intestinal barrier dysfunction, or intestinal inflammation (common features in PD patients) are primary drivers of disrupted gut-brain axis in PD that promote neuroinflammation and neurodegeneration.

OBJECTIVE

To determine the role of microbiota dysbiosis, intestinal barrier dysfunction, and colonic inflammation in neuroinflammation and neurodegeneration in a genetic rodent model of PD [α-synuclein overexpressing (ASO) mice].

METHODS

To distinguish the role of intestinal barrier dysfunction separate from inflammation, low dose (1%) dextran sodium sulfate (DSS) was administered in cycles for 52 days to ASO and control mice. The outcomes assessed included intestinal barrier integrity, intestinal inflammation, stool microbiome community, systemic inflammation, motor function, microglial activation, and dopaminergic neurons.

RESULTS

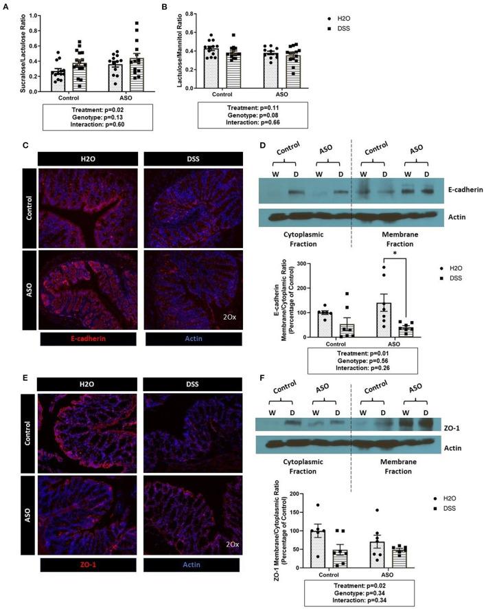
Low dose DSS treatment caused intestinal barrier dysfunction (sugar test, histological analysis), intestinal microbiota dysbiosis, mild intestinal inflammation (colon shortening, elevated MPO), but it did not increase systemic inflammation (serum cytokines). However, DSS did not exacerbate motor dysfunction, neuroinflammation (microglial activation), or dopaminergic neuron loss in ASO mice.

CONCLUSION

Disruption of the intestinal barrier without overt intestinal inflammation is not associated with worsening of PD-like behavior and pathology in ASO mice.

摘要

引言

帕金森病(PD)是与衰老相关的第二常见神经退行性疾病。PD患者存在全身和神经炎症,据推测这会导致神经退行性变。最近的研究强调了肠-脑轴在PD发病机制中的重要性,并表明肠道源性炎症可引发和/或促进PD中的神经炎症和神经退行性变。然而,尚不清楚微生物群失调、肠道屏障功能障碍或肠道炎症(PD患者的常见特征)是否是PD中破坏肠-脑轴并促进神经炎症和神经退行性变的主要驱动因素。

目的

确定微生物群失调、肠道屏障功能障碍和结肠炎症在PD基因啮齿动物模型[α-突触核蛋白过表达(ASO)小鼠]的神经炎症和神经退行性变中的作用。

方法

为了区分肠道屏障功能障碍与炎症的作用,对ASO小鼠和对照小鼠以低剂量(1%)葡聚糖硫酸钠(DSS)循环给药52天。评估的结果包括肠道屏障完整性、肠道炎症、粪便微生物群落、全身炎症、运动功能、小胶质细胞活化和多巴胺能神经元。

结果

低剂量DSS治疗导致肠道屏障功能障碍(糖试验、组织学分析)、肠道微生物群失调、轻度肠道炎症(结肠缩短、MPO升高),但未增加全身炎症(血清细胞因子)。然而,DSS并未加重ASO小鼠的运动功能障碍、神经炎症(小胶质细胞活化)或多巴胺能神经元损失。

结论

在无明显肠道炎症的情况下肠道屏障的破坏与ASO小鼠中PD样行为和病理的恶化无关。

https://cdn.ncbi.nlm.nih.gov/pmc/blobs/1659/9159909/d4a443f9fef7/fneur-13-882628-g0001.jpg

文献AI研究员

20分钟写一篇综述,助力文献阅读效率提升50倍。

立即体验

用中文搜PubMed

大模型驱动的PubMed中文搜索引擎

马上搜索

文档翻译

学术文献翻译模型,支持多种主流文档格式。

立即体验