National "111" Center for Cellular Regulation and Molecular Pharmaceutics, Key Laboratory of Fermentation Engineering (Ministry of Education), Hubei University of Technology, Wuhan, China.
Department of Obstetrics and Gynecology, Tongji Hospital, Tongji Medical College, Huazhong University of Science and Technology, 430030, Wuhan, China.
Cell Death Dis. 2022 Jun 4;13(6):524. doi: 10.1038/s41419-022-04977-5.
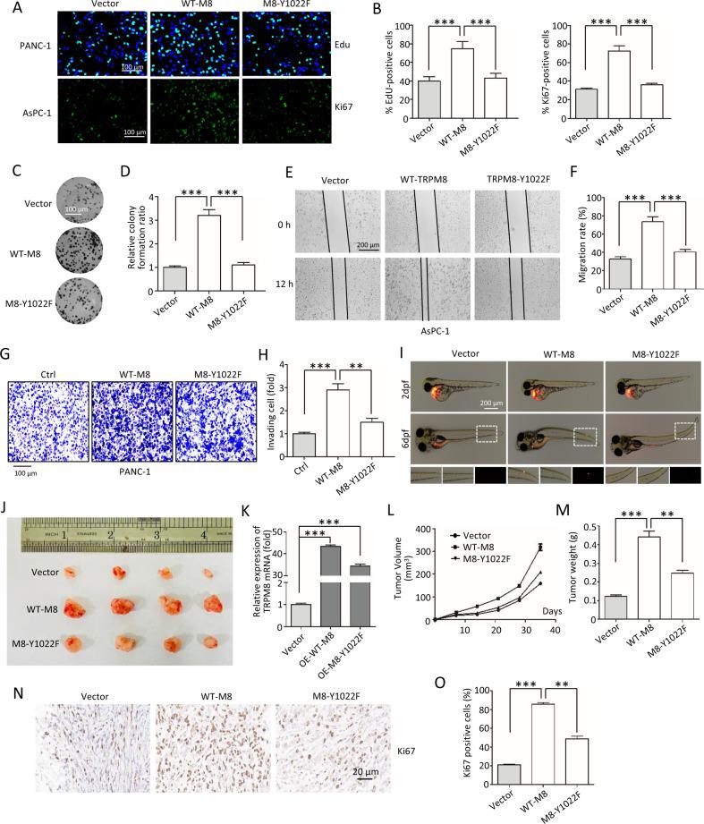
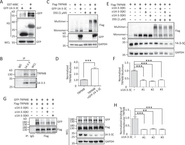
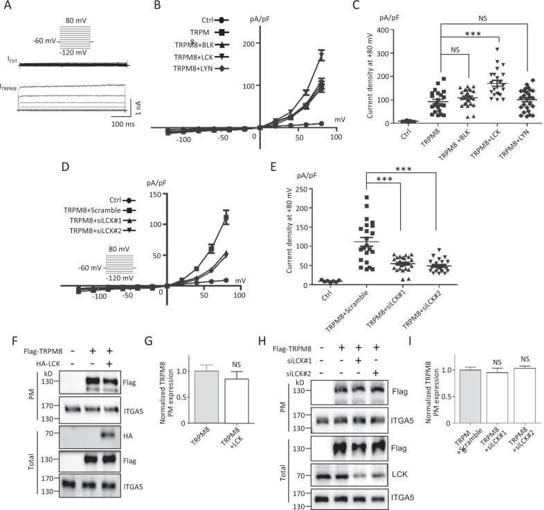
Transient receptor potential melastatin 8 (TRPM8) functions as a Ca-permeable channel in the plasma membrane (PM). Dysfunction of TRPM8 is associated with human pancreatic cancer and several other diseases in clinical patients, but the underlying mechanisms are unclear. Here, we found that lymphocyte-specific protein tyrosine kinase (LCK) directly interacts with TRPM8 and potentiates TRPM8 phosphorylation at Y1022. LCK positively regulated channel function characterized by increased TRPM8 current densities by enhancing TRPM8 multimerization. Furthermore, 14-3-3ζ interacted with TRPM8 and positively modulated channel multimerization. LCK significantly enhanced the binding of 14-3-3ζ and TRPM8, whereas mutant TRPM8-Y1022F impaired TRPM8 multimerization and the binding of TRPM8 and 14-3-3ζ. Knockdown of 14-3-3ζ impaired the regulation of TRPM8 multimerization by LCK. In addition, TRPM8 phosphotyrosine at Y1022 feedback regulated LCK activity by inhibiting Tyr505 phosphorylation and modulating LCK ubiquitination. Finally, we revealed the importance of TRPM8 phosphorylation at Y1022 in the proliferation, migration, and tumorigenesis of pancreatic cancer cells. Our findings demonstrate that the LCK-14-3-3ζ-TRPM8 axis for regulates TRPM8 assembly, channel function, and LCK activity and maybe provide potential therapeutic targets for pancreatic cancer.
瞬时受体电位阳离子通道亚家族 M 成员 8(TRPM8)作为一种在质膜(PM)上的 Ca2+通透通道发挥功能。TRPM8 功能障碍与人类胰腺癌和临床患者的几种其他疾病有关,但潜在机制尚不清楚。在这里,我们发现淋巴细胞特异性蛋白酪氨酸激酶(LCK)可直接与 TRPM8 相互作用,并增强 Y1022 处的 TRPM8 磷酸化。LCK 通过增强 TRPM8 多聚化来正向调节通道功能,其特征为增加 TRPM8 电流密度。此外,14-3-3ζ 与 TRPM8 相互作用并正向调节通道多聚化。LCK 显著增强了 14-3-3ζ 和 TRPM8 的结合,而突变型 TRPM8-Y1022F 则损害了 TRPM8 的多聚化和 TRPM8 与 14-3-3ζ 的结合。14-3-3ζ 的敲低损害了 LCK 对 TRPM8 多聚化的调节。此外,TRPM8 的 Y1022 磷酸酪氨酸通过抑制 Tyr505 磷酸化和调节 LCK 泛素化来反馈调节 LCK 活性。最后,我们揭示了 TRPM8 在 Y1022 处的磷酸化在胰腺癌细胞的增殖、迁移和致瘤性中的重要性。我们的研究结果表明,LCK-14-3-3ζ-TRPM8 轴调节 TRPM8 组装、通道功能和 LCK 活性,也许为胰腺癌提供了潜在的治疗靶点。