• 文献检索
  • 文档翻译
  • 深度研究
  • 学术资讯
  • Suppr Zotero 插件Zotero 插件
  • 邀请有礼
  • 套餐&价格
  • 历史记录
应用&插件
Suppr Zotero 插件Zotero 插件浏览器插件Mac 客户端Windows 客户端微信小程序
定价
高级版会员购买积分包购买API积分包
服务
文献检索文档翻译深度研究API 文档MCP 服务
关于我们
关于 Suppr公司介绍联系我们用户协议隐私条款
关注我们

Suppr 超能文献

核心技术专利:CN118964589B侵权必究
粤ICP备2023148730 号-1Suppr @ 2026

文献检索

告别复杂PubMed语法,用中文像聊天一样搜索,搜遍4000万医学文献。AI智能推荐,让科研检索更轻松。

立即免费搜索

文件翻译

保留排版,准确专业,支持PDF/Word/PPT等文件格式,支持 12+语言互译。

免费翻译文档

深度研究

AI帮你快速写综述,25分钟生成高质量综述,智能提取关键信息,辅助科研写作。

立即免费体验

柿叶提取物通过抑制小鼠血清素再摄取来防止树突棘丢失,从而减轻慢性社会挫败应激诱导的抑郁样行为。

Persimmon leaf extract alleviates chronic social defeat stress-induced depressive-like behaviors by preventing dendritic spine loss via inhibition of serotonin reuptake in mice.

作者信息

Yu Hui, Shao Shumin, Xu Junnan, Guo Haibiao, Zhong Zhangfeng, Xu Jiangping

机构信息

Guangdong Provincial Key Laboratory of New Drug Screening, School of Pharmaceutical Sciences, Southern Medical University, Guangzhou, 510515, China.

Macau Centre for Research and Development in Chinese Medicine, Institute of Chinese Medical Sciences, University of Macau, Macao, 999078, SAR, China.

出版信息

Chin Med. 2022 Jun 6;17(1):65. doi: 10.1186/s13020-022-00609-4.

DOI:10.1186/s13020-022-00609-4
PMID:35668445
原文链接:https://pmc.ncbi.nlm.nih.gov/articles/PMC9172164/
Abstract

BACKGROUND

Fresh or dried Persimmon leaves (Diospyros kaki Thunb.) exhibit preventive effects on cardiovascular and cerebrovascular diseases. However, their antidepressant effects and underlying mechanisms are unclear. Thus, we investigated mechanisms responsible for Persimmon leaf extract (PLE) activity on chronic social defeat stress (CSDS)-induced depressive-like behaviors in mice.

METHODS

CSDS was used as a mouse model of depression. We performed the sucrose preference test (SPT), forced swim test (FST), and tail suspension test (TST) to identify depressive-like behavior. Spine density and dendritic morphology were assessed using Golgi staining. Neurochemicals were quantified by microdialysis, doublecortin by immunofluorescence, and cAMP using an ELISA kit. Finally, the levels of cortical proteins of phosphorylated cAMP-response element binding protein (CREB), brain-derived neurotrophic factor (BDNF), postsynaptic density synapsin-1 and protein 95 (PSD95) were quantified by western blot. 16S rRNA gene sequencing was used to detect fecal microbiota.

RESULTS

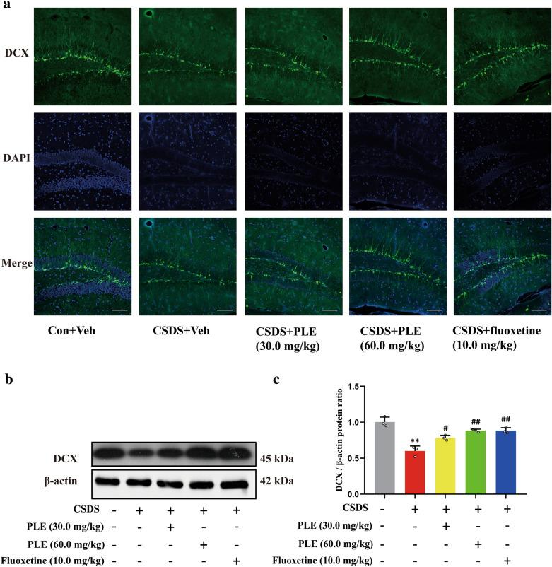
Treatment of CSDS-subjected mice with PLE (30.0-60.0 mg/kg, i.g.) enhanced sucrose preference, decreased immobility times in the TST and FST but did not affect locomotor activity. Furthermore, persistent social defeat stress decreased dendritic spine density and dendritic length in the brain, as well as decreased PSD95 and synapsin-1 expression. PLE, interestingly, inhibited dendritic spine loss and increased synaptic protein levels. PLE also increased brain levels of 5-HT, cAMP, phosphorylated (p)-CREB, BDNF, PSD95, and synapsin-1 in mice subjected to CSDS. Furthermore, PLE increased their doublecortin-positive cell count in the hippocampal dentate gyrus. CSDS mice represented a distinct fecal microbiota cluster which differed compared with normal C57BL/6J mice, and the phenotype was rescued by PLE.

CONCLUSIONS

PLE alleviated CSDS-induced depressive behaviors and spinal damage by suppressing serotonin reuptake and activating the cAMP/CREB/BDNF signaling pathway. Simultaneously, PLE influenced the composition of the fecal microbiota in CSDS-subjected mice.

摘要

背景

新鲜或干燥的柿叶(柿树)对心脑血管疾病具有预防作用。然而,其抗抑郁作用及潜在机制尚不清楚。因此,我们研究了柿叶提取物(PLE)对慢性社会挫败应激(CSDS)诱导的小鼠抑郁样行为的作用机制。

方法

将CSDS用作抑郁症小鼠模型。我们进行了蔗糖偏好试验(SPT)、强迫游泳试验(FST)和悬尾试验(TST)以识别抑郁样行为。使用高尔基染色评估树突棘密度和树突形态。通过微透析对神经化学物质进行定量,通过免疫荧光对双皮质素进行定量,使用ELISA试剂盒对cAMP进行定量。最后,通过蛋白质印迹法对磷酸化cAMP反应元件结合蛋白(CREB)、脑源性神经营养因子(BDNF)、突触后密度突触素-1和蛋白95(PSD95)的皮质蛋白水平进行定量。使用16S rRNA基因测序检测粪便微生物群。

结果

用PLE(30.0 - 60.0 mg/kg,腹腔注射)处理CSDS诱导的小鼠可提高蔗糖偏好,减少TST和FST中的不动时间,但不影响运动活性。此外,持续的社会挫败应激会降低大脑中的树突棘密度和树突长度,以及降低PSD95和突触素-1的表达。有趣的是,PLE可抑制树突棘丢失并增加突触蛋白水平。PLE还可提高CSDS诱导小鼠大脑中5-羟色胺、cAMP、磷酸化(p)-CREB、BDNF、PSD95和突触素-1的水平。此外,PLE可增加海马齿状回中双皮质素阳性细胞计数。CSDS小鼠表现出与正常C57BL/6J小鼠不同的独特粪便微生物群簇,且该表型可被PLE挽救。

结论

PLE通过抑制5-羟色胺再摄取和激活cAMP/CREB/BDNF信号通路减轻CSDS诱导的抑郁行为和脊髓损伤。同时,PLE影响CSDS诱导小鼠的粪便微生物群组成。

https://cdn.ncbi.nlm.nih.gov/pmc/blobs/07b6/9172164/c3be7317609b/13020_2022_609_Fig11_HTML.jpg
https://cdn.ncbi.nlm.nih.gov/pmc/blobs/07b6/9172164/156a3cb4a877/13020_2022_609_Fig1_HTML.jpg
https://cdn.ncbi.nlm.nih.gov/pmc/blobs/07b6/9172164/adbd476148d8/13020_2022_609_Fig2_HTML.jpg
https://cdn.ncbi.nlm.nih.gov/pmc/blobs/07b6/9172164/d40a930df4d4/13020_2022_609_Fig3_HTML.jpg
https://cdn.ncbi.nlm.nih.gov/pmc/blobs/07b6/9172164/1bb94c9846ee/13020_2022_609_Fig4_HTML.jpg
https://cdn.ncbi.nlm.nih.gov/pmc/blobs/07b6/9172164/c13e8580ec1b/13020_2022_609_Fig5_HTML.jpg
https://cdn.ncbi.nlm.nih.gov/pmc/blobs/07b6/9172164/771c1ad15e8e/13020_2022_609_Fig6_HTML.jpg
https://cdn.ncbi.nlm.nih.gov/pmc/blobs/07b6/9172164/393eb40d62df/13020_2022_609_Fig7_HTML.jpg
https://cdn.ncbi.nlm.nih.gov/pmc/blobs/07b6/9172164/36a37797e790/13020_2022_609_Fig8_HTML.jpg
https://cdn.ncbi.nlm.nih.gov/pmc/blobs/07b6/9172164/0dc6011450c0/13020_2022_609_Fig9_HTML.jpg
https://cdn.ncbi.nlm.nih.gov/pmc/blobs/07b6/9172164/762a63a868b5/13020_2022_609_Fig10_HTML.jpg
https://cdn.ncbi.nlm.nih.gov/pmc/blobs/07b6/9172164/c3be7317609b/13020_2022_609_Fig11_HTML.jpg
https://cdn.ncbi.nlm.nih.gov/pmc/blobs/07b6/9172164/156a3cb4a877/13020_2022_609_Fig1_HTML.jpg
https://cdn.ncbi.nlm.nih.gov/pmc/blobs/07b6/9172164/adbd476148d8/13020_2022_609_Fig2_HTML.jpg
https://cdn.ncbi.nlm.nih.gov/pmc/blobs/07b6/9172164/d40a930df4d4/13020_2022_609_Fig3_HTML.jpg
https://cdn.ncbi.nlm.nih.gov/pmc/blobs/07b6/9172164/1bb94c9846ee/13020_2022_609_Fig4_HTML.jpg
https://cdn.ncbi.nlm.nih.gov/pmc/blobs/07b6/9172164/c13e8580ec1b/13020_2022_609_Fig5_HTML.jpg
https://cdn.ncbi.nlm.nih.gov/pmc/blobs/07b6/9172164/771c1ad15e8e/13020_2022_609_Fig6_HTML.jpg
https://cdn.ncbi.nlm.nih.gov/pmc/blobs/07b6/9172164/393eb40d62df/13020_2022_609_Fig7_HTML.jpg
https://cdn.ncbi.nlm.nih.gov/pmc/blobs/07b6/9172164/36a37797e790/13020_2022_609_Fig8_HTML.jpg
https://cdn.ncbi.nlm.nih.gov/pmc/blobs/07b6/9172164/0dc6011450c0/13020_2022_609_Fig9_HTML.jpg
https://cdn.ncbi.nlm.nih.gov/pmc/blobs/07b6/9172164/762a63a868b5/13020_2022_609_Fig10_HTML.jpg
https://cdn.ncbi.nlm.nih.gov/pmc/blobs/07b6/9172164/c3be7317609b/13020_2022_609_Fig11_HTML.jpg

相似文献

1
Persimmon leaf extract alleviates chronic social defeat stress-induced depressive-like behaviors by preventing dendritic spine loss via inhibition of serotonin reuptake in mice.柿叶提取物通过抑制小鼠血清素再摄取来防止树突棘丢失,从而减轻慢性社会挫败应激诱导的抑郁样行为。
Chin Med. 2022 Jun 6;17(1):65. doi: 10.1186/s13020-022-00609-4.
2
Inhibition of Phosphodiesterase 4 by FCPR03 Alleviates Chronic Unpredictable Mild Stress-Induced Depressive-Like Behaviors and Prevents Dendritic Spine Loss in Mice Hippocampi.磷酸二酯酶 4 抑制剂 FCPR03 缓解慢性不可预测轻度应激诱导的抑郁样行为,并防止小鼠海马树突棘丢失。
Int J Neuropsychopharmacol. 2019 Feb 1;22(2):143-156. doi: 10.1093/ijnp/pyy092.
3
Hippocampal MSK1 regulates the behavioral and biological responses of mice to chronic social defeat stress: Involving of the BDNF-CREB signaling and neurogenesis.海马 MSK1 调控慢性社会挫败应激小鼠的行为和生物学反应:涉及 BDNF-CREB 信号和神经发生。
Biochem Pharmacol. 2022 Jan;195:114836. doi: 10.1016/j.bcp.2021.114836. Epub 2021 Nov 11.
4
IL-1ra treatment prevents chronic social defeat stress-induced depression-like behaviors and glutamatergic dysfunction via the upregulation of CREB-BDNF.白细胞介素-1 受体拮抗剂治疗通过上调 CREB-BDNF 预防慢性社会挫败应激诱导的抑郁样行为和谷氨酸能功能障碍。
J Affect Disord. 2023 Aug 15;335:358-370. doi: 10.1016/j.jad.2023.05.049. Epub 2023 May 20.
5
Dammarane sapogenins alleviates depression-like behaviours induced by chronic social defeat stress in mice through the promotion of the BDNF signalling pathway and neurogenesis in the hippocampus.达玛烷型甾体皂苷元通过促进海马脑源性神经营养因子信号通路和神经发生缓解慢性社交挫败应激诱导的小鼠抑郁样行为。
Brain Res Bull. 2019 Nov;153:239-249. doi: 10.1016/j.brainresbull.2019.09.007. Epub 2019 Sep 19.
6
Antidepressant effects of Parishin C in chronic social defeat stress-induced depressive mice.帕里辛C对慢性社会挫败应激诱导的抑郁小鼠的抗抑郁作用。
J Ethnopharmacol. 2024 May 10;325:117891. doi: 10.1016/j.jep.2024.117891. Epub 2024 Feb 7.
7
LT-102, an AMPA receptor potentiator, alleviates depression-like behavior and synaptic plasticity impairments in prefrontal cortex induced by sleep deprivation.LT-102,一种 AMPA 受体增强剂,可缓解睡眠剥夺引起的前额叶皮层抑郁样行为和突触可塑性障碍。
J Affect Disord. 2024 Dec 15;367:18-30. doi: 10.1016/j.jad.2024.08.176. Epub 2024 Aug 29.
8
D-Serine produces antidepressant-like effects in mice through suppression of BDNF signaling pathway and regulation of synaptic adaptations in the nucleus accumbens.D-丝氨酸通过抑制 BDNF 信号通路和调节伏隔核中的突触适应性,在小鼠中产生抗抑郁样作用。
Mol Med. 2021 Oct 15;27(1):127. doi: 10.1186/s10020-021-00389-x.
9
Autophagy dysfunction contributes to NLRP1 inflammasome-linked depressive-like behaviors in mice.自噬功能障碍导致小鼠 NLRP1 炎性体相关的抑郁样行为。
J Neuroinflammation. 2024 Jan 4;21(1):6. doi: 10.1186/s12974-023-02995-4.
10
Gut microbiota from sigma-1 receptor knockout mice induces depression-like behaviors and modulates the cAMP/CREB/BDNF signaling pathway.来自σ-1受体基因敲除小鼠的肠道微生物群诱发抑郁样行为并调节cAMP/CREB/BDNF信号通路。
Front Microbiol. 2023 Apr 6;14:1143648. doi: 10.3389/fmicb.2023.1143648. eCollection 2023.

引用本文的文献

1
Utilization of Medicinal Plants in Mental Disorders: Neuroplasticity and Neuroprotection in Biomodels.药用植物在精神障碍中的应用:生物模型中的神经可塑性和神经保护
Brain Sci. 2025 Mar 31;15(4):366. doi: 10.3390/brainsci15040366.
2
Mechanism of N6-Methyladenosine Modification in the Pathogenesis of Depression.N6-甲基腺苷修饰在抑郁症发病机制中的作用
Mol Neurobiol. 2025 May;62(5):5484-5500. doi: 10.1007/s12035-024-04614-6. Epub 2024 Nov 18.
3
New Insights into Contradictory Changes in Brain-Derived Neurotrophic Factor (BDNF) in Rodent Models of Posttraumatic Stress Disorder (PTSD).

本文引用的文献

1
Immunomodulatory potential of natural products from herbal medicines as immune checkpoints inhibitors: Helping to fight against cancer via multiple targets.草药天然产物的免疫调节潜力作为免疫检查点抑制剂:通过多种靶点帮助抗击癌症。
Med Res Rev. 2022 May;42(3):1246-1279. doi: 10.1002/med.21876. Epub 2022 Jan 14.
2
Echinacoside exhibits antidepressant-like effects through AMPAR-Akt/ERK-mTOR pathway stimulation and BDNF expression in mice.紫锥菊苷通过刺激小鼠中的AMPA受体-Akt/ERK-mTOR通路和脑源性神经营养因子(BDNF)表达发挥抗抑郁样作用。
Chin Med. 2022 Jan 5;17(1):9. doi: 10.1186/s13020-021-00549-5.
3
Anticancer effects of asiatic acid against doxorubicin-resistant breast cancer cells via an AMPK-dependent pathway in vitro.
创伤后应激障碍(PTSD)啮齿动物模型中脑源性神经营养因子(BDNF)的矛盾变化的新见解。
Neurochem Res. 2024 Dec;49(12):3226-3243. doi: 10.1007/s11064-024-04242-5. Epub 2024 Sep 16.
4
GLP-1 plays a protective role in hippocampal neuronal cells by activating cAMP-CREB-BDNF signaling pathway against CORT+HG-induced toxicity.胰高血糖素样肽-1通过激活环磷酸腺苷-环磷腺苷反应元件结合蛋白-脑源性神经营养因子信号通路,对海马神经元细胞发挥保护作用,抵抗皮质酮+高糖诱导的毒性。
Heliyon. 2023 Jul 22;9(8):e18491. doi: 10.1016/j.heliyon.2023.e18491. eCollection 2023 Aug.
5
MYC Oncogene: A Druggable Target for Treating Cancers with Natural Products.MYC 癌基因:天然产物治疗癌症的可用药靶。
Aging Dis. 2024 Apr 1;15(2):640-697. doi: 10.14336/AD.2023.0520.
6
Persimmon Leaves: Nutritional, Pharmaceutical, and Industrial Potential-A Review.柿叶:营养、药用及工业潜力——综述
Plants (Basel). 2023 Feb 18;12(4):937. doi: 10.3390/plants12040937.
7
Oxidative Stress in Depression: The Link with the Stress Response, Neuroinflammation, Serotonin, Neurogenesis and Synaptic Plasticity.抑郁症中的氧化应激:与应激反应、神经炎症、血清素、神经发生及突触可塑性的联系
Antioxidants (Basel). 2023 Feb 13;12(2):470. doi: 10.3390/antiox12020470.
体外研究表明,通过 AMPK 依赖途径,积雪草酸对阿霉素耐药乳腺癌细胞具有抗癌作用。
Phytomedicine. 2021 Nov;92:153737. doi: 10.1016/j.phymed.2021.153737. Epub 2021 Sep 21.
4
The mechanism of electroacupuncture for depression on basic research: a systematic review.电针治疗抑郁症的基础研究机制:一项系统评价
Chin Med. 2021 Jan 13;16(1):10. doi: 10.1186/s13020-020-00421-y.
5
Antiallergic drug desloratadine as a selective antagonist of 5HT receptor ameliorates pathology of Alzheimer's disease model mice by improving microglial dysfunction.抗变态反应药物地氯雷他定作为 5HT 受体的选择性拮抗剂,通过改善小胶质细胞功能障碍改善阿尔茨海默病模型小鼠的病理。
Aging Cell. 2021 Jan;20(1):e13286. doi: 10.1111/acel.13286. Epub 2020 Dec 24.
6
Flavonoids as therapeutic candidates for emotional disorders such as anxiety and depression.黄酮类化合物作为治疗焦虑和抑郁等情绪障碍的候选药物。
Arch Pharm Res. 2020 Nov;43(11):1128-1143. doi: 10.1007/s12272-020-01292-5. Epub 2020 Nov 22.
7
Psychotic Depression: Diagnosis, Differential Diagnosis, and Treatment.精神病性抑郁症:诊断、鉴别诊断和治疗。
Psychother Psychosom. 2021;90(3):160-177. doi: 10.1159/000511348. Epub 2020 Nov 9.
8
Sculpting Dendritic Spines during Initiation and Maintenance of Neuropathic Pain.在神经病理性疼痛的发生和维持过程中对树突棘的塑造。
J Neurosci. 2020 Sep 30;40(40):7578-7589. doi: 10.1523/JNEUROSCI.1664-20.2020.
9
Total Flavonoids Isolated from L. f. Leaves Induced Apoptosis and Oxidative Stress in Human Cancer Cells.从 L. f. 叶中分离得到的总黄酮可诱导人癌细胞凋亡和氧化应激。
Anticancer Res. 2020 Sep;40(9):5201-5210. doi: 10.21873/anticanres.14523.
10
Effect of Long-term Vitamin D3 Supplementation vs Placebo on Risk of Depression or Clinically Relevant Depressive Symptoms and on Change in Mood Scores: A Randomized Clinical Trial.长期补充维生素 D3 与安慰剂相比对抑郁或有临床意义的抑郁症状风险的影响,以及对情绪评分变化的影响:一项随机临床试验。
JAMA. 2020 Aug 4;324(5):471-480. doi: 10.1001/jama.2020.10224.