Suppr超能文献

毛茛科(毛茛科)叶绿体基因组中的组织、系统发育标记利用及基因进化

Organization, Phylogenetic Marker Exploitation, and Gene Evolution in the Plastome of (Ranunculaceae).

作者信息

Xiang Kun-Li, Mao Wei, Peng Huan-Wen, Erst Andrey S, Yang Ying-Xue, He Wen-Chuang, Wu Zhi-Qiang

机构信息

Shenzhen Branch, Guangdong Laboratory of Lingnan Modern Agriculture, Genome Analysis Laboratory of the Ministry of Agriculture and Rural Affairs, Agricultural Genomics Institute at Shenzhen, Chinese Academy of Agricultural Sciences, Shenzhen, China.

State Key Laboratory of Systematic and Evolutionary Botany, Institute of Botany, Chinese Academy of Sciences, Beijing, China.

出版信息

Front Plant Sci. 2022 May 20;13:897843. doi: 10.3389/fpls.2022.897843. eCollection 2022.

Abstract

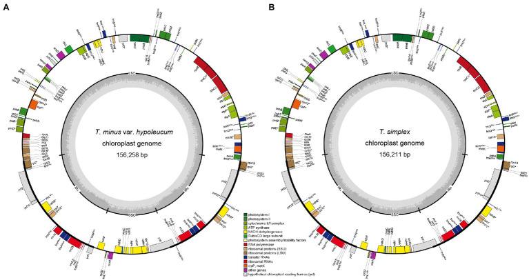
is a phylogenetically and economically important genus in the family Ranunculaceae, but is also regarded as one of the most challengingly difficult in plants for resolving the taxonomical and phylogenetical relationships of constituent taxa within this genus. Here, we sequenced the complete plastid genomes of two species using Illumina sequencing technology assembly. The two plastomes exhibited circular and typical quadripartite structure that was rather conserved in overall structure and the synteny of gene order. By updating the previously reported plastome annotation of other nine species, we found that the expansion or contraction of the inverted repeat region affect the boundary of the single-copy regions in plastome. We identified eight highly variable noncoding regions-, , , , , , , and -that can be further used for molecular identification, phylogenetic, and phylogeographic in different species. Selective pressure and codon usage bias of all the plastid coding genes were also analyzed for the 11 species. Phylogenetic relationships showed is monophyly and divided into two major clades based on 11 plastomes. The availability of these plastomes offers valuable genetic information for accurate identification of species and taxonomy, phylogenetic resolution, and evolutionary studies of , and should assist with exploration and utilization of plants.

摘要

是毛茛科中一个在系统发育和经济方面都很重要的属,但也被认为是植物中最难解决该属内组成类群的分类学和系统发育关系的属之一。在此,我们使用Illumina测序技术组装对两个物种的完整质体基因组进行了测序。这两个质体基因组呈现出环状和典型的四分体结构,在整体结构和基因顺序的同线性方面相当保守。通过更新之前报道的其他九个物种的质体基因组注释,我们发现反向重复区域的扩增或收缩会影响质体基因组中单拷贝区域的边界。我们鉴定出八个高度可变的非编码区域——、、、、、、、和——可进一步用于不同物种的分子鉴定、系统发育和系统地理学研究。还对这11个物种的所有质体编码基因的选择压力和密码子使用偏好进行了分析。系统发育关系表明基于11个质体基因组是单系的,并分为两个主要分支。这些质体基因组的可得性为准确鉴定物种和分类学、系统发育解析以及的进化研究提供了有价值的遗传信息,并且应该有助于对植物的探索和利用。

https://cdn.ncbi.nlm.nih.gov/pmc/blobs/908c/9166237/ec8c026be636/fpls-13-897843-g001.jpg

文献AI研究员

20分钟写一篇综述,助力文献阅读效率提升50倍。

立即体验

用中文搜PubMed

大模型驱动的PubMed中文搜索引擎

马上搜索

文档翻译

学术文献翻译模型,支持多种主流文档格式。

立即体验