• 文献检索
  • 文档翻译
  • 深度研究
  • 学术资讯
  • Suppr Zotero 插件Zotero 插件
  • 邀请有礼
  • 套餐&价格
  • 历史记录
应用&插件
Suppr Zotero 插件Zotero 插件浏览器插件Mac 客户端Windows 客户端微信小程序
定价
高级版会员购买积分包购买API积分包
服务
文献检索文档翻译深度研究API 文档MCP 服务
关于我们
关于 Suppr公司介绍联系我们用户协议隐私条款
关注我们

Suppr 超能文献

核心技术专利:CN118964589B侵权必究
粤ICP备2023148730 号-1Suppr @ 2026

文献检索

告别复杂PubMed语法,用中文像聊天一样搜索,搜遍4000万医学文献。AI智能推荐,让科研检索更轻松。

立即免费搜索

文件翻译

保留排版,准确专业,支持PDF/Word/PPT等文件格式,支持 12+语言互译。

免费翻译文档

深度研究

AI帮你快速写综述,25分钟生成高质量综述,智能提取关键信息,辅助科研写作。

立即免费体验

施旺细胞结膜破裂会引发吉兰-巴雷综合征小鼠模型中的旁观者轴突退化。

Schwann cell nodal membrane disruption triggers bystander axonal degeneration in a Guillain-Barré syndrome mouse model.

机构信息

Institute of Infection, Immunity & Inflammation, University of Glasgow, Glasgow, United Kingdom.

Nuffield Department of Clinical Neurosciences, University of Oxford, Oxford, United Kingdom.

出版信息

J Clin Invest. 2022 Jul 15;132(14). doi: 10.1172/JCI158524.

DOI:10.1172/JCI158524
PMID:35671105
原文链接:https://pmc.ncbi.nlm.nih.gov/articles/PMC9282931/
Abstract

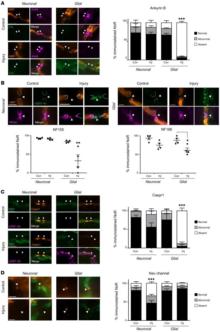
In Guillain-Barré syndrome (GBS), both axonal and demyelinating variants can be mediated by complement-fixing anti-GM1 ganglioside autoantibodies that target peripheral nerve axonal and Schwann cell (SC) membranes, respectively. Critically, the extent of axonal degeneration in both variants dictates long-term outcome. The differing pathomechanisms underlying direct axonal injury and the secondary bystander axonal degeneration following SC injury are unresolved. To investigate this, we generated glycosyltransferase-disrupted transgenic mice that express GM1 ganglioside either exclusively in neurons [GalNAcT-/--Tg(neuronal)] or glia [GalNAcT-/--Tg(glial)], thereby allowing anti-GM1 antibodies to solely target GM1 in either axonal or SC membranes, respectively. Myelinated-axon integrity in distal motor nerves was studied in transgenic mice exposed to anti-GM1 antibody and complement in ex vivo and in vivo injury paradigms. Axonal targeting induced catastrophic acute axonal disruption, as expected. When mice with GM1 in SC membranes were targeted, acute disruption of perisynaptic glia and SC membranes at nodes of Ranvier (NoRs) occurred. Following glial injury, axonal disruption at NoRs also developed subacutely, progressing to secondary axonal degeneration. These models differentiate the distinctly different axonopathic pathways under axonal and glial membrane targeting conditions, and provide insights into primary and secondary axonal injury, currently a major unsolved area in GBS research.

摘要

在吉兰-巴雷综合征(GBS)中,轴突和脱髓鞘变体均可由补体结合的抗 GM1 神经节苷脂自身抗体介导,这些自身抗体分别针对周围神经轴突和施万细胞(SC)膜。至关重要的是,两种变体中的轴突退化程度决定了长期预后。直接轴突损伤和 SC 损伤后继发性旁观者轴突退化的不同发病机制仍未解决。为了研究这一点,我们生成了糖基转移酶缺失的转基因小鼠,这些转基因小鼠在神经元中特异性表达 GM1 神经节苷脂[GalNAcT--/-Tg(神经元)]或在神经胶质中表达 GM1 神经节苷脂[GalNAcT--/-Tg(神经胶质)],从而允许抗 GM1 抗体分别仅针对轴突或 SC 膜中的 GM1。在体外和体内损伤模型中,研究了暴露于抗 GM1 抗体和补体的转基因小鼠中远端运动神经的髓鞘轴突完整性。如预期的那样,轴突靶向诱导灾难性急性轴突破坏。当靶向 SC 膜中 GM1 的小鼠时,Ranvier 结(NoR)处的突触旁胶质和 SC 膜的急性破坏发生。在神经胶质损伤后,NoR 处的轴突破坏也会亚急性发生,进展为继发性轴突退化。这些模型区分了在轴突和神经胶质膜靶向条件下明显不同的轴突病途径,并为原发性和继发性轴突损伤提供了深入了解,这是 GBS 研究中的一个主要未解决领域。

https://cdn.ncbi.nlm.nih.gov/pmc/blobs/20ec/9282931/a293163747ae/jci-132-158524-g101.jpg
https://cdn.ncbi.nlm.nih.gov/pmc/blobs/20ec/9282931/de18c6fdd392/jci-132-158524-g094.jpg
https://cdn.ncbi.nlm.nih.gov/pmc/blobs/20ec/9282931/b6628be1c3c4/jci-132-158524-g095.jpg
https://cdn.ncbi.nlm.nih.gov/pmc/blobs/20ec/9282931/8715189140d7/jci-132-158524-g096.jpg
https://cdn.ncbi.nlm.nih.gov/pmc/blobs/20ec/9282931/4b21679de9aa/jci-132-158524-g097.jpg
https://cdn.ncbi.nlm.nih.gov/pmc/blobs/20ec/9282931/d35870decd03/jci-132-158524-g098.jpg
https://cdn.ncbi.nlm.nih.gov/pmc/blobs/20ec/9282931/289025c7b0c3/jci-132-158524-g099.jpg
https://cdn.ncbi.nlm.nih.gov/pmc/blobs/20ec/9282931/40cbf28ec7f8/jci-132-158524-g100.jpg
https://cdn.ncbi.nlm.nih.gov/pmc/blobs/20ec/9282931/a293163747ae/jci-132-158524-g101.jpg
https://cdn.ncbi.nlm.nih.gov/pmc/blobs/20ec/9282931/de18c6fdd392/jci-132-158524-g094.jpg
https://cdn.ncbi.nlm.nih.gov/pmc/blobs/20ec/9282931/b6628be1c3c4/jci-132-158524-g095.jpg
https://cdn.ncbi.nlm.nih.gov/pmc/blobs/20ec/9282931/8715189140d7/jci-132-158524-g096.jpg
https://cdn.ncbi.nlm.nih.gov/pmc/blobs/20ec/9282931/4b21679de9aa/jci-132-158524-g097.jpg
https://cdn.ncbi.nlm.nih.gov/pmc/blobs/20ec/9282931/d35870decd03/jci-132-158524-g098.jpg
https://cdn.ncbi.nlm.nih.gov/pmc/blobs/20ec/9282931/289025c7b0c3/jci-132-158524-g099.jpg
https://cdn.ncbi.nlm.nih.gov/pmc/blobs/20ec/9282931/40cbf28ec7f8/jci-132-158524-g100.jpg
https://cdn.ncbi.nlm.nih.gov/pmc/blobs/20ec/9282931/a293163747ae/jci-132-158524-g101.jpg

相似文献

1
Schwann cell nodal membrane disruption triggers bystander axonal degeneration in a Guillain-Barré syndrome mouse model.施旺细胞结膜破裂会引发吉兰-巴雷综合征小鼠模型中的旁观者轴突退化。
J Clin Invest. 2022 Jul 15;132(14). doi: 10.1172/JCI158524.
2
Complement inhibition prevents glial nodal membrane injury in a GM1 antibody-mediated mouse model.在GM1抗体介导的小鼠模型中,补体抑制可预防神经胶质结膜损伤。
Brain Commun. 2022 Nov 23;4(6):fcac306. doi: 10.1093/braincomms/fcac306. eCollection 2022.
3
C1q-targeted inhibition of the classical complement pathway prevents injury in a novel mouse model of acute motor axonal neuropathy.C1q 靶向抑制经典补体途径可预防新型急性运动轴索性神经病小鼠模型的损伤。
Acta Neuropathol Commun. 2016 Mar 2;4:23. doi: 10.1186/s40478-016-0291-x.
4
Axolemmal nanoruptures arising from paranodal membrane injury induce secondary axon degeneration in murine Guillain-Barré syndrome.轴突膜纳米破裂源于连接神经节的髓鞘膜损伤,可诱发实验性自身免疫性神经炎(EAN,即格林-巴利综合征)的轴突继发性退行性变。
J Peripher Nerv Syst. 2023 Mar;28(1):17-31. doi: 10.1111/jns.12532. Epub 2023 Feb 12.
5
The immunobiology of Guillain-Barré syndromes.吉兰-巴雷综合征的免疫生物学
J Peripher Nerv Syst. 2005 Jun;10(2):94-112. doi: 10.1111/j.1085-9489.2005.0010202.x.
6
Real time imaging of intra-axonal calcium flux in an explant mouse model of axonal Guillain-Barré syndrome.轴突格林-巴利综合征离体小鼠模型中轴内钙流的实时成像。
Exp Neurol. 2022 Sep;355:114127. doi: 10.1016/j.expneurol.2022.114127. Epub 2022 May 29.
7
Perisynaptic Schwann cells phagocytose nerve terminal debris in a mouse model of Guillain-Barré syndrome.施万细胞吞噬神经末梢碎片在格林-巴利综合征的小鼠模型中。
J Peripher Nerv Syst. 2020 Jun;25(2):143-151. doi: 10.1111/jns.12373. Epub 2020 Apr 20.
8
[Case of pure motor Guillain-Barré syndrome with motor conduction block and anti-GM1/GalNAc-GD1a antibody].[伴有运动传导阻滞及抗GM1/乙酰半乳糖胺-神经节苷脂GD1a抗体的纯运动型吉兰-巴雷综合征病例]
Rinsho Shinkeigaku. 2009 Aug;49(8):488-92. doi: 10.5692/clinicalneurol.49.488.
9
Anti-ganglioside antibody internalization attenuates motor nerve terminal injury in a mouse model of acute motor axonal neuropathy.抗神经节苷脂抗体内化可减轻急性运动轴索性神经病小鼠模型中的运动神经末梢损伤。
J Clin Invest. 2012 Mar;122(3):1037-51. doi: 10.1172/JCI59110. Epub 2012 Feb 6.
10
[Antibodies to ganglioside GM1 and Campylobacter jejuni in patients with Guillain-Barré syndrome].格林-巴利综合征患者中抗神经节苷脂GM1抗体和空肠弯曲菌情况
Srp Arh Celok Lek. 2005 Mar-Apr;133(3-4):123-8. doi: 10.2298/sarh0504123b.

引用本文的文献

1
The changing landscape of primary autoimmune neuropathies.原发性自身免疫性神经病不断变化的格局。
Nat Rev Neurol. 2025 Sep 5. doi: 10.1038/s41582-025-01133-3.
2
Basic Pathological Mechanisms in Peripheral Nerve Diseases.周围神经疾病的基本病理机制
Int J Mol Sci. 2025 Apr 4;26(7):3377. doi: 10.3390/ijms26073377.
3
Guillain-Barré syndrome.吉兰-巴雷综合征

本文引用的文献

1
Real time imaging of intra-axonal calcium flux in an explant mouse model of axonal Guillain-Barré syndrome.轴突格林-巴利综合征离体小鼠模型中轴内钙流的实时成像。
Exp Neurol. 2022 Sep;355:114127. doi: 10.1016/j.expneurol.2022.114127. Epub 2022 May 29.
2
The role of gangliosides in the organisation of the node of Ranvier examined in glycosyltransferase transgenic mice.神经节苷脂在Ranvier 结形成中的作用在糖基转移酶转基因小鼠中的研究。
J Anat. 2022 Nov;241(5):1259-1271. doi: 10.1111/joa.13562. Epub 2021 Oct 3.
3
New evidence for secondary axonal degeneration in demyelinating neuropathies.
Nat Rev Dis Primers. 2024 Dec 19;10(1):97. doi: 10.1038/s41572-024-00580-4.
4
Antibodies in Autoimmune Neuropathies: What to Test, How to Test, Why to Test.自身免疫性神经病中的抗体:检测什么、如何检测以及为何检测。
Neurology. 2024 Aug 27;103(4):e209725. doi: 10.1212/WNL.0000000000209725. Epub 2024 Aug 1.
5
Guillain-Barré syndrome: a comprehensive review.格林-巴利综合征:全面综述。
Eur J Neurol. 2024 Aug;31(8):e16365. doi: 10.1111/ene.16365. Epub 2024 May 30.
6
P2X7 receptor antagonists modulate experimental autoimmune neuritis via regulation of NLRP3 inflammasome activation and Th17 and Th1 cell differentiation.P2X7 受体拮抗剂通过调节 NLRP3 炎性体激活和 Th17 和 Th1 细胞分化来调节实验性自身免疫性神经炎。
J Neuroinflammation. 2024 Mar 25;21(1):73. doi: 10.1186/s12974-024-03057-z.
7
Neuron-Schwann cell interactions in peripheral nervous system homeostasis, disease, and preclinical treatment.外周神经系统稳态、疾病及临床前治疗中的神经元-施万细胞相互作用
Front Cell Neurosci. 2023 Oct 12;17:1248922. doi: 10.3389/fncel.2023.1248922. eCollection 2023.
8
Neuromuscular disease: 2023 update.神经肌肉疾病:2023年最新进展
Free Neuropathol. 2023 Feb 27;4:2. doi: 10.17879/freeneuropathology-2023-4682. eCollection 2023 Jan.
9
Immune-Mediated Neuropathies: Pathophysiology and Management.免疫介导性神经病:病理生理学与管理。
Int J Mol Sci. 2023 Apr 14;24(8):7288. doi: 10.3390/ijms24087288.
10
Axolemmal nanoruptures arising from paranodal membrane injury induce secondary axon degeneration in murine Guillain-Barré syndrome.轴突膜纳米破裂源于连接神经节的髓鞘膜损伤,可诱发实验性自身免疫性神经炎(EAN,即格林-巴利综合征)的轴突继发性退行性变。
J Peripher Nerv Syst. 2023 Mar;28(1):17-31. doi: 10.1111/jns.12532. Epub 2023 Feb 12.
脱髓鞘性神经病中继发性轴突变性的新证据。
Neurosci Lett. 2021 Jan 23;744:135595. doi: 10.1016/j.neulet.2020.135595. Epub 2020 Dec 24.
4
Mechanisms of node of Ranvier assembly.郎飞结组装的机制。
Nat Rev Neurosci. 2021 Jan;22(1):7-20. doi: 10.1038/s41583-020-00406-8. Epub 2020 Nov 25.
5
Perisynaptic Schwann cells phagocytose nerve terminal debris in a mouse model of Guillain-Barré syndrome.施万细胞吞噬神经末梢碎片在格林-巴利综合征的小鼠模型中。
J Peripher Nerv Syst. 2020 Jun;25(2):143-151. doi: 10.1111/jns.12373. Epub 2020 Apr 20.
6
Increased serum neurofilament light chain concentration indicates poor outcome in Guillain-Barré syndrome.血清神经丝轻链浓度升高提示吉兰-巴雷综合征预后不良。
J Neuroinflammation. 2020 Mar 17;17(1):86. doi: 10.1186/s12974-020-01737-0.
7
Calcium Influx through Plasma-Membrane Nanoruptures Drives Axon Degeneration in a Model of Multiple Sclerosis.钙通过质膜纳米破裂内流驱动多发性硬化模型中的轴突变性。
Neuron. 2019 Feb 20;101(4):615-624.e5. doi: 10.1016/j.neuron.2018.12.023. Epub 2019 Jan 24.
8
Differential binding patterns of anti-sulfatide antibodies to glial membranes.抗硫脂抗体与神经胶质膜的差异结合模式。
J Neuroimmunol. 2018 Oct 15;323:28-35. doi: 10.1016/j.jneuroim.2018.07.004. Epub 2018 Jul 9.
9
Gangliosides of the Nervous System.神经系统的神经节苷脂
Methods Mol Biol. 2018;1804:19-55. doi: 10.1007/978-1-4939-8552-4_2.
10
Postnatal Loss of Neuronal and Glial Neurofascins Differentially Affects Node of Ranvier Maintenance and Myelinated Axon Function.出生后神经元和胶质神经束蛋白的缺失对郎飞结的维持和有髓轴突功能有不同影响。
Front Cell Neurosci. 2017 Feb 3;11:11. doi: 10.3389/fncel.2017.00011. eCollection 2017.