Suppr超能文献

SIRT3 通过调控线粒体代谢重编程改善肾细胞癌的耐药性。

Mitochondrial metabolic reprogramming by SIRT3 regulation ameliorates drug resistance in renal cell carcinoma.

机构信息

Department of Urology, Urological Science Institute, Yonsei University College of Medicine, Seoul, Korea.

Center of Uro-Oncology, Yonsei Cancer Hospital, Seoul, Korea.

出版信息

PLoS One. 2022 Jun 7;17(6):e0269432. doi: 10.1371/journal.pone.0269432. eCollection 2022.

Abstract

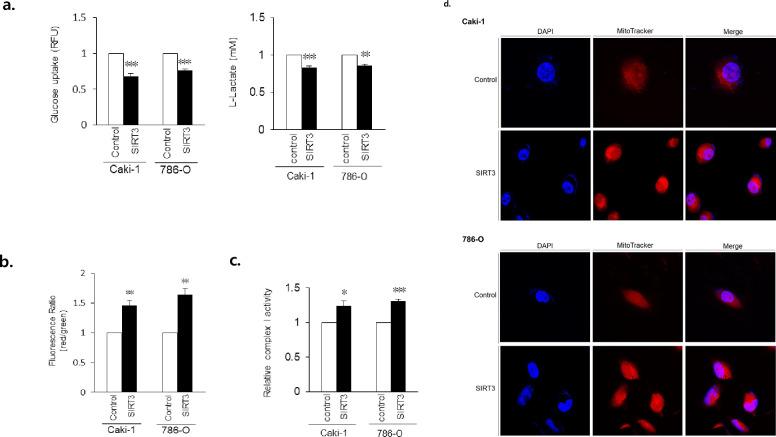
Clear cell renal cell carcinoma (ccRCC) alters metabolic signals frequently, leading to mitochondrial dysfunction, such as increase of glycolysis and accumulation of lipid. Sirtuin3 (SIRT3) is a key factor for the regulation of both mitochondrial integrity and function. SIRT3 is downregulated and contributes in both cancer development and progression in ccRCC. The aim of this study is to investigate SIRT3-regulated mitochondrial biogenesis in ccRCC. SIRT3 overexpression alone reduced glucose uptake rate and enhanced membrane potential in mitochondria. ccRCC with overexpressed SIRT3 further improved the lethal effects when combined with anticancer drugs (Resveratrol, Everolimus and Temsirolimus). Cell viability was markedly decreased in a dose-dependent manner when treated with resveratrol or mTOR inhibitors in SIRT3 overexpressing ccRCC. In conclusion, SIRT3 improved mitochondrial functions in ccRCC through metabolic reprogramming. Mitochondrial reprogramming by SIRT3 regulation improves the sensitivity to anticancer drugs. The combination of SIRT3 and resveratrol functioned synergistically lethal effect in ccRCC.

摘要

透明细胞肾细胞癌(ccRCC)经常改变代谢信号,导致线粒体功能障碍,如糖酵解增加和脂质积累。沉默信息调节因子 3(SIRT3)是调节线粒体完整性和功能的关键因素。SIRT3 下调并促进 ccRCC 中的癌症发生和进展。本研究旨在研究 SIRT3 调节的 ccRCC 中线粒体生物发生。单独过表达 SIRT3 可降低葡萄糖摄取率并增强线粒体中的膜电位。当与抗癌药物(白藜芦醇、依维莫司和替西罗莫司)联合使用时,过表达 SIRT3 的 ccRCC 进一步提高了致命效应。当用白藜芦醇或 mTOR 抑制剂处理时,SIRT3 过表达的 ccRCC 中的细胞活力以剂量依赖性方式显著降低。总之,SIRT3 通过代谢重编程改善了 ccRCC 中的线粒体功能。SIRT3 调节的线粒体重编程提高了对抗癌药物的敏感性。SIRT3 和白藜芦醇的组合在 ccRCC 中发挥协同致死作用。

https://cdn.ncbi.nlm.nih.gov/pmc/blobs/2f95/9173632/5ca9bc4e8c84/pone.0269432.g001.jpg

文献AI研究员

20分钟写一篇综述,助力文献阅读效率提升50倍。

立即体验

用中文搜PubMed

大模型驱动的PubMed中文搜索引擎

马上搜索

文档翻译

学术文献翻译模型,支持多种主流文档格式。

立即体验