Suppr超能文献

用于评估抗成人班氏丝虫药物的小鼠感染模型和长期淋巴管内皮细胞共培养系统。

A mouse infection model and long-term lymphatic endothelium co-culture system to evaluate drugs against adult Brugia malayi.

机构信息

Centre for Drugs and Diagnostics & Centre for Neglected Tropical Diseases, Department of Tropical Disease Biology, Liverpool School of Tropical Medicine, Pembroke Place, Liverpool, United Kingdom.

Pharmaceutical R&D, AbbVie, North Chicago, Illinois, United States of America.

出版信息

PLoS Negl Trop Dis. 2022 Jun 7;16(6):e0010474. doi: 10.1371/journal.pntd.0010474. eCollection 2022 Jun.

Abstract

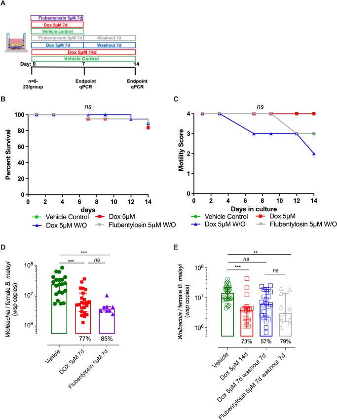
The development of new drugs targeting adult-stage lymphatic filarial nematodes is hindered by the lack of a robust long-term in vitro culture model. Testing potential direct-acting and anti-Wolbachia therapeutic candidates against adult lymphatic filariae in vitro requires their propagation via chronic infection of gerbils. We evaluated Brugia malayi parasite burden data from male Mongolian gerbils compared with two immune-deficient mouse strains highly susceptible to B. malayi: CB.17 Severe-Combined Immmuno-Deficient (SCID) and interleukin-4 receptor alpha, interleukin-5 double knockout (IL-4Rα-/-IL-5-/-) mice. Adult worms generated in IL-4Rα-/-IL-5-/- mice were tested with different feeder cells (human embryonic kidney cells, human adult dermal lymphatic endothelial cells and human THP-1 monocyte differentiated macrophages) and comparative cell-free conditions to optimise and validate a long-term in vitro culture system. Cultured parasites were compared against those isolated from mice using motility scoring, metabolic viability assay (MTT), ex vivo microfilariae release assay and Wolbachia content by qPCR. A selected culture system was validated as a drug screen using reference anti-Wolbachia (doxycycline, ABBV-4083 / flubentylosin) or direct-acting compounds (flubendazole, suramin). BALB/c IL-4Rα-/-IL-5-/- or CB.17 SCID mice were superior to Mongolian gerbils in generating adult worms and supporting in vivo persistence for periods of up to 52 weeks. Adult females retrieved from BALB/c IL-4Rα-/-IL-5-/- mice could be cultured for up to 21 days in the presence of a lymphatic endothelial cell co-culture system with comparable motility, metabolic activity and Wolbachia titres to those maintained in vivo. Drug studies confirmed significant Wolbachia depletions or direct macrofilaricidal activities could be discerned when female B. malayi were cultured for 14 days. We therefore demonstrate a novel methodology to generate adult B. malayi in vivo and accurately evaluate drug efficacy ex vivo which may be adopted for drug screening with the dual benefit of reducing overall animal use and improving anti-filarial drug development.

摘要

新的靶向成体丝虫的药物的开发受到缺乏强大的长期体外培养模型的阻碍。在体外测试针对成体丝虫的潜在直接作用和抗沃尔巴克氏体治疗候选药物,需要通过慢性感染沙鼠来繁殖它们。我们评估了雄性蒙古沙鼠中的盘尾丝虫寄生虫负担数据,与两种对盘尾丝虫高度易感的免疫缺陷小鼠品系进行了比较:CB.17 严重联合免疫缺陷(SCID)和白细胞介素 4 受体 alpha、白细胞介素 5 双敲除(IL-4Rα-/-IL-5-/-)小鼠。在 IL-4Rα-/-IL-5-/-小鼠中生成的成虫用不同的饲养细胞(人胚肾细胞、人成体皮肤淋巴管内皮细胞和人 THP-1 单核细胞分化的巨噬细胞)和比较无细胞条件进行测试,以优化和验证长期体外培养系统。用运动评分、代谢活力测定(MTT)、体外微丝蚴释放测定和 qPCR 检测沃尔巴克氏体含量来比较培养的寄生虫与从小鼠中分离的寄生虫。选择的培养系统通过参考抗沃尔巴克氏体(多西环素、ABBV-4083/氟苯尼考)或直接作用化合物(氟苯达唑、苏拉明)进行药物筛选进行了验证。BALB/c IL-4Rα-/-IL-5-/-或 CB.17 SCID 小鼠在生成成虫和支持长达 52 周的体内持久性方面优于蒙古沙鼠。从 BALB/c IL-4Rα-/-IL-5-/-小鼠中回收的成年雌性可以在淋巴管内皮细胞共培养系统中培养长达 21 天,与体内维持的运动性、代谢活性和沃尔巴克氏体滴度相当。药物研究证实,当培养 14 天时,雌性盘尾丝虫的沃尔巴克氏体大量减少或直接杀死大丝虫的活性可以明显分辨出来。因此,我们展示了一种在体内生成成体盘尾丝虫并准确评估体外药物疗效的新方法,该方法可用于药物筛选,具有减少整体动物使用和改善抗丝虫药物开发的双重益处。

https://cdn.ncbi.nlm.nih.gov/pmc/blobs/6ea0/9205518/1ba5cb6a4ca2/pntd.0010474.g001.jpg

文献AI研究员

20分钟写一篇综述,助力文献阅读效率提升50倍。

立即体验

用中文搜PubMed

大模型驱动的PubMed中文搜索引擎

马上搜索

文档翻译

学术文献翻译模型,支持多种主流文档格式。

立即体验