Jiangsu Key Laboratory of Sericultural Biology and Biotechnology, School of Biotechnology, Jiangsu University of Science and Technology, Zhenjiang, 212018, Jiangsu, China.
Key Laboratory of Silkworm and Mulberry Genetic Improvement, Ministry of Agriculture and Rural Affairs, Sericultural Research Institute, Chinese Academy of Agricultural Sciences, Zhenjiang, 212018, Jiangsu, China.
BMC Plant Biol. 2022 Jun 8;22(1):281. doi: 10.1186/s12870-022-03626-5.
The V-myb myeloblastosis viral oncogene homolog (MYB) family of proteins is large, containing functionally diverse transcription factors. However, MYBs in Morus are still poorly annotated and a comprehensive functional analysis of these transcription factors is lacking.
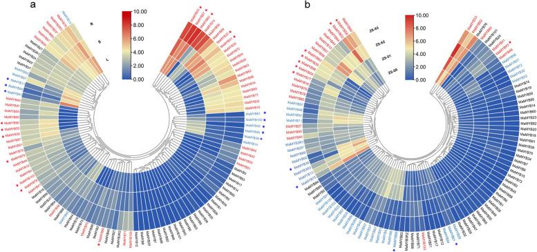
In the present study, a genome-wide identification of MYBs in Morus alba was performed. In total 166 MaMYBs were identified, including 103 R2R3-MYBs and four 3R-MaMYBs. Comprehensive analyses, including the phylogenetic analysis with putative functional annotation, motif and structure analysis, gene structure organization, promoter analysis, chromosomal localization, and syntenic relationships of R2R3-MaMYBs and 3R-MaMYBs, provided primary characterization for these MaMYBs. R2R3-MaMYBs covered the subgroups reported for R2R3-MYBs in Arabidopsis and Populus, and had two Morus-specific subgroups, indicating the high retention of MYBs in Morus. Motif analysis revealed high conservative residues at the start and end of each helix and residues consisting of the third helix in R2 and R3 repeats. Thirteen intron/exon patterns (a-m) were summarized, and the intron/exon pattern of two introns with phase numbers of 0 and 2 was the prevalent pattern for R2R3-MaMYBs. Various cis-elements in promoter regions were identified, and were mainly related to light response, development, phytohormone response, and abiotic and biotic stress response and secondary metabolite production. Expression patterns of R2R3-MaMYBs in different organs showed that MaMYBs involved in secondary cell wall components and stress responsiveness were preferentially expressed in roots or stems. R2R3-MaMYBs involved in flavonoid biosynthesis and anthocyanin accumulation were identified and characterized based on functional annotation and correlation of their expression levels with anthocyanin contents.
Based on a comprehensive analysis, this work provided functional annotation for R2R3-MYBs and an informative reference for further functional dissection of MYBs in Morus.
V-myb 髓样白血病病毒癌基因同源物(MYB)家族蛋白庞大,包含功能多样的转录因子。然而,桑中的 MYB 仍未得到充分注释,这些转录因子的综合功能分析也尚未开展。
本研究对桑中的 MYB 进行了全基因组鉴定。共鉴定出 166 个 MaMYB,包括 103 个 R2R3-MaMYB 和 4 个 3R-MaMYB。综合分析,包括与可能的功能注释、基序和结构分析、基因结构组织、启动子分析、染色体定位以及 R2R3-MaMYB 和 3R-MaMYB 的共线性关系的系统发育分析,为这些 MaMYB 提供了初步的特征描述。R2R3-MaMYB 涵盖了拟南芥和杨树中报道的 R2R3-MYB 亚组,并有两个桑属特有的亚组,表明 MYB 在桑属中高度保守。基序分析显示,每个螺旋的起始和结束处以及 R2 和 R3 重复的第三个螺旋的组成残基高度保守。总结了 13 种内含子/外显子模式(a-m),2 个相位数为 0 和 2 的内含子的内含子/外显子模式是 R2R3-MaMYB 的主要模式。在启动子区域鉴定到各种顺式元件,主要与光反应、发育、植物激素反应以及非生物和生物胁迫反应和次生代谢产物的产生有关。不同器官中 R2R3-MaMYB 的表达模式表明,参与次生细胞壁成分和应激反应的 MaMYB 优先在根或茎中表达。根据功能注释和它们的表达水平与花色苷含量的相关性,鉴定并表征了参与类黄酮生物合成和花色苷积累的 R2R3-MaMYB。
基于综合分析,本研究为 R2R3-MYB 提供了功能注释,并为进一步研究桑中的 MYB 提供了信息参考。