Suppr超能文献

新型循环肿瘤细胞相关风险模型预测肺腺癌的预后和免疫浸润。

Novel Circulating Tumour Cell-Related Risk Model Indicates Prognosis and Immune Infiltration in Lung Adenocarcinoma.

机构信息

The Key Laboratory of Model Animal and Stem Cell Biology in Hunan Province, Hunan Normal University, Changsha, 410013 Hunan, China.

School of Medicine, Hunan Normal University, Changsha, 410013 Hunan, China.

出版信息

J Immunol Res. 2022 May 29;2022:6521290. doi: 10.1155/2022/6521290. eCollection 2022.

Abstract

BACKGROUND

Lung adenocarcinoma (LUAD) is the most common histological subtype of lung cancer (LC) and one of the leading causes of cancer-related death worldwide. LUAD has a low survival rate owing to tumour invasion and metastasis. Circulating tumour cells (CTCs) are precursors of distant metastasis, which are considered to adopt the characteristics of cancer stem cells (CSCs). Therefore, analysing the risk factors of LUAD from the perspective of CTCs may provide novel insights into the metastatic mechanisms and may help to develop diagnostic and therapeutic strategies.

METHODS

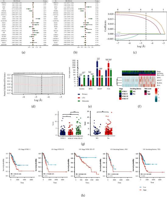
A total of 447 patients from TCGA dataset were included in the training cohort, and 460 patients from the GEO dataset were included in the validation cohort. A CTC-related-gene risk model was constructed using LASSO penalty-Cox analysis, and its predictive value was further verified. Functional enrichment analysis was performed on differentially expressed genes (DEGs), followed by immune correlation analysis based on the results. In addition, western blot, CCK-8 and colony formation assays were used to validate the biological function of in LUAD.

RESULTS

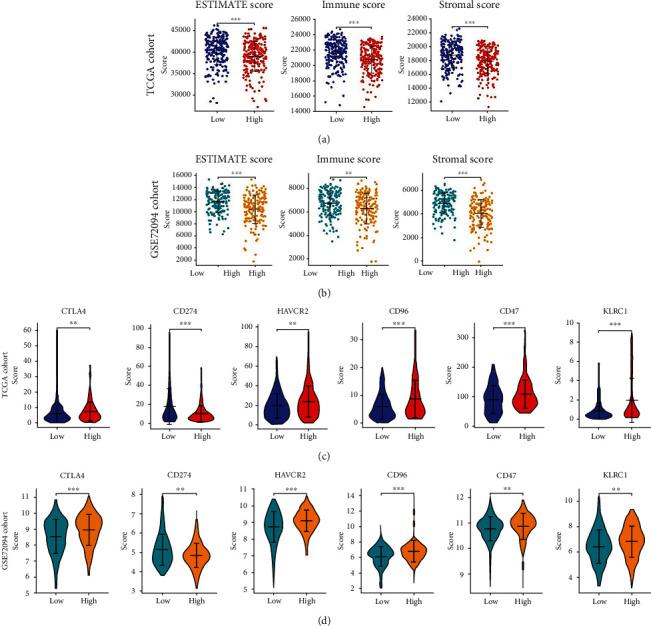
A novel in-silico CTC-related-gene risk model, named the CTCR model, was constructed, which successfully divided patients into the high- and low-risk groups. The prognosis of the high-risk group was worse than that of the low-risk group. ROC analysis revealed that the risk model outperformed traditional clinical markers in predicting the prognosis of patients with LUAD. Further study demonstrated that the identified DEGs were significantly enriched in immune-related pathways. The immune score of the low-risk group was higher than that of the high-risk group. In addition, was found to promote the proliferation of LUAD.

CONCLUSION

A prognostic risk model based on CTC-related genes was successfully constructed, and the relationship between DEGs and tumour immunity was analysed. In addition, was found to promote the proliferation of LUAD cells.

摘要

背景

肺腺癌(LUAD)是肺癌(LC)最常见的组织学亚型,也是全球癌症相关死亡的主要原因之一。由于肿瘤侵袭和转移,LUAD 的生存率较低。循环肿瘤细胞(CTC)是远处转移的前体,被认为具有癌症干细胞(CSC)的特征。因此,从 CTC 的角度分析 LUAD 的危险因素可能为转移机制提供新的见解,并有助于开发诊断和治疗策略。

方法

本研究共纳入 TCGA 数据集的 447 例患者作为训练队列,GEO 数据集的 460 例患者作为验证队列。采用 LASSO 惩罚 Cox 分析构建 CTC 相关基因风险模型,并进一步验证其预测价值。对差异表达基因(DEGs)进行功能富集分析,然后根据结果进行免疫相关性分析。此外,还使用 Western blot、CCK-8 和集落形成实验验证了在 LUAD 中 基因的生物学功能。

结果

构建了一种新的基于 CTC 的基因风险模型,命名为 CTCR 模型,成功地将患者分为高风险和低风险组。高风险组的预后比低风险组差。ROC 分析表明,该风险模型在预测 LUAD 患者预后方面优于传统临床标志物。进一步的研究表明,所确定的 DEGs 在免疫相关途径中显著富集。低风险组的免疫评分高于高风险组。此外,发现 促进 LUAD 的增殖。

结论

成功构建了基于 CTC 相关基因的预后风险模型,并分析了 DEGs 与肿瘤免疫的关系。此外,发现 促进 LUAD 细胞的增殖。

https://cdn.ncbi.nlm.nih.gov/pmc/blobs/3086/9168189/804f5adc35ca/JIR2022-6521290.001.jpg

文献AI研究员

20分钟写一篇综述,助力文献阅读效率提升50倍。

立即体验

用中文搜PubMed

大模型驱动的PubMed中文搜索引擎

马上搜索

文档翻译

学术文献翻译模型,支持多种主流文档格式。

立即体验