Suppr超能文献

微小RNA 320a与膜抗原作为评估血库中储存血小板病理生理学的工具

MicroRNA 320a and Membrane Antigens as Tools to Evaluate the Pathophysiology of Platelets Stored in Blood Banks.

作者信息

Vieira Priscilla Cristina Moura, Maués Jersey Heitor da Silva, Lamarão Letícia Martins, Moreira-Nunes Caroline Aquino, Burbano Rommel Mário Rodríguez

机构信息

Human Cytogenetics Laboratory, Biological Science Institute, Federal University of Pará, Belém 66075-110, PA, Brazil.

Molecular Biology Laboratory, Ophir Loyola Hospital, Belém 66063-240, PA, Brazil.

出版信息

Curr Issues Mol Biol. 2022 Apr 22;44(5):1838-1850. doi: 10.3390/cimb44050126.

Abstract

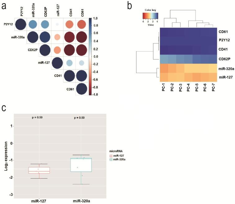
Our research group, through the analysis of miRNomes in platelet concentrates (PCs) stored in blood banks, identified and validated the miR-127 and miR-320a miRNAs as biomarkers of platelet storage lesions (PSLs) in PCs. In order to validate the miRNAs 127 and 320a methodologically, as PSL biomarkers in a large number of PC bags, we also evaluated important immunological markers involved in the platelet activation/aggregation process-the CD62P receptor (P-selectin), the surface glycoproteins (GP) IIb/IIIa, and the purinergic P2Y12 receptor-via flow cytometry. The miRNAs miR-127 and miR-320a were quantified by real-time quantitative PCR (RT-qPCR). To carry out this study, 500 collection tubes were used at the upper edge of the PC bags containing platelets. Each tube was divided into seven equal parts (totaling 3500 samples) for platelet analysis from 7 different storage days, where the 1st day represents the high-quality control, and the 7th day corresponds to the low-quality control of the platelets. After analyzing all parameters during storage days, it was concluded that the relative quantification of miR-320a below 0.50 and the CD62P receptor below 27.92% are reliable indicators of the absence of storage lesions in blood banks. We believe that the values found in the expression of the CD62P receptor legitimize the use of the miR-320a and miR-127 miRNAs to build a kit capable of accurately measuring whether the stored platelets are suitable for transfusion.

摘要

我们的研究小组通过对血库中储存的血小板浓缩物(PCs)的微小RNA组进行分析,鉴定并验证了miR-127和miR-320a这两种微小RNA作为PCs中血小板储存损伤(PSLs)的生物标志物。为了从方法学上验证miR-127和miR-320a作为大量PC袋中PSL生物标志物的有效性,我们还通过流式细胞术评估了参与血小板激活/聚集过程的重要免疫标志物——CD62P受体(P-选择素)、表面糖蛋白(GP)IIb/IIIa和嘌呤能P2Y12受体。miR-127和miR-320a这两种微小RNA通过实时定量聚合酶链反应(RT-qPCR)进行定量。为开展这项研究,在装有血小板的PC袋上边缘使用了500个采集管。每个管被分成七个相等的部分(总共3500个样本),用于分析来自7个不同储存天数的血小板,其中第1天代表高质量对照,第7天对应血小板的低质量对照。在分析了储存期间的所有参数后,得出结论:miR-320a的相对定量低于0.50以及CD62P受体低于27.92%是血库中不存在储存损伤的可靠指标。我们认为,在CD62P受体表达中发现的值使使用miR-320a和miR-127微小RNA构建能够准确测量储存的血小板是否适合输血的试剂盒具有合理性。

https://cdn.ncbi.nlm.nih.gov/pmc/blobs/6743/9164066/83ab5c40320b/cimb-44-00126-g001.jpg

文献检索

告别复杂PubMed语法,用中文像聊天一样搜索,搜遍4000万医学文献。AI智能推荐,让科研检索更轻松。

立即免费搜索

文件翻译

保留排版,准确专业,支持PDF/Word/PPT等文件格式,支持 12+语言互译。

免费翻译文档

深度研究

AI帮你快速写综述,25分钟生成高质量综述,智能提取关键信息,辅助科研写作。

立即免费体验