• 文献检索
  • 文档翻译
  • 深度研究
  • 学术资讯
  • Suppr Zotero 插件Zotero 插件
  • 邀请有礼
  • 套餐&价格
  • 历史记录
应用&插件
Suppr Zotero 插件Zotero 插件浏览器插件Mac 客户端Windows 客户端微信小程序
定价
高级版会员购买积分包购买API积分包
服务
文献检索文档翻译深度研究API 文档MCP 服务
关于我们
关于 Suppr公司介绍联系我们用户协议隐私条款
关注我们

Suppr 超能文献

核心技术专利:CN118964589B侵权必究
粤ICP备2023148730 号-1Suppr @ 2026

文献检索

告别复杂PubMed语法,用中文像聊天一样搜索,搜遍4000万医学文献。AI智能推荐,让科研检索更轻松。

立即免费搜索

文件翻译

保留排版,准确专业,支持PDF/Word/PPT等文件格式,支持 12+语言互译。

免费翻译文档

深度研究

AI帮你快速写综述,25分钟生成高质量综述,智能提取关键信息,辅助科研写作。

立即免费体验

整合多组学揭示 Polycomb 抑制复合物 2 限制人滋养层诱导。

Integrated multi-omics reveal polycomb repressive complex 2 restricts human trophoblast induction.

机构信息

Department of Molecular Biology, Faculty of Science, Radboud Institute for Molecular Life Sciences (RIMLS), Oncode Institute, Radboud University Nijmegen, Nijmegen, The Netherlands.

Department of Development and Regeneration, Leuven Stem Cell Institute, Leuven Institute for Single Cell Omics (LISCO), KU Leuven, Leuven, Belgium.

出版信息

Nat Cell Biol. 2022 Jun;24(6):858-871. doi: 10.1038/s41556-022-00932-w. Epub 2022 Jun 13.

DOI:10.1038/s41556-022-00932-w
PMID:35697783
原文链接:https://pmc.ncbi.nlm.nih.gov/articles/PMC9203278/
Abstract

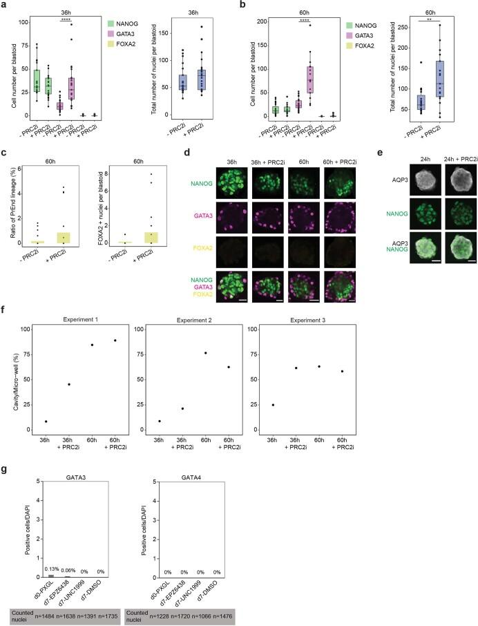
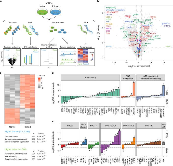
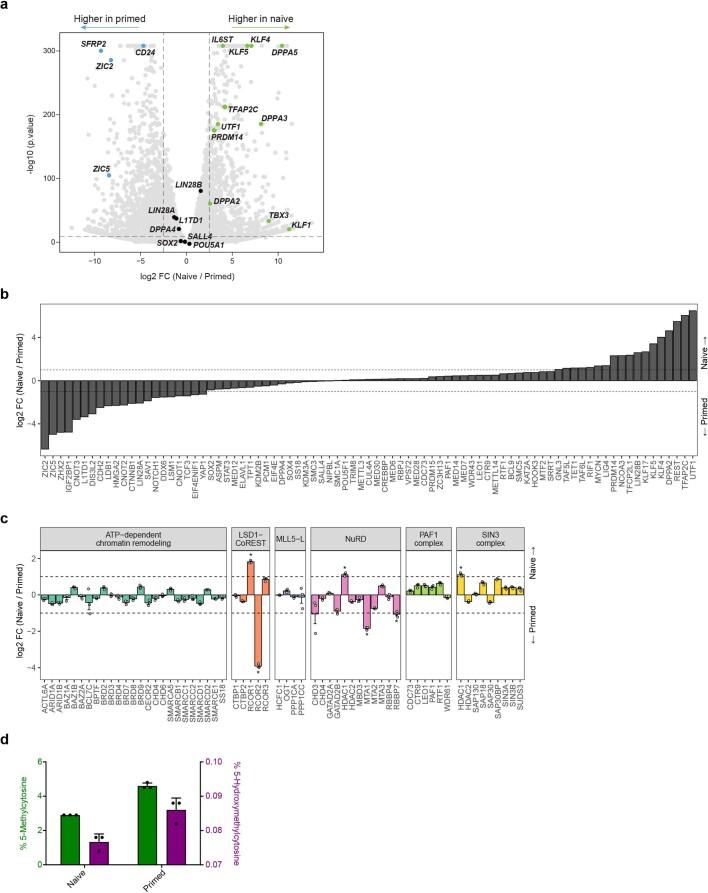
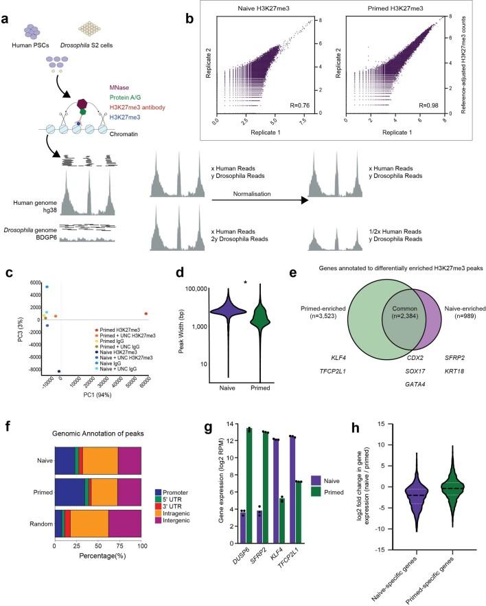
Human naive pluripotent stem cells have unrestricted lineage potential. Underpinning this property, naive cells are thought to lack chromatin-based lineage barriers. However, this assumption has not been tested. Here we define the chromatin-associated proteome, histone post-translational modifications and transcriptome of human naive and primed pluripotent stem cells. Our integrated analysis reveals differences in the relative abundance and activities of distinct chromatin modules. We identify a strong enrichment of polycomb repressive complex 2 (PRC2)-associated H3K27me3 in the chromatin of naive pluripotent stem cells and H3K27me3 enrichment at promoters of lineage-determining genes, including trophoblast regulators. PRC2 activity acts as a chromatin barrier restricting the differentiation of naive cells towards the trophoblast lineage, whereas inhibition of PRC2 promotes trophoblast-fate induction and cavity formation in human blastoids. Together, our results establish that human naive pluripotent stem cells are not epigenetically unrestricted, but instead possess chromatin mechanisms that oppose the induction of alternative cell fates.

摘要

人类原始多能干细胞具有无限制的谱系潜能。在这种特性的支持下,原始细胞被认为缺乏基于染色质的谱系障碍。然而,这一假设尚未得到验证。在这里,我们定义了人类原始和初始多能干细胞的染色质相关蛋白质组、组蛋白翻译后修饰和转录组。我们的综合分析揭示了不同染色质模块的相对丰度和活性的差异。我们发现,在原始多能干细胞的染色质中,多梳抑制复合物 2(PRC2)相关的 H3K27me3 强烈富集,并且在决定谱系的基因(包括滋养层调节剂)的启动子处富集 H3K27me3。PRC2 活性作为一种染色质障碍,限制了原始细胞向滋养层谱系的分化,而 PRC2 的抑制则促进了人类胚泡中滋养层命运的诱导和腔的形成。总之,我们的结果表明,人类原始多能干细胞不是表观遗传上无限制的,而是具有相反的诱导替代细胞命运的染色质机制。

https://cdn.ncbi.nlm.nih.gov/pmc/blobs/1444/9203278/d3becc47bce6/41556_2022_932_Fig14_ESM.jpg
https://cdn.ncbi.nlm.nih.gov/pmc/blobs/1444/9203278/03ae133ef57c/41556_2022_932_Fig1_HTML.jpg
https://cdn.ncbi.nlm.nih.gov/pmc/blobs/1444/9203278/0a8c7a1e37d3/41556_2022_932_Fig2_HTML.jpg
https://cdn.ncbi.nlm.nih.gov/pmc/blobs/1444/9203278/8133b19082ac/41556_2022_932_Fig3_HTML.jpg
https://cdn.ncbi.nlm.nih.gov/pmc/blobs/1444/9203278/c885cf5e8687/41556_2022_932_Fig4_HTML.jpg
https://cdn.ncbi.nlm.nih.gov/pmc/blobs/1444/9203278/e93814945b3d/41556_2022_932_Fig5_HTML.jpg
https://cdn.ncbi.nlm.nih.gov/pmc/blobs/1444/9203278/2ff1910dfbbe/41556_2022_932_Fig6_HTML.jpg
https://cdn.ncbi.nlm.nih.gov/pmc/blobs/1444/9203278/0e67c4044da4/41556_2022_932_Fig7_HTML.jpg
https://cdn.ncbi.nlm.nih.gov/pmc/blobs/1444/9203278/956a25b01eb0/41556_2022_932_Fig8_ESM.jpg
https://cdn.ncbi.nlm.nih.gov/pmc/blobs/1444/9203278/4790c86c4999/41556_2022_932_Fig9_ESM.jpg
https://cdn.ncbi.nlm.nih.gov/pmc/blobs/1444/9203278/e67fcdfa1849/41556_2022_932_Fig10_ESM.jpg
https://cdn.ncbi.nlm.nih.gov/pmc/blobs/1444/9203278/978d051bcc5f/41556_2022_932_Fig11_ESM.jpg
https://cdn.ncbi.nlm.nih.gov/pmc/blobs/1444/9203278/68bb10df2f95/41556_2022_932_Fig12_ESM.jpg
https://cdn.ncbi.nlm.nih.gov/pmc/blobs/1444/9203278/454234c5a907/41556_2022_932_Fig13_ESM.jpg
https://cdn.ncbi.nlm.nih.gov/pmc/blobs/1444/9203278/d3becc47bce6/41556_2022_932_Fig14_ESM.jpg
https://cdn.ncbi.nlm.nih.gov/pmc/blobs/1444/9203278/03ae133ef57c/41556_2022_932_Fig1_HTML.jpg
https://cdn.ncbi.nlm.nih.gov/pmc/blobs/1444/9203278/0a8c7a1e37d3/41556_2022_932_Fig2_HTML.jpg
https://cdn.ncbi.nlm.nih.gov/pmc/blobs/1444/9203278/8133b19082ac/41556_2022_932_Fig3_HTML.jpg
https://cdn.ncbi.nlm.nih.gov/pmc/blobs/1444/9203278/c885cf5e8687/41556_2022_932_Fig4_HTML.jpg
https://cdn.ncbi.nlm.nih.gov/pmc/blobs/1444/9203278/e93814945b3d/41556_2022_932_Fig5_HTML.jpg
https://cdn.ncbi.nlm.nih.gov/pmc/blobs/1444/9203278/2ff1910dfbbe/41556_2022_932_Fig6_HTML.jpg
https://cdn.ncbi.nlm.nih.gov/pmc/blobs/1444/9203278/0e67c4044da4/41556_2022_932_Fig7_HTML.jpg
https://cdn.ncbi.nlm.nih.gov/pmc/blobs/1444/9203278/956a25b01eb0/41556_2022_932_Fig8_ESM.jpg
https://cdn.ncbi.nlm.nih.gov/pmc/blobs/1444/9203278/4790c86c4999/41556_2022_932_Fig9_ESM.jpg
https://cdn.ncbi.nlm.nih.gov/pmc/blobs/1444/9203278/e67fcdfa1849/41556_2022_932_Fig10_ESM.jpg
https://cdn.ncbi.nlm.nih.gov/pmc/blobs/1444/9203278/978d051bcc5f/41556_2022_932_Fig11_ESM.jpg
https://cdn.ncbi.nlm.nih.gov/pmc/blobs/1444/9203278/68bb10df2f95/41556_2022_932_Fig12_ESM.jpg
https://cdn.ncbi.nlm.nih.gov/pmc/blobs/1444/9203278/454234c5a907/41556_2022_932_Fig13_ESM.jpg
https://cdn.ncbi.nlm.nih.gov/pmc/blobs/1444/9203278/d3becc47bce6/41556_2022_932_Fig14_ESM.jpg

相似文献

1
Integrated multi-omics reveal polycomb repressive complex 2 restricts human trophoblast induction.整合多组学揭示 Polycomb 抑制复合物 2 限制人滋养层诱导。
Nat Cell Biol. 2022 Jun;24(6):858-871. doi: 10.1038/s41556-022-00932-w. Epub 2022 Jun 13.
2
Integrative Proteomic Profiling Reveals PRC2-Dependent Epigenetic Crosstalk Maintains Ground-State Pluripotency.整合蛋白质组学分析揭示 PRC2 依赖性表观遗传串扰维持原始态多能性。
Cell Stem Cell. 2019 Jan 3;24(1):123-137.e8. doi: 10.1016/j.stem.2018.10.017. Epub 2018 Nov 21.
3
Polycomb repressive complex 2 shields naïve human pluripotent cells from trophectoderm differentiation.多梳抑制复合物 2 保护原始人类多能细胞免受滋养外胚层分化。
Nat Cell Biol. 2022 Jun;24(6):845-857. doi: 10.1038/s41556-022-00916-w. Epub 2022 May 30.
4
PRC2 represses transcribed genes on the imprinted inactive X chromosome in mice.在小鼠中,PRC2抑制印记失活X染色体上的转录基因。
Genome Biol. 2017 May 3;18(1):82. doi: 10.1186/s13059-017-1211-5.
5
RNA is essential for PRC2 chromatin occupancy and function in human pluripotent stem cells.RNA 对于 PRC2 染色质在人多能干细胞中的占据和功能是必需的。
Nat Genet. 2020 Sep;52(9):931-938. doi: 10.1038/s41588-020-0662-x. Epub 2020 Jul 6.
6
PRC2 specifies ectoderm lineages and maintains pluripotency in primed but not naïve ESCs.PRC2决定外胚层谱系,并在已分化而非原始态的胚胎干细胞中维持多能性。
Nat Commun. 2017 Sep 22;8(1):672. doi: 10.1038/s41467-017-00668-4.
7
EPOP Functionally Links Elongin and Polycomb in Pluripotent Stem Cells.EPOP 在多能干细胞中功能上连接 Elongin 和 Polycomb。
Mol Cell. 2016 Nov 17;64(4):645-658. doi: 10.1016/j.molcel.2016.10.018.
8
An H3K36 methylation-engaging Tudor motif of polycomb-like proteins mediates PRC2 complex targeting.多梳样蛋白的 H3K36 甲基化结合 Tudor 基序介导 PRC2 复合物的靶向。
Mol Cell. 2013 Feb 7;49(3):571-82. doi: 10.1016/j.molcel.2012.11.026. Epub 2012 Dec 27.
9
Loss of PRC2 subunits primes lineage choice during exit of pluripotency.PRC2 亚基的丧失在多能性退出过程中引发谱系选择。
Nat Commun. 2021 Nov 30;12(1):6985. doi: 10.1038/s41467-021-27314-4.
10
LncRNA HBL1 is required for genome-wide PRC2 occupancy and function in cardiogenesis from human pluripotent stem cells.长链非编码RNA HBL1是全基因组PRC2在人多能干细胞心脏发生过程中占据位点及发挥功能所必需的。
Development. 2021 Jul 1;148(13). doi: 10.1242/dev.199628. Epub 2021 Jun 28.

引用本文的文献

1
Dynamic Proteome Landscape During Preimplantation Human Embryo Development and Trophectoderm Stem Cell-Differentiation.人类植入前胚胎发育和滋养外胚层干细胞分化过程中的动态蛋白质组图谱
Proteomics. 2025 Aug;25(15):72-89. doi: 10.1002/pmic.70017. Epub 2025 Aug 1.
2
Establishment of human expanded potential stem cell lines via preimplantation embryo cultivation and somatic cell reprogramming.通过植入前胚胎培养和体细胞重编程建立人类扩展潜能干细胞系。
Nat Protoc. 2025 Apr 29. doi: 10.1038/s41596-025-01168-2.
3
α-Ketoglutarate promotes trophectoderm induction and maturation from naive human embryonic stem cells.

本文引用的文献

1
Reconstructing aspects of human embryogenesis with pluripotent stem cells.利用多能干细胞重建人类胚胎发生的各个方面。
Nat Commun. 2021 Sep 21;12(1):5550. doi: 10.1038/s41467-021-25853-4.
2
OCT4 cooperates with distinct ATP-dependent chromatin remodelers in naïve and primed pluripotent states in human.OCT4 在人类原始和初始多能状态下与不同的 ATP 依赖性染色质重塑酶合作。
Nat Commun. 2021 Aug 26;12(1):5123. doi: 10.1038/s41467-021-25107-3.
3
A single cell characterisation of human embryogenesis identifies pluripotency transitions and putative anterior hypoblast centre.
α-酮戊二酸促进原始人类胚胎干细胞向滋养外胚层的诱导和成熟。
Nat Cell Biol. 2025 May;27(5):749-761. doi: 10.1038/s41556-025-01658-1. Epub 2025 Apr 23.
4
Inhibition of PRC2 enables self-renewal of blastoid-competent naive pluripotent stem cells from chimpanzee.抑制PRC2可使黑猩猩具有胚泡形成能力的原始多能干细胞实现自我更新。
Cell Stem Cell. 2025 Apr 3;32(4):627-639.e8. doi: 10.1016/j.stem.2025.02.002. Epub 2025 Feb 26.
5
Transient chemical-mediated epigenetic modulation confers unrestricted lineage potential on human primed pluripotent stem cells.瞬时化学介导的表观遗传调控赋予人类始发态多能干细胞不受限制的谱系分化潜能。
Sci China Life Sci. 2025 Apr;68(4):1084-1101. doi: 10.1007/s11427-024-2660-3. Epub 2025 Jan 13.
6
Generation of Bona Fide Human Induced Trophoblast Stem Cells by Direct Reprogramming of Term Umbilical Cord Cells.通过对足月脐带细胞进行直接重编程产生真正的人诱导滋养层干细胞。
Int J Mol Sci. 2024 Dec 31;26(1):271. doi: 10.3390/ijms26010271.
7
H3K27 dimethylation dynamics reveal stepwise establishment of facultative heterochromatin in early mouse embryos.H3K27二甲基化动态揭示了小鼠早期胚胎中兼性异染色质的逐步建立。
Nat Cell Biol. 2025 Jan;27(1):28-38. doi: 10.1038/s41556-024-01553-1. Epub 2024 Oct 31.
8
Early human development and stem cell-based human embryo models.早期人类发育与基于干细胞的人类胚胎模型。
Cell Stem Cell. 2024 Oct 3;31(10):1398-1418. doi: 10.1016/j.stem.2024.09.002.
9
Deep learning-based approaches for multi-omics data integration and analysis.基于深度学习的多组学数据整合与分析方法。
BioData Min. 2024 Oct 2;17(1):38. doi: 10.1186/s13040-024-00391-z.
10
ZIC2 and ZIC3 promote SWI/SNF recruitment to safeguard progression towards human primed pluripotency.ZIC2 和 ZIC3 促进 SWI/SNF 募集以保障人类起始多能性的进展。
Nat Commun. 2024 Oct 2;15(1):8539. doi: 10.1038/s41467-024-52431-1.
人类胚胎发生的单细胞特征鉴定多能性转变和潜在的前下胚层中心。
Nat Commun. 2021 Jun 17;12(1):3679. doi: 10.1038/s41467-021-23758-w.
4
Matrix metalloproteinase-2 mediates ribosomal RNA transcription by cleaving nucleolar histones.基质金属蛋白酶-2 通过切割核仁组蛋白来介导核糖体 RNA 转录。
FEBS J. 2021 Dec;288(23):6736-6751. doi: 10.1111/febs.16061. Epub 2021 Jun 23.
5
Integrated pseudotime analysis of human pre-implantation embryo single-cell transcriptomes reveals the dynamics of lineage specification.人类着床前胚胎单细胞转录组的整合拟时分析揭示了谱系特化的动态。
Cell Stem Cell. 2021 Sep 2;28(9):1625-1640.e6. doi: 10.1016/j.stem.2021.04.027. Epub 2021 May 17.
6
Naive stem cell blastocyst model captures human embryo lineage segregation.原始干细胞囊胚模型捕捉人类胚胎谱系分离。
Cell Stem Cell. 2021 Jun 3;28(6):1016-1022.e4. doi: 10.1016/j.stem.2021.04.031. Epub 2021 May 5.
7
Principles of signaling pathway modulation for enhancing human naive pluripotency induction.信号通路调控增强人类原始多能性诱导的原则。
Cell Stem Cell. 2021 Sep 2;28(9):1549-1565.e12. doi: 10.1016/j.stem.2021.04.001. Epub 2021 Apr 28.
8
Human naive epiblast cells possess unrestricted lineage potential.人类原始内胚层细胞具有无限制的谱系潜能。
Cell Stem Cell. 2021 Jun 3;28(6):1040-1056.e6. doi: 10.1016/j.stem.2021.02.025. Epub 2021 Apr 7.
9
Capturing human trophoblast development with naive pluripotent stem cells in vitro.在体外利用原始多能干细胞捕获人类滋养层细胞的发育。
Cell Stem Cell. 2021 Jun 3;28(6):1023-1039.e13. doi: 10.1016/j.stem.2021.03.013. Epub 2021 Apr 7.
10
Widespread reorganisation of pluripotent factor binding and gene regulatory interactions between human pluripotent states.人类多能性状态之间多能因子结合和基因调控相互作用的广泛重组织。
Nat Commun. 2021 Apr 7;12(1):2098. doi: 10.1038/s41467-021-22201-4.