• 文献检索
  • 文档翻译
  • 深度研究
  • 学术资讯
  • Suppr Zotero 插件Zotero 插件
  • 邀请有礼
  • 套餐&价格
  • 历史记录
应用&插件
Suppr Zotero 插件Zotero 插件浏览器插件Mac 客户端Windows 客户端微信小程序
定价
高级版会员购买积分包购买API积分包
服务
文献检索文档翻译深度研究API 文档MCP 服务
关于我们
关于 Suppr公司介绍联系我们用户协议隐私条款
关注我们

Suppr 超能文献

核心技术专利:CN118964589B侵权必究
粤ICP备2023148730 号-1Suppr @ 2026

文献检索

告别复杂PubMed语法,用中文像聊天一样搜索,搜遍4000万医学文献。AI智能推荐,让科研检索更轻松。

立即免费搜索

文件翻译

保留排版,准确专业,支持PDF/Word/PPT等文件格式,支持 12+语言互译。

免费翻译文档

深度研究

AI帮你快速写综述,25分钟生成高质量综述,智能提取关键信息,辅助科研写作。

立即免费体验

膳食补充剂不能改善年轻雌性 C57BL/6 小鼠的骨形态或力学性能。

Dietary supplements do not improve bone morphology or mechanical properties in young female C57BL/6 mice.

机构信息

Department of Biomedical Engineering, Indiana University-Purdue University Indianapolis, SL 220B, 723 W. Michigan St., Indianapolis, IN, 46202, USA.

Department of Anatomy, Cell Biology, and Physiology, Indiana University School of Medicine, Indianapolis, IN, USA.

出版信息

Sci Rep. 2022 Jun 13;12(1):9804. doi: 10.1038/s41598-022-14068-2.

DOI:10.1038/s41598-022-14068-2
PMID:35697787
原文链接:https://pmc.ncbi.nlm.nih.gov/articles/PMC9192719/
Abstract

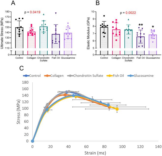
Bone is a hierarchical material formed by an organic extracellular matrix and mineral where each component and their physical relationship with each other contribute to fracture resistance. Bone quality can be affected by nutrition, and dietary supplements that are marketed to improve overall health may improve the fracture resistance of bone. To test this, 11 week old female C57BL/6 mice were fed either collagen, chondroitin sulfate, glucosamine sulfate, or fish oil 5 times a week for 8 weeks. Femurs, tibiae, and vertebrae were scanned with micro-computed tomography and then mechanically tested. Glucosamine and fish oil lowered elastic modulus, but did not alter the overall strength of the femur. There were no differences in bone mechanics of the tibiae or vertebrae. Overall, the data suggest that dietary supplements did little to improve bone quality in young, healthy mice. These supplements may be more effective in diseased or aged mice.

摘要

骨是一种由有机细胞外基质和矿物质组成的分级材料,其中每个成分及其与其他成分的物理关系都有助于提高抗骨折能力。骨质量可能受到营养的影响,而市场上销售的旨在改善整体健康的膳食补充剂可能会提高骨的抗骨折能力。为了验证这一点,将 11 周龄的雌性 C57BL/6 小鼠每周喂食 5 次胶原蛋白、硫酸软骨素、硫酸葡萄糖胺或鱼油,持续 8 周。使用微计算机断层扫描对股骨、胫骨和椎骨进行扫描,然后进行机械测试。葡萄糖胺和鱼油降低了弹性模量,但没有改变股骨的整体强度。胫骨或椎骨的骨力学没有差异。总的来说,数据表明膳食补充剂对年轻健康小鼠的骨质量几乎没有改善作用。这些补充剂在患病或年老的小鼠中可能更有效。

https://cdn.ncbi.nlm.nih.gov/pmc/blobs/11d5/9192719/8e9f47057d75/41598_2022_14068_Fig3_HTML.jpg
https://cdn.ncbi.nlm.nih.gov/pmc/blobs/11d5/9192719/0d2334940bfe/41598_2022_14068_Fig1_HTML.jpg
https://cdn.ncbi.nlm.nih.gov/pmc/blobs/11d5/9192719/a6dfac192e3e/41598_2022_14068_Fig2_HTML.jpg
https://cdn.ncbi.nlm.nih.gov/pmc/blobs/11d5/9192719/8e9f47057d75/41598_2022_14068_Fig3_HTML.jpg
https://cdn.ncbi.nlm.nih.gov/pmc/blobs/11d5/9192719/0d2334940bfe/41598_2022_14068_Fig1_HTML.jpg
https://cdn.ncbi.nlm.nih.gov/pmc/blobs/11d5/9192719/a6dfac192e3e/41598_2022_14068_Fig2_HTML.jpg
https://cdn.ncbi.nlm.nih.gov/pmc/blobs/11d5/9192719/8e9f47057d75/41598_2022_14068_Fig3_HTML.jpg

相似文献

1
Dietary supplements do not improve bone morphology or mechanical properties in young female C57BL/6 mice.膳食补充剂不能改善年轻雌性 C57BL/6 小鼠的骨形态或力学性能。
Sci Rep. 2022 Jun 13;12(1):9804. doi: 10.1038/s41598-022-14068-2.
2
Effects of osteoporosis and nutrition supplements on structures and nanomechanical properties of bone tissue.骨质疏松症及营养补充品对骨组织结构和纳米力学性能的影响。
J Mech Behav Biomed Mater. 2011 Oct;4(7):1412-20. doi: 10.1016/j.jmbbm.2011.05.011. Epub 2011 May 13.
3
The effect of docosahexaenoic acid on bone microstructure in young mice and bone fracture in neonates.二十二碳六烯酸对幼鼠骨骼微观结构及新生儿骨折的影响。
J Surg Res. 2014 Sep;191(1):148-55. doi: 10.1016/j.jss.2014.04.005. Epub 2014 Apr 12.
4
Correlations Between Bone Mechanical Properties and Bone Composition Parameters in Mouse Models of Dominant and Recessive Osteogenesis Imperfecta and the Response to Anti-TGF-β Treatment.显性和隐性成骨不全小鼠模型中骨力学性能与骨成分参数的相关性及对抗转化生长因子-β治疗的反应
J Bone Miner Res. 2017 Feb;32(2):347-359. doi: 10.1002/jbmr.2997. Epub 2016 Oct 20.
5
The age-related decrease in material properties of BALB/c mouse long bones involves alterations to the extracellular matrix.老龄 BALB/c 小鼠长骨材料特性的下降与细胞外基质的改变有关。
Bone. 2020 Jan;130:115126. doi: 10.1016/j.bone.2019.115126. Epub 2019 Oct 31.
6
Diet and gene interactions influence the skeletal response to polyunsaturated fatty acids.饮食与基因的相互作用会影响骨骼对多不饱和脂肪酸的反应。
Bone. 2014 Nov;68:100-7. doi: 10.1016/j.bone.2014.07.024. Epub 2014 Aug 1.
7
Differential effects between the loss of MMP-2 and MMP-9 on structural and tissue-level properties of bone.基质金属蛋白酶-2 和基质金属蛋白酶-9 的缺失对骨的结构和组织水平特性的影响差异。
J Bone Miner Res. 2011 Jun;26(6):1252-60. doi: 10.1002/jbmr.326.
8
Fracture healing in mice lacking Pten in osteoblasts: a micro-computed tomography image-based analysis of the mechanical properties of the femur.成骨细胞中缺乏Pten的小鼠的骨折愈合:基于显微计算机断层扫描图像的股骨力学性能分析
J Biomech. 2015 Jan 21;48(2):310-7. doi: 10.1016/j.jbiomech.2014.11.028. Epub 2014 Nov 28.
9
Gender specific LRP5 influences on trabecular bone structure and strength.LRP5对小梁骨结构和强度的性别特异性影响。
J Musculoskelet Neuronal Interact. 2007 Apr-Jun;7(2):166-73.
10
Disuse osteopenia induced by botulinum toxin is similar in skeletally mature young and aged female C57BL/6J mice.肉毒杆菌毒素诱导的废用性骨质减少在骨骼成熟的年轻和老年雌性C57BL/6J小鼠中相似。
J Bone Miner Metab. 2018 Mar;36(2):170-179. doi: 10.1007/s00774-017-0830-y. Epub 2017 Apr 1.

引用本文的文献

1
Compromised femoral and lumbovertebral bone in the Dp(16)1Yey Down syndrome mouse model.Dp(16)1Yey 唐氏综合征小鼠模型中受损的股骨和腰椎骨。
Bone. 2024 Apr;181:117046. doi: 10.1016/j.bone.2024.117046. Epub 2024 Feb 7.
2
Combined Thermoneutral Housing and Raloxifene Treatment Improves Trabecular Bone Microarchitecture and Strength in Growing Female Mice.联合热中性饲养和雷洛昔芬治疗可改善生长中雌性小鼠的小梁骨微结构和强度。
Calcif Tissue Int. 2023 Mar;112(3):359-362. doi: 10.1007/s00223-022-01038-z. Epub 2022 Nov 13.

本文引用的文献

1
Impact of Glucosamine Supplementation on Gut Health.补充氨基葡萄糖对肠道健康的影响。
Nutrients. 2021 Jun 24;13(7):2180. doi: 10.3390/nu13072180.
2
Biglycan and chondroitin sulfate play pivotal roles in bone toughness via retaining bound water in bone mineral matrix.核心蛋白聚糖和硫酸软骨素通过在骨矿物质基质中保留结合水在骨骼韧性中发挥关键作用。
Matrix Biol. 2020 Dec;94:95-109. doi: 10.1016/j.matbio.2020.09.002. Epub 2020 Sep 28.
3
Lipid-modifying effects of krill oil vs fish oil: a network meta-analysis.磷虾油与鱼油的调脂作用比较:网状荟萃分析。
Nutr Rev. 2020 Sep 1;78(9):699-708. doi: 10.1093/nutrit/nuz102.
4
Advanced Glycation End Products: Building on the Concept of the "Common Soil" in Metabolic Disease.糖基化终产物:在代谢性疾病的“共同土壤”概念上的拓展。
Endocrinology. 2020 Jan 1;161(1). doi: 10.1210/endocr/bqz006.
5
The effects of collagen peptides on muscle damage, inflammation and bone turnover following exercise: a randomized, controlled trial.胶原肽对运动后肌肉损伤、炎症和骨转换的影响:一项随机对照试验。
Amino Acids. 2019 Apr;51(4):691-704. doi: 10.1007/s00726-019-02706-5. Epub 2019 Feb 19.
6
Dietary Natural -Acetyl-d-Glucosamine Prevents Bone Loss in Ovariectomized Rat Model of Postmenopausal Osteoporosis.膳食天然-N-乙酰-D-氨基葡萄糖可预防去卵巢大鼠绝经后骨质疏松症模型的骨丢失。
Molecules. 2018 Sep 9;23(9):2302. doi: 10.3390/molecules23092302.
7
Oral Bioavailability and Pharmacokinetics of Nonanimal Chondroitin Sulfate and Its Constituents in Healthy Male Volunteers.健康男性志愿者口服非动物硫酸软骨素及其成分的生物利用度和药代动力学。
Clin Pharmacol Drug Dev. 2019 Apr;8(3):336-345. doi: 10.1002/cpdd.587. Epub 2018 Jul 24.
8
Effect of glucosamine and chondroitin sulfate in symptomatic knee osteoarthritis: a systematic review and meta-analysis of randomized placebo-controlled trials.氨基葡萄糖和硫酸软骨素治疗膝关节骨关节炎症状的疗效:系统评价和随机安慰剂对照试验的荟萃分析。
Rheumatol Int. 2018 Aug;38(8):1413-1428. doi: 10.1007/s00296-018-4077-2. Epub 2018 Jun 11.
9
Omega-3 and omega-6 polyunsaturated fatty acids: Dietary sources, metabolism, and significance - A review.ω-3 和 ω-6 多不饱和脂肪酸:膳食来源、代谢和意义——综述。
Life Sci. 2018 Jun 15;203:255-267. doi: 10.1016/j.lfs.2018.04.049. Epub 2018 Apr 30.
10
Specific Collagen Peptides Improve Bone Mineral Density and Bone Markers in Postmenopausal Women-A Randomized Controlled Study.特定胶原肽可改善绝经后妇女的骨密度和骨标志物:一项随机对照研究。
Nutrients. 2018 Jan 16;10(1):97. doi: 10.3390/nu10010097.