• 文献检索
  • 文档翻译
  • 深度研究
  • 学术资讯
  • Suppr Zotero 插件Zotero 插件
  • 邀请有礼
  • 套餐&价格
  • 历史记录
应用&插件
Suppr Zotero 插件Zotero 插件浏览器插件Mac 客户端Windows 客户端微信小程序
定价
高级版会员购买积分包购买API积分包
服务
文献检索文档翻译深度研究API 文档MCP 服务
关于我们
关于 Suppr公司介绍联系我们用户协议隐私条款
关注我们

Suppr 超能文献

核心技术专利:CN118964589B侵权必究
粤ICP备2023148730 号-1Suppr @ 2026

文献检索

告别复杂PubMed语法,用中文像聊天一样搜索,搜遍4000万医学文献。AI智能推荐,让科研检索更轻松。

立即免费搜索

文件翻译

保留排版,准确专业,支持PDF/Word/PPT等文件格式,支持 12+语言互译。

免费翻译文档

深度研究

AI帮你快速写综述,25分钟生成高质量综述,智能提取关键信息,辅助科研写作。

立即免费体验

Praja1 RING 指泛素连接酶是一种常见的神经退行性疾病相关蛋白聚集的抑制剂。

Praja1 RING-finger E3 ubiquitin ligase is a common suppressor of neurodegenerative disease-associated protein aggregation.

机构信息

Department of Medical Technology (Neuropathology), Faculty of Health Sciences, Kyorin University, Tokyo, Japan.

Division of Pathological Neuroscience, Department of Pathology, Tokyo Women's Medical University, Tokyo, Japan.

出版信息

Neuropathology. 2022 Dec;42(6):488-504. doi: 10.1111/neup.12840. Epub 2022 Jun 14.

DOI:10.1111/neup.12840
PMID:35701899
原文链接:https://pmc.ncbi.nlm.nih.gov/articles/PMC10084124/
Abstract

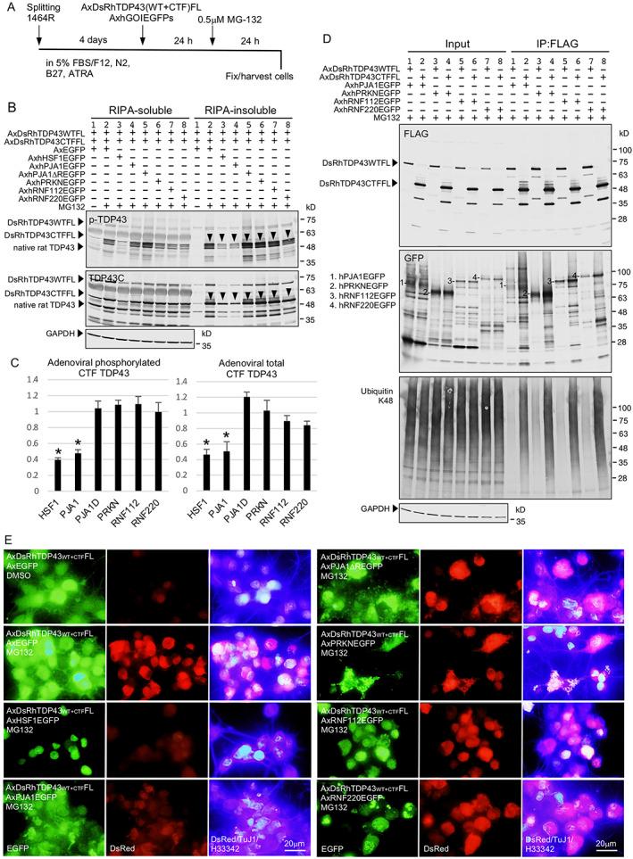
The formation of misfolded protein aggregates is one of the pathological hallmarks of neurodegenerative diseases. We have previously demonstrated the cytoplasmic aggregate formation of adenovirally expressed transactivation response DNA-binding protein of 43 kDa (TDP-43), the main constituent of neuronal cytoplasmic aggregates in cases of amyotrophic lateral sclerosis (ALS) and frontotemporal lobar degeneration (FTLD), in cultured neuronal cells under the condition of proteasome inhibition. The TDP-43 aggregate formation was markedly suppressed by co-infection of adenoviruses expressing heat shock transcription factor 1 (HSF1), a master regulator of heat shock response, and Praja1 RING-finger E3 ubiquitin ligase (PJA1) located downstream of the HSF1 pathway. In the present study, we examined other reportedly known E3 ubiquitin ligases for TDP-43, i.e. Parkin, RNF112 and RNF220, but failed to find their suppressive effects on neuronal cytoplasmic TDP-43 aggregate formation, although they all bind to TDP-43 as verified by co-immunoprecipitation. In contrast, PJA1 also binds to adenovirally expressed wild-type and mutated fused in sarcoma, superoxide dismutase 1, α-synuclein and ataxin-3, and huntingtin polyglutamine proteins in neuronal cultures and suppressed the aggregate formation of these proteins. These results suggest that PJA1 is a common sensing factor for aggregate-prone proteins to counteract their aggregation propensity, and could be a potential therapeutic target for neurodegenerative diseases that include ALS, FTLD, Parkinson's disease and polyglutamine diseases.

摘要

错误折叠蛋白聚集体的形成是神经退行性疾病的病理学标志之一。我们之前已经证明,在蛋白酶体抑制的条件下,腺病毒表达的转激活反应 DNA 结合蛋白 43kDa(TDP-43)在培养的神经元细胞中形成细胞质聚集体,TDP-43 是肌萎缩侧索硬化症(ALS)和额颞叶变性(FTLD)病例中神经元细胞质聚集体的主要成分。共感染表达热休克转录因子 1(HSF1)的腺病毒和 Praja1 RING 指 E3 泛素连接酶(PJA1),可显著抑制 TDP-43 聚集体的形成,HSF1 是热休克反应的主要调节剂,而 PJA1 位于 HSF1 途径的下游。在本研究中,我们研究了其他据报道的已知的 TDP-43 的 E3 泛素连接酶,即 Parkin、RNF112 和 RNF220,但未能发现它们对神经元细胞质 TDP-43 聚集体形成的抑制作用,尽管它们都如通过共免疫沉淀所验证的那样与 TDP-43 结合。相比之下,PJA1 还与腺病毒表达的野生型和突变型融合肉瘤、超氧化物歧化酶 1、α-突触核蛋白和共济失调-3 和亨廷顿聚谷氨酰胺蛋白在神经元培养物中结合,并抑制这些蛋白的聚集体形成。这些结果表明,PJA1 是一种易于聚集的蛋白质的共同感应因子,可对抗其聚集倾向,并且可能是包括 ALS、FTLD、帕金森病和多聚谷氨酰胺病在内的神经退行性疾病的潜在治疗靶标。

https://cdn.ncbi.nlm.nih.gov/pmc/blobs/d5d0/10084124/71efcca04544/NEUP-42-488-g006.jpg
https://cdn.ncbi.nlm.nih.gov/pmc/blobs/d5d0/10084124/80de9968b740/NEUP-42-488-g003.jpg
https://cdn.ncbi.nlm.nih.gov/pmc/blobs/d5d0/10084124/7394385030b3/NEUP-42-488-g002.jpg
https://cdn.ncbi.nlm.nih.gov/pmc/blobs/d5d0/10084124/5d8aced9b815/NEUP-42-488-g001.jpg
https://cdn.ncbi.nlm.nih.gov/pmc/blobs/d5d0/10084124/1332eabc87b9/NEUP-42-488-g005.jpg
https://cdn.ncbi.nlm.nih.gov/pmc/blobs/d5d0/10084124/62a302c1056c/NEUP-42-488-g004.jpg
https://cdn.ncbi.nlm.nih.gov/pmc/blobs/d5d0/10084124/71efcca04544/NEUP-42-488-g006.jpg
https://cdn.ncbi.nlm.nih.gov/pmc/blobs/d5d0/10084124/80de9968b740/NEUP-42-488-g003.jpg
https://cdn.ncbi.nlm.nih.gov/pmc/blobs/d5d0/10084124/7394385030b3/NEUP-42-488-g002.jpg
https://cdn.ncbi.nlm.nih.gov/pmc/blobs/d5d0/10084124/5d8aced9b815/NEUP-42-488-g001.jpg
https://cdn.ncbi.nlm.nih.gov/pmc/blobs/d5d0/10084124/1332eabc87b9/NEUP-42-488-g005.jpg
https://cdn.ncbi.nlm.nih.gov/pmc/blobs/d5d0/10084124/62a302c1056c/NEUP-42-488-g004.jpg
https://cdn.ncbi.nlm.nih.gov/pmc/blobs/d5d0/10084124/71efcca04544/NEUP-42-488-g006.jpg

相似文献

1
Praja1 RING-finger E3 ubiquitin ligase is a common suppressor of neurodegenerative disease-associated protein aggregation.Praja1 RING 指泛素连接酶是一种常见的神经退行性疾病相关蛋白聚集的抑制剂。
Neuropathology. 2022 Dec;42(6):488-504. doi: 10.1111/neup.12840. Epub 2022 Jun 14.
2
Praja1 RING-finger E3 ubiquitin ligase suppresses neuronal cytoplasmic TDP-43 aggregate formation.Praja1 环指 E3 泛素连接酶抑制神经元细胞质 TDP-43 聚集物的形成。
Neuropathology. 2020 Dec;40(6):570-586. doi: 10.1111/neup.12694. Epub 2020 Jul 19.
3
Znf179 E3 ligase-mediated TDP-43 polyubiquitination is involved in TDP-43- ubiquitinated inclusions (UBI) (+)-related neurodegenerative pathology.Znf179 E3 连接酶介导的 TDP-43 多聚泛素化参与 TDP-43-泛素化包含物 (UBI)(+)相关神经退行性病理。
J Biomed Sci. 2018 Nov 8;25(1):76. doi: 10.1186/s12929-018-0479-4.
4
Praja1 ubiquitin ligase facilitates degradation of polyglutamine proteins and suppresses polyglutamine-mediated toxicity.Praja1 泛素连接酶促进多聚谷氨酰胺蛋白的降解,并抑制多聚谷氨酰胺介导的毒性。
Mol Biol Cell. 2021 Aug 15;32(17):1579-1593. doi: 10.1091/mbc.E20-11-0747. Epub 2021 Jun 23.
5
The heat shock response plays an important role in TDP-43 clearance: evidence for dysfunction in amyotrophic lateral sclerosis.热休克反应在TDP-43清除中起重要作用:肌萎缩侧索硬化症功能障碍的证据。
Brain. 2016 May;139(Pt 5):1417-32. doi: 10.1093/brain/aww028. Epub 2016 Mar 1.
6
Overexpression of heat shock factor 1 maintains TAR DNA binding protein 43 solubility via induction of inducible heat shock protein 70 in cultured cells.热休克因子1的过表达通过诱导培养细胞中诱导型热休克蛋白70来维持TAR DNA结合蛋白43的溶解性。
J Neurosci Res. 2016 Jul;94(7):671-82. doi: 10.1002/jnr.23725. Epub 2016 Mar 20.
7
Loss of TDP-43 mediates severe neurotoxicity by suppressing PJA1 gene transcription in the monkey brain.TDP-43 的缺失通过抑制猴脑中 PJA1 基因转录而介导严重的神经毒性。
Cell Mol Life Sci. 2024 Jan 9;81(1):16. doi: 10.1007/s00018-023-05066-2.
8
Phosphorylated and cleaved TDP-43 in ALS, FTLD and other neurodegenerative disorders and in cellular models of TDP-43 proteinopathy.TDP-43 在肌萎缩侧索硬化症、额颞叶痴呆和其他神经退行性疾病以及 TDP-43 蛋白病的细胞模型中的磷酸化和切割。
Neuropathology. 2010 Apr;30(2):170-81. doi: 10.1111/j.1440-1789.2009.01089.x. Epub 2010 Jan 19.
9
TDP-43 aggregation in neurodegeneration: are stress granules the key?TDP-43 聚集与神经退行性疾病:应激颗粒是关键吗?
Brain Res. 2012 Jun 26;1462:16-25. doi: 10.1016/j.brainres.2012.02.032. Epub 2012 Feb 22.
10
Possible concurrence of TDP-43, tau and other proteins in amyotrophic lateral sclerosis/frontotemporal lobar degeneration.肌萎缩侧索硬化症/额颞叶痴呆中TDP-43、tau蛋白及其他蛋白可能同时存在的情况。
Neuropathology. 2018 Feb;38(1):72-81. doi: 10.1111/neup.12428. Epub 2017 Sep 27.

引用本文的文献

1
A Comprehensive Study of Circulating Blood Linear RNA nominates and as novel causal genes and early-stage biomarkers for Parkinson's Disease.一项关于循环血液线性RNA的综合研究将[具体基因1]和[具体基因2]确定为帕金森病的新型致病基因和早期生物标志物。
medRxiv. 2025 Jun 20:2025.06.20.25329948. doi: 10.1101/2025.06.20.25329948.
2
Structural and functional characterization of the brain-specific dynamin superfamily member RNF112.脑特异性发动蛋白超家族成员RNF112的结构与功能特性
Proc Natl Acad Sci U S A. 2025 Apr 15;122(15):e2419449122. doi: 10.1073/pnas.2419449122. Epub 2025 Apr 8.
3
Functional constraints of wtf killer meiotic drivers.

本文引用的文献

1
Disease-linked TDP-43 hyperphosphorylation suppresses TDP-43 condensation and aggregation.与疾病相关的TDP-43过度磷酸化抑制TDP-43凝聚和聚集。
EMBO J. 2022 Apr 19;41(8):e108443. doi: 10.15252/embj.2021108443. Epub 2022 Feb 3.
2
TDP-43 pathology: From noxious assembly to therapeutic removal.TDP-43病理学:从有害聚集体到治疗性清除
Prog Neurobiol. 2022 Apr;211:102229. doi: 10.1016/j.pneurobio.2022.102229. Epub 2022 Jan 29.
3
Post-Translational Modifications Modulate Proteinopathies of TDP-43, FUS and hnRNP-A/B in Amyotrophic Lateral Sclerosis.
Wtf 杀手减数分裂驱动因子的功能限制
PLoS Genet. 2025 Feb 18;21(2):e1011534. doi: 10.1371/journal.pgen.1011534. eCollection 2025 Feb.
4
Functional constraints of killer meiotic drivers.杀伤性减数分裂驱动因子的功能限制
bioRxiv. 2025 Jan 9:2024.08.27.609905. doi: 10.1101/2024.08.27.609905.
5
Friend or foe? Reciprocal regulation between E3 ubiquitin ligases and deubiquitinases.朋友还是敌人?E3 泛素连接酶和去泛素化酶之间的相互调节。
Biochem Soc Trans. 2024 Feb 28;52(1):241-267. doi: 10.1042/BST20230454.
6
Loss of TDP-43 mediates severe neurotoxicity by suppressing PJA1 gene transcription in the monkey brain.TDP-43 的缺失通过抑制猴脑中 PJA1 基因转录而介导严重的神经毒性。
Cell Mol Life Sci. 2024 Jan 9;81(1):16. doi: 10.1007/s00018-023-05066-2.
7
The pathogenic mechanism of TAR DNA-binding protein 43 (TDP-43) in amyotrophic lateral sclerosis.肌萎缩侧索硬化症中TAR DNA结合蛋白43(TDP - 43)的致病机制
Neural Regen Res. 2024 Apr;19(4):800-806. doi: 10.4103/1673-5374.382233.
8
Ubiquitin-modifying enzymes in Huntington's disease.亨廷顿病中的泛素修饰酶
Front Mol Biosci. 2023 Feb 8;10:1107323. doi: 10.3389/fmolb.2023.1107323. eCollection 2023.
翻译后修饰调节肌萎缩侧索硬化中TDP - 43、FUS和hnRNP - A/B的蛋白病
Front Mol Biosci. 2021 Jul 5;8:693325. doi: 10.3389/fmolb.2021.693325. eCollection 2021.
4
Praja1 ubiquitin ligase facilitates degradation of polyglutamine proteins and suppresses polyglutamine-mediated toxicity.Praja1 泛素连接酶促进多聚谷氨酰胺蛋白的降解,并抑制多聚谷氨酰胺介导的毒性。
Mol Biol Cell. 2021 Aug 15;32(17):1579-1593. doi: 10.1091/mbc.E20-11-0747. Epub 2021 Jun 23.
5
Regulation of TDP-43 phosphorylation in aging and disease.TDP-43 磷酸化在衰老和疾病中的调控。
Geroscience. 2021 Aug;43(4):1605-1614. doi: 10.1007/s11357-021-00383-5. Epub 2021 May 25.
6
FUS and TDP-43 Phases in Health and Disease.FUS 和 TDP-43 在健康与疾病中的相态。
Trends Biochem Sci. 2021 Jul;46(7):550-563. doi: 10.1016/j.tibs.2020.12.005. Epub 2021 Jan 11.
7
Ubiquitin signalling in neurodegeneration: mechanisms and therapeutic opportunities.泛素信号在神经退行性疾病中的作用:机制与治疗机遇。
Cell Death Differ. 2021 Feb;28(2):570-590. doi: 10.1038/s41418-020-00706-7. Epub 2021 Jan 7.
8
Haploinsufficiency of the TDP43 ubiquitin E3 ligase RNF220 leads to ALS-like motor neuron defects in the mouse.TDP43 泛素 E3 连接酶 RNF220 的单倍不足导致小鼠类似 ALS 的运动神经元缺陷。
J Mol Cell Biol. 2021 Aug 18;13(5):374-382. doi: 10.1093/jmcb/mjaa072.
9
Pathogenic Huntingtin Repeat Expansions in Patients with Frontotemporal Dementia and Amyotrophic Lateral Sclerosis.携带突变亨廷顿蛋白重复序列的额颞叶痴呆和肌萎缩性侧索硬化症患者。
Neuron. 2021 Feb 3;109(3):448-460.e4. doi: 10.1016/j.neuron.2020.11.005. Epub 2020 Nov 26.
10
CHIP as a therapeutic target for neurological diseases.作为神经疾病治疗靶点的 CHIP。
Cell Death Dis. 2020 Sep 9;11(9):727. doi: 10.1038/s41419-020-02953-5.