Suppr超能文献

水稻胞质铜锌超氧化物歧化酶重复基因的分子与生化分析及植物中的分析

Molecular and Biochemical Analysis of Duplicated Cytosolic CuZn Superoxide Dismutases of Rice and Analysis in Plants.

作者信息

Sanyal Ravi Prakash, Prashar Vishal, Jawali Narendra, Sunkar Ramanjulu, Misra Hari Sharan, Saini Ajay

机构信息

Molecular Biology Division, Bhabha Atomic Research Centre, Mumbai, India.

Homi Bhabha National Institute, Mumbai, India.

出版信息

Front Plant Sci. 2022 May 30;13:864330. doi: 10.3389/fpls.2022.864330. eCollection 2022.

Abstract

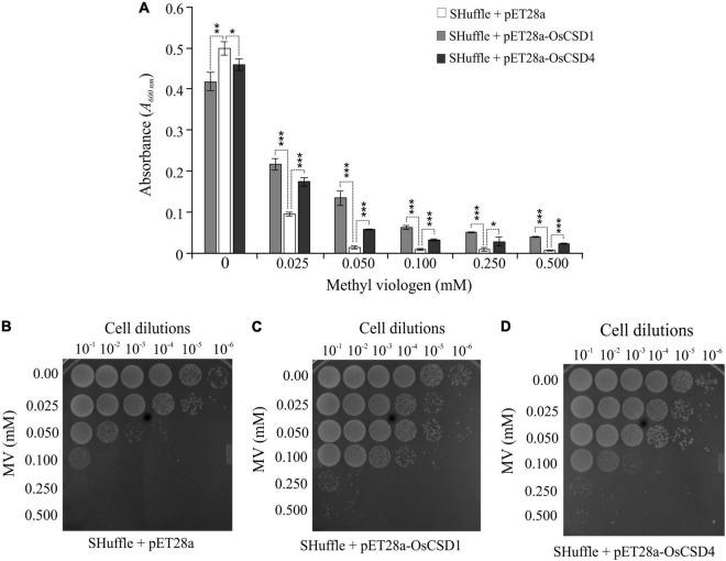
Superoxide dismutases (SODs, EC 1.15.1.1) are ubiquitous antioxidant metalloenzymes important for oxidative stress tolerance and cellular redox environment. Multiple factors have contributed toward the origin and diversity of SOD isoforms among different organisms. In plants, the genome duplication events, responsible for the generation of multiple gene copies/gene families, have also contributed toward the SOD diversity. However, the importance of such molecular events on the characteristics of SODs has not been studied well. This study investigated the effects of divergence on important characteristics of two block-duplicated rice cytosolic CuZn SODs (, ), along with assessment of similar events in other plants. The analysis revealed heterogeneity in gene length, regulatory regions, untranslated regions (UTRs), and coding regions of two . An inconsistency in the database-predicted gene structure was also identified and validated experimentally. Transcript analysis showed differences in the basal levels and stress responsiveness of and , and indicated the presence of two transcription start sites in the . At the amino acid level, the two OsCSDs showed differences at 18 sites; however, both exist as a homodimer, displaying typical CuZn SOD characteristics, and enhancing the oxidative stress tolerance of cells. However, OsCSD4 showed higher specific activity as well as stability. The comparison of the two OsCSDs with reported thermostable CSDs from other plants identified regions likely to be associated with stability, while the homology modeling and superposition highlighted structural differences. The two OsCSDs displayed heteromeric interaction capability and forms an enzymatically active heterodimer (OsCSD1:OsCSD4) on co-expression, which may have significance as both are cytosolic. analysis of 74 plant genomes revealed the prevalence of block duplications for multiple copies (mostly cytosolic). The divergence and clustering analysis of CSDs suggested the possibility of an ancestral duplication event in monocots. Conserved SOD features indicating retention of SOD function among CSD duplicates were evident in few monocots and dicots. In most other species, the CSD copies lacked critical features and may not harbor SOD function; however, other feature-associated functions or novel functions might be present. These aspects of divergent copies encoding co-localized CSDs may have implications in plant SOD functions in the cytosol and other organelles.

摘要

超氧化物歧化酶(SODs,EC 1.15.1.1)是普遍存在的抗氧化金属酶,对于氧化应激耐受性和细胞氧化还原环境至关重要。多种因素促成了不同生物体中SOD同工型的起源和多样性。在植物中,负责产生多个基因拷贝/基因家族的基因组复制事件也促成了SOD的多样性。然而,此类分子事件对SOD特性的重要性尚未得到充分研究。本研究调查了水稻两个区段重复的胞质铜锌SOD(,)分化对其重要特性的影响,并评估了其他植物中的类似事件。分析揭示了两个基因在基因长度、调控区、非翻译区(UTR)和编码区的异质性。还鉴定并通过实验验证了数据库预测的基因结构中的不一致性。转录本分析显示和的基础水平和应激反应性存在差异,并表明中存在两个转录起始位点。在氨基酸水平上,两个水稻胞质铜锌SOD在18个位点存在差异;然而,两者均以同二聚体形式存在,表现出典型的铜锌SOD特性,并增强了细胞的氧化应激耐受性。然而,水稻胞质铜锌SOD4表现出更高的比活性和稳定性。将两个水稻胞质铜锌SOD与其他植物中报道的耐热性胞质铜锌SOD进行比较,确定了可能与稳定性相关的区域,而同源建模和叠加突出了结构差异。两个水稻胞质铜锌SOD显示出异源相互作用能力,共表达时形成具有酶活性的异二聚体(水稻胞质铜锌SOD1:水稻胞质铜锌SOD4),由于两者均为胞质的,这可能具有重要意义。对74个植物基因组的分析揭示了多个拷贝(大多为胞质的)区段重复的普遍性。胞质铜锌SOD的分化和聚类分析表明单子叶植物中可能存在祖先复制事件。在少数单子叶植物和双子叶植物中,保守的SOD特征表明胞质铜锌SOD重复序列中保留了SOD功能。在大多数其他物种中,胞质铜锌SOD拷贝缺乏关键特征,可能不具有SOD功能;然而,可能存在其他与特征相关的功能或新功能。编码共定位胞质铜锌SOD的分化拷贝的这些方面可能对植物胞质和其他细胞器中的SOD功能有影响。

https://cdn.ncbi.nlm.nih.gov/pmc/blobs/a666/9191229/c8a06319097b/fpls-13-864330-g001.jpg

文献检索

告别复杂PubMed语法,用中文像聊天一样搜索,搜遍4000万医学文献。AI智能推荐,让科研检索更轻松。

立即免费搜索

文件翻译

保留排版,准确专业,支持PDF/Word/PPT等文件格式,支持 12+语言互译。

免费翻译文档

深度研究

AI帮你快速写综述,25分钟生成高质量综述,智能提取关键信息,辅助科研写作。

立即免费体验