Suppr超能文献

运用综合生物信息学分析鉴定椎间盘退变中的核心基因并筛选潜在靶点

Identification of Core Genes and Screening of Potential Targets in Intervertebral Disc Degeneration Using Integrated Bioinformatics Analysis.

作者信息

Li Jianjun, Yu Cheng, Ni Songjia, Duan Yang

机构信息

Department of Spine Surgery, Zhujiang Hospital, Southern Medical University, Guangzhou, China.

Department of Orthopaedic Trauma, Zhujiang Hospital, Southern Medical University, Guangzhou, China.

出版信息

Front Genet. 2022 May 30;13:864100. doi: 10.3389/fgene.2022.864100. eCollection 2022.

Abstract

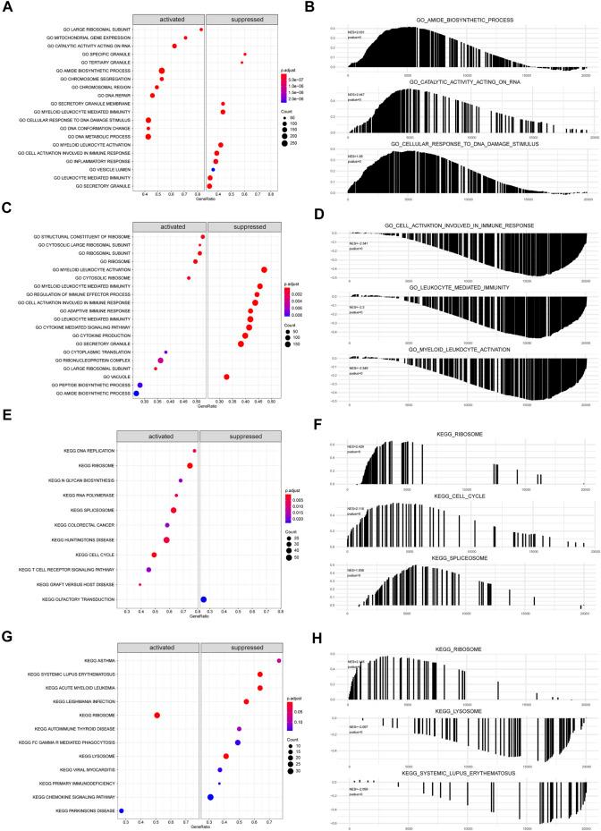
Intervertebral disc degeneration (IDD), characterized by diverse pathological changes, causes low back pain (LBP). However, prophylactic and delaying treatments for IDD are limited. The aim of our study was to investigate the gene network and biomarkers of IDD and suggest potential therapeutic targets. Differentially expressed genes (DEGs) associated with IDD were identified by analyzing the mRNA, miRNA, and lncRNA expression profiles of IDD cases from the Gene Expression Omnibus (GEO). The protein-protein interaction (PPI) network, Gene Ontology (GO) enrichment, Kyoto Encyclopedia of Genes and Genomes (KEGG) analysis as well as miRNA-lncRNA-mRNA networks were conducted. Moreover, we obtained 71 hub genes and performed a comprehensive analysis including GO, KEGG, gene set enrichment analysis (GSEA), gene set variation analysis (GSVA), Disease Ontology (DO), methylation analysis, receiver operating characteristic (ROC) curve analysis, immune infiltration analysis, and potential drug identification. We finally used qRT-PCR to verify 13 significant DEGs in normal and degenerative nucleus pulposus cells (NPCs). We identified 305 DEGs closely related to IDD. The GO and KEGG analyses indicated that changes in IDD are significantly associated with enrichment of the inflammatory and immune response. GSEA analysis suggested that cell activation involved in the inflammatory immune response amide biosynthetic process was the key for the development of IDD. The GSVA suggested that DNA repair, oxidative phosphorylation, peroxisome, IL-6-JAK-STAT3 signaling, and apoptosis were crucial in the development of IDD. Among the 71 hub genes, the methylation levels of 11 genes were increased in IDD. A total of twenty genes showed a high functional similarity and diagnostic value in IDD. The result of the immune cell infiltration analysis indicated that seven genes were closely related to active natural killer cells. The most relevant targeted hub genes for potential drug or molecular compounds were MET and PIK3CD. Also, qRT-PCR results showed that ARHGAP27, C15orf39, DEPDC1, DHRSX, MGAM, SLC11A1, SMC4, and LINC00887 were significantly downregulated in degenerative NPCs; H19, LINC00685, mir-185-5p, and mir-4306 were upregulated in degenerative NPCs; and the expression level of mir-663a did not change significantly in normal and degenerative NPCs. Our findings may provide new insights into the functional characteristics and mechanism of IDD and aid the development of IDD therapeutics.

摘要

椎间盘退变(IDD)具有多种病理变化,可导致腰痛(LBP)。然而,针对IDD的预防性和延缓性治疗方法有限。我们研究的目的是探究IDD的基因网络和生物标志物,并提出潜在的治疗靶点。通过分析基因表达综合数据库(GEO)中IDD病例的mRNA、miRNA和lncRNA表达谱,确定了与IDD相关的差异表达基因(DEG)。构建了蛋白质-蛋白质相互作用(PPI)网络、基因本体(GO)富集分析、京都基因与基因组百科全书(KEGG)分析以及miRNA-lncRNA-mRNA网络。此外,我们获得了71个枢纽基因,并进行了全面分析,包括GO、KEGG、基因集富集分析(GSEA)、基因集变异分析(GSVA)、疾病本体(DO)、甲基化分析、受试者工作特征(ROC)曲线分析、免疫浸润分析以及潜在药物鉴定。最后,我们使用qRT-PCR验证了正常和退变髓核细胞(NPC)中13个显著的DEG。我们鉴定出305个与IDD密切相关的DEG。GO和KEGG分析表明,IDD的变化与炎症和免疫反应的富集显著相关。GSEA分析表明,参与炎症免疫反应酰胺生物合成过程的细胞活化是IDD发展的关键。GSVA表明,DNA修复、氧化磷酸化、过氧化物酶体、IL-6-JAK-STAT3信号通路和细胞凋亡在IDD发展中至关重要。在71个枢纽基因中,11个基因在IDD中的甲基化水平升高。共有20个基因在IDD中表现出高度的功能相似性和诊断价值。免疫细胞浸润分析结果表明,7个基因与活性自然杀伤细胞密切相关。潜在药物或分子化合物最相关的靶向枢纽基因是MET和PIK3CD。此外,qRT-PCR结果显示,ARHGAP27、C15orf39、DEPDC1、DHRSX、MGAM、SLC11A1、SMC4和LINC00887在退变NPC中显著下调;H19、LINC00685、mir-185-5p和mir-4306在退变NPC中上调;mir-663a在正常和退变NPC中的表达水平无显著变化。我们的研究结果可能为IDD的功能特征和机制提供新的见解,并有助于IDD治疗方法的开发。

https://cdn.ncbi.nlm.nih.gov/pmc/blobs/712e/9196128/8143ed1ca510/fgene-13-864100-g001.jpg

文献检索

告别复杂PubMed语法,用中文像聊天一样搜索,搜遍4000万医学文献。AI智能推荐,让科研检索更轻松。

立即免费搜索

文件翻译

保留排版,准确专业,支持PDF/Word/PPT等文件格式,支持 12+语言互译。

免费翻译文档

深度研究

AI帮你快速写综述,25分钟生成高质量综述,智能提取关键信息,辅助科研写作。

立即免费体验