Zhang Mengmeng, Wang Lu, Liu Jinyao, Pang Yan
Shanghai Key Laboratory for Nucleic Acid Chemistry and Nanomedicine, Institute of Molecular Medicine, State Key Laboratory of Oncogenes and Related Genes, Shanghai Cancer Institute, Renji Hospital, School of Medicine, Shanghai Jiao Tong University, Shanghai 200127, China.
Shanghai Key Laboratory of Orbital Diseases and Ocular Oncology, Department of Ophthalmology, Shanghai Ninth People's Hospital, School of Medicine, Shanghai Jiao Tong University, Shanghai 200011, China.
iScience. 2022 May 30;25(6):104490. doi: 10.1016/j.isci.2022.104490. eCollection 2022 Jun 17.
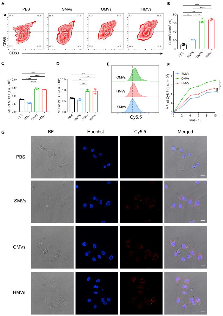
Emerging threats of rapid spread highly lethal infectious diseases highlight the urgent need of vaccine development. Here, we describe the preparation of envelope virus-mimetic nanovaccines by hybridizing bioengineered cell membranes with bacterial vesicles. Membranes acquired from bioengineered cells overexpressing viral antigens are fused with bacterial outer membrane vesicles to develop hybrid nanovesicles. Because of the presence of intact viral antigenic proteins with natural conformation bound to lipid bilayer and pathogen-associated molecular patterns, hybrid nanovesicles can strikingly promote antigen uptake, processing and presentation by dendritic cells. Immunization with envelope virus-mimetic nanovaccines shows significantly enhanced maturation and activation of dendritic cells, which elicit robust humoral and cellular immune responses in mice. By virtue of their artificial characteristic and absence of loaded adjuvants, these biomimetic nanovaccines exhibit favorable biosafety. Our work demonstrates the effectiveness of envelope virus-mimetic nanovaccines to boost antigen-specific immunity and proposes a simple yet versatile platform to prepare antiviral vaccines.
快速传播的高致死性传染病带来的新威胁凸显了疫苗开发的迫切需求。在此,我们描述了通过将生物工程细胞膜与细菌囊泡杂交来制备包膜病毒模拟纳米疫苗的方法。从过表达病毒抗原的生物工程细胞获得的膜与细菌外膜囊泡融合,以开发杂交纳米囊泡。由于完整的具有天然构象的病毒抗原蛋白与脂质双层结合以及病原体相关分子模式的存在,杂交纳米囊泡可显著促进树突状细胞对抗原的摄取、加工和呈递。用包膜病毒模拟纳米疫苗免疫可显著增强树突状细胞的成熟和活化,从而在小鼠中引发强烈的体液和细胞免疫反应。由于其人工特性且不含负载佐剂,这些仿生纳米疫苗具有良好的生物安全性。我们的工作证明了包膜病毒模拟纳米疫苗在增强抗原特异性免疫方面的有效性,并提出了一个简单而通用的制备抗病毒疫苗的平台。