• 文献检索
  • 文档翻译
  • 深度研究
  • 学术资讯
  • Suppr Zotero 插件Zotero 插件
  • 邀请有礼
  • 套餐&价格
  • 历史记录
应用&插件
Suppr Zotero 插件Zotero 插件浏览器插件Mac 客户端Windows 客户端微信小程序
定价
高级版会员购买积分包购买API积分包
服务
文献检索文档翻译深度研究API 文档MCP 服务
关于我们
关于 Suppr公司介绍联系我们用户协议隐私条款
关注我们

Suppr 超能文献

核心技术专利:CN118964589B侵权必究
粤ICP备2023148730 号-1Suppr @ 2026

文献检索

告别复杂PubMed语法,用中文像聊天一样搜索,搜遍4000万医学文献。AI智能推荐,让科研检索更轻松。

立即免费搜索

文件翻译

保留排版,准确专业,支持PDF/Word/PPT等文件格式,支持 12+语言互译。

免费翻译文档

深度研究

AI帮你快速写综述,25分钟生成高质量综述,智能提取关键信息,辅助科研写作。

立即免费体验

LIMK1:结直肠癌中一个有前景的预后和免疫浸润指标。

LIMK1: A promising prognostic and immune infiltration indicator in colorectal cancer.

作者信息

Liu Xin, Song Qiang, Wang Daohan, Liu Yubiao, Zhang Zhixiang, Fu Weihua

机构信息

Department of General Surgery, Tianjin Medical University General Hospital, Tianjin 300052, P.R. China.

Department of General Surgery, Inner Mongolia Baotou City Central Hospital, Inner Mongolia Autonomous Region 014040, P.R. China.

出版信息

Oncol Lett. 2022 May 30;24(1):234. doi: 10.3892/ol.2022.13354. eCollection 2022 Jul.

DOI:10.3892/ol.2022.13354
PMID:35720504
原文链接:https://pmc.ncbi.nlm.nih.gov/articles/PMC9185146/
Abstract

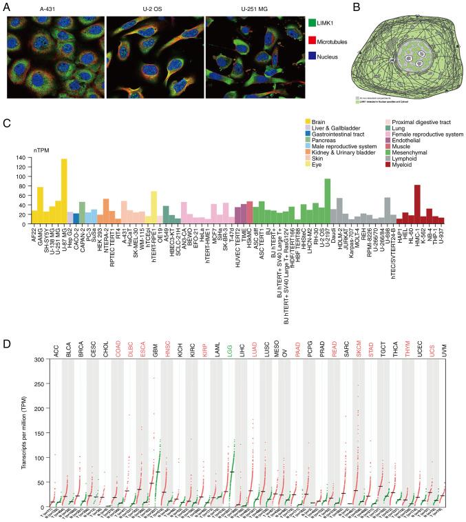
Studies have shown that LIM domain kinase 1 (LIMK1) is upregulated in a variety of tumors and may be a potential detection target. The present study analyzed the expression difference of LIMK1 and its relationship with tumor clinicopathological characteristics and tumor microenvironment in colorectal cancer (CRC). The transcriptomic data of LIMK1 with CRC were downloaded from The Cancer Genome Atlas (TCGA) database and GEO databases for analyzing the expression of LIMK1 mRNA and the correlation with the prognosis of patients. The protein expression of LIMK1 was obtained from the Human Protein Atlas. The receiver operating characteristic (ROC) curve and Kaplan-Meier was used to evaluate the expression characteristics and prognostic differences of LIMK1 in CRC. STRING was used to analyze co-expression genes of LIMK1. The tumor immune estimation resource was applied to the correlation between LIMK1 expression and immune infiltrates. The present study verified LIMK1 expression at the level of clinical samples collected from the Tianjin Medical University General Hospital and cell lines using reverse transcription-quantitative PCR. The mRNA and protein expression of LIMK1 were both upregulated in tumor tissues compared with adjacent tissues in CRC. The expression levels of LIMK1 were positively associated with clinical-pathological features of CRC including lymphatic invasion (P=4.00×10) and high pathologic stages (P=4.20×10). The AUC value of LIMK1 in CRC was 0.937 (95% CI: 0.918-0.957) through ROC analysis. Under the best cut-off value (4.009), the sensitivity and specificity were 98 and 81.9%. LIMK1 expression was mainly related to CD4 T cells, macrophages and dendritic cells in the immune microenvironment of CRC. In conclusion, the high expression of LIMK1 in CRC was closely related to the clinical features and prognosis of patients. Therefore, LIMK1 was a promising prognostic indicator and a potential target for immunotherapy in CRC.

摘要

研究表明,LIM结构域激酶1(LIMK1)在多种肿瘤中表达上调,可能是一个潜在的检测靶点。本研究分析了LIMK1在结直肠癌(CRC)中的表达差异及其与肿瘤临床病理特征和肿瘤微环境的关系。从癌症基因组图谱(TCGA)数据库和GEO数据库下载CRC的LIMK1转录组数据,分析LIMK1 mRNA的表达及其与患者预后的相关性。LIMK1的蛋白表达来自人类蛋白质图谱。采用受试者工作特征(ROC)曲线和Kaplan-Meier法评估LIMK1在CRC中的表达特征和预后差异。使用STRING分析LIMK1的共表达基因。应用肿瘤免疫评估资源分析LIMK1表达与免疫浸润之间的相关性。本研究通过逆转录定量PCR验证了从天津医科大学总医院收集的临床样本和细胞系中LIMK1的表达。与CRC相邻组织相比,肿瘤组织中LIMK1的mRNA和蛋白表达均上调。LIMK1的表达水平与CRC的临床病理特征呈正相关,包括淋巴浸润(P = 4.00×10)和高病理分期(P = 4.20×10)。通过ROC分析,LIMK1在CRC中的AUC值为0.937(95%CI:0.918 - 0.957)。在最佳临界值(4.009)下,敏感性和特异性分别为98%和81.9%。LIMK1表达主要与CRC免疫微环境中的CD4 T细胞、巨噬细胞和树突状细胞有关。总之,LIMK1在CRC中的高表达与患者的临床特征和预后密切相关。因此,LIMK1是一个有前景的预后指标和CRC免疫治疗的潜在靶点。

https://cdn.ncbi.nlm.nih.gov/pmc/blobs/c51c/9185146/2be9e4439b25/ol-24-01-13354-g08.jpg
https://cdn.ncbi.nlm.nih.gov/pmc/blobs/c51c/9185146/b0d759a27e10/ol-24-01-13354-g00.jpg
https://cdn.ncbi.nlm.nih.gov/pmc/blobs/c51c/9185146/ede45c915204/ol-24-01-13354-g01.jpg
https://cdn.ncbi.nlm.nih.gov/pmc/blobs/c51c/9185146/7374e3936173/ol-24-01-13354-g02.jpg
https://cdn.ncbi.nlm.nih.gov/pmc/blobs/c51c/9185146/90004a90c530/ol-24-01-13354-g03.jpg
https://cdn.ncbi.nlm.nih.gov/pmc/blobs/c51c/9185146/98c7d81377b3/ol-24-01-13354-g04.jpg
https://cdn.ncbi.nlm.nih.gov/pmc/blobs/c51c/9185146/dc68c7c8f50b/ol-24-01-13354-g05.jpg
https://cdn.ncbi.nlm.nih.gov/pmc/blobs/c51c/9185146/1e7dde5cee1c/ol-24-01-13354-g06.jpg
https://cdn.ncbi.nlm.nih.gov/pmc/blobs/c51c/9185146/fd653c661ec2/ol-24-01-13354-g07.jpg
https://cdn.ncbi.nlm.nih.gov/pmc/blobs/c51c/9185146/2be9e4439b25/ol-24-01-13354-g08.jpg
https://cdn.ncbi.nlm.nih.gov/pmc/blobs/c51c/9185146/b0d759a27e10/ol-24-01-13354-g00.jpg
https://cdn.ncbi.nlm.nih.gov/pmc/blobs/c51c/9185146/ede45c915204/ol-24-01-13354-g01.jpg
https://cdn.ncbi.nlm.nih.gov/pmc/blobs/c51c/9185146/7374e3936173/ol-24-01-13354-g02.jpg
https://cdn.ncbi.nlm.nih.gov/pmc/blobs/c51c/9185146/90004a90c530/ol-24-01-13354-g03.jpg
https://cdn.ncbi.nlm.nih.gov/pmc/blobs/c51c/9185146/98c7d81377b3/ol-24-01-13354-g04.jpg
https://cdn.ncbi.nlm.nih.gov/pmc/blobs/c51c/9185146/dc68c7c8f50b/ol-24-01-13354-g05.jpg
https://cdn.ncbi.nlm.nih.gov/pmc/blobs/c51c/9185146/1e7dde5cee1c/ol-24-01-13354-g06.jpg
https://cdn.ncbi.nlm.nih.gov/pmc/blobs/c51c/9185146/fd653c661ec2/ol-24-01-13354-g07.jpg
https://cdn.ncbi.nlm.nih.gov/pmc/blobs/c51c/9185146/2be9e4439b25/ol-24-01-13354-g08.jpg

相似文献

1
LIMK1: A promising prognostic and immune infiltration indicator in colorectal cancer.LIMK1:结直肠癌中一个有前景的预后和免疫浸润指标。
Oncol Lett. 2022 May 30;24(1):234. doi: 10.3892/ol.2022.13354. eCollection 2022 Jul.
2
Upregulation of LIMK1 Is Correlated With Poor Prognosis and Immune Infiltrates in Lung Adenocarcinoma.LIMK1上调与肺腺癌预后不良及免疫浸润相关。
Front Genet. 2021 Jun 3;12:671585. doi: 10.3389/fgene.2021.671585. eCollection 2021.
3
Colorectal cancer with low SLC35A3 is associated with immune infiltrates and poor prognosis.低 SLC35A3 表达的结直肠癌与免疫浸润和不良预后相关。
Sci Rep. 2024 Jan 3;14(1):329. doi: 10.1038/s41598-023-51028-w.
4
Cofilin-1, LIMK1 and SSH1 are differentially expressed in locally advanced colorectal cancer and according to consensus molecular subtypes.丝切蛋白-1、LIM激酶1和SSH1在局部晚期结直肠癌中以及根据共识分子亚型存在差异表达。
Cancer Cell Int. 2021 Jan 22;21(1):69. doi: 10.1186/s12935-021-01770-w.
5
Mapk14 is a Prognostic Biomarker and Correlates with the Clinicopathological Features and Immune Infiltration of Colorectal Cancer.丝裂原活化蛋白激酶14是一种预后生物标志物,与结直肠癌的临床病理特征和免疫浸润相关。
Front Cell Dev Biol. 2022 Jan 24;10:817800. doi: 10.3389/fcell.2022.817800. eCollection 2022.
6
Upregulated GSDMB in Clear Cell Renal Cell Carcinoma Is Associated with Immune Infiltrates and Poor Prognosis.上调的 GSDMB 在透明细胞肾细胞癌中与免疫浸润和不良预后相关。
J Immunol Res. 2021 Dec 16;2021:7753553. doi: 10.1155/2021/7753553. eCollection 2021.
7
SEMA6B Overexpression Predicts Poor Prognosis and Correlates With the Tumor Immunosuppressive Microenvironment in Colorectal Cancer.SEMA6B高表达预示结直肠癌预后不良并与肿瘤免疫抑制微环境相关。
Front Mol Biosci. 2021 Dec 6;8:687319. doi: 10.3389/fmolb.2021.687319. eCollection 2021.
8
CCDC134 as a Prognostic-Related Biomarker in Breast Cancer Correlating With Immune Infiltrates.CCDC134作为乳腺癌中与免疫浸润相关的预后相关生物标志物。
Front Oncol. 2022 Mar 3;12:858487. doi: 10.3389/fonc.2022.858487. eCollection 2022.
9
Identification of prognostic immune-related gene signature associated with tumor microenvironment of colorectal cancer.鉴定与结直肠癌肿瘤微环境相关的预后免疫相关基因特征。
BMC Cancer. 2021 Aug 8;21(1):905. doi: 10.1186/s12885-021-08629-3.
10
High Expression Level of TRIP6 is Correlated with Poor Prognosis in Colorectal Cancer and Promotes Tumor Cell Proliferation and Migration.TRIP6高表达水平与结直肠癌预后不良相关,并促进肿瘤细胞增殖和迁移。
Biochem Genet. 2025 Feb;63(1):261-280. doi: 10.1007/s10528-024-10711-x. Epub 2024 Mar 2.

引用本文的文献

1
Design, optimization, and ADMET evaluation of S11a-0000168202: A promising LIMK1 inhibitor for gastric cancer treatment.S11a - 0000168202的设计、优化及ADMET评估:一种有前景的用于胃癌治疗的LIMK1抑制剂
PLoS One. 2025 May 14;20(5):e0323699. doi: 10.1371/journal.pone.0323699. eCollection 2025.
2
LIMK1 promotes the development of cervical cancer by up-regulating the ROS/Src-FAK/cofilin signaling pathway.LIMK1 通过上调 ROS/Src-FAK/cofilin 信号通路促进宫颈癌的发展。
Aging (Albany NY). 2024 Jul 5;16(13):11090-11102. doi: 10.18632/aging.206007.
3
Developing a prognosis and chemotherapy evaluating model for colon adenocarcinoma based on mitotic catastrophe-related genes.

本文引用的文献

1
The Diagnostic and Prognostic Value of LIMK1/2: A Pan-Cancer Analysis.LIMK1/2 的诊断和预后价值:泛癌分析。
Ann Clin Lab Sci. 2021 Sep;51(5):615-624.
2
clusterProfiler 4.0: A universal enrichment tool for interpreting omics data.clusterProfiler 4.0:用于解释组学数据的通用富集工具。
Innovation (Camb). 2021 Jul 1;2(3):100141. doi: 10.1016/j.xinn.2021.100141. eCollection 2021 Aug 28.
3
Upregulation of LIMK1 Is Correlated With Poor Prognosis and Immune Infiltrates in Lung Adenocarcinoma.LIMK1上调与肺腺癌预后不良及免疫浸润相关。
基于有丝分裂灾难相关基因的结肠腺癌预后和化疗评估模型的建立。
Sci Rep. 2024 Jan 18;14(1):1655. doi: 10.1038/s41598-024-51918-7.
4
PDZ and LIM Domain-Encoding Genes: Their Role in Cancer Development.PDZ和LIM结构域编码基因:它们在癌症发展中的作用。
Cancers (Basel). 2023 Oct 19;15(20):5042. doi: 10.3390/cancers15205042.
Front Genet. 2021 Jun 3;12:671585. doi: 10.3389/fgene.2021.671585. eCollection 2021.
4
LIMK1 promotes peritoneal metastasis of gastric cancer and is a therapeutic target.LIMK1 促进胃癌腹膜转移,是一个治疗靶点。
Oncogene. 2021 May;40(19):3422-3433. doi: 10.1038/s41388-021-01656-1. Epub 2021 Apr 21.
5
ACG Clinical Guidelines: Colorectal Cancer Screening 2021.ACG 临床指南:结直肠癌筛查 2021 年版。
Am J Gastroenterol. 2021 Mar 1;116(3):458-479. doi: 10.14309/ajg.0000000000001122.
6
Global Cancer Statistics 2020: GLOBOCAN Estimates of Incidence and Mortality Worldwide for 36 Cancers in 185 Countries.《全球癌症统计数据 2020:全球 185 个国家和地区 36 种癌症的发病率和死亡率估计》。
CA Cancer J Clin. 2021 May;71(3):209-249. doi: 10.3322/caac.21660. Epub 2021 Feb 4.
7
Cofilin-1, LIMK1 and SSH1 are differentially expressed in locally advanced colorectal cancer and according to consensus molecular subtypes.丝切蛋白-1、LIM激酶1和SSH1在局部晚期结直肠癌中以及根据共识分子亚型存在差异表达。
Cancer Cell Int. 2021 Jan 22;21(1):69. doi: 10.1186/s12935-021-01770-w.
8
Myeloid-Derived Suppressor Cells: A New and Pivotal Player in Colorectal Cancer Progression.髓源性抑制细胞:结直肠癌进展中的一个新的关键因素。
Front Oncol. 2020 Dec 15;10:610104. doi: 10.3389/fonc.2020.610104. eCollection 2020.
9
Dasatinib Inhibits Lung Cancer Cell Growth and Patient Derived Tumor Growth in Mice by Targeting LIMK1.达沙替尼通过靶向LIMK1抑制小鼠肺癌细胞生长及患者来源肿瘤的生长。
Front Cell Dev Biol. 2020 Dec 4;8:556532. doi: 10.3389/fcell.2020.556532. eCollection 2020.
10
Identification of an Immune-Related Gene Signature to Improve Prognosis Prediction in Colorectal Cancer Patients.用于改善结直肠癌患者预后预测的免疫相关基因特征的鉴定
Front Genet. 2020 Dec 4;11:607009. doi: 10.3389/fgene.2020.607009. eCollection 2020.