Suppr超能文献

深部脑刺激可纠正嘈杂的皮质和无反应的丘脑底核,以改善帕金森病的运动活动。

Deep brain stimulation rectifies the noisy cortex and irresponsive subthalamus to improve parkinsonian locomotor activities.

作者信息

Lee Lan-Hsin Nancy, Huang Chen-Syuan, Wang Ren-Wei, Lai Hsing-Jung, Chung Chih-Ching, Yang Ya-Chin, Kuo Chung-Chin

机构信息

Department of Physiology, National Taiwan University College of Medicine, Taipei, Taiwan.

Department of Neurology, Fu Jen Catholic University Hospital, New Taipei, Taiwan.

出版信息

NPJ Parkinsons Dis. 2022 Jun 20;8(1):77. doi: 10.1038/s41531-022-00343-6.

Abstract

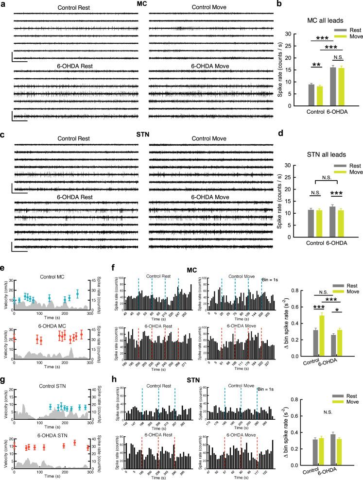
The success of deep brain stimulation (DBS) therapy indicates that Parkinson's disease is a brain rhythm disorder. However, the manifestations of the erroneous rhythms corrected by DBS remain to be established. We found that augmentation of α rhythms and α coherence between the motor cortex (MC) and the subthalamic nucleus (STN) is characteristically prokinetic and is decreased in parkinsonian rats. In multi-unit recordings, movement is normally associated with increased changes in spatiotemporal activities rather than overall spike rates in MC. In parkinsonian rats, MC shows higher spike rates at rest but less spatiotemporal activity changes upon movement, and STN burst discharges are more prevalent, longer lasting, and less responsive to MC inputs. DBS at STN rectifies the foregoing pathological MC-STN oscillations and consequently locomotor deficits, yet overstimulation may cause behavioral restlessness. These results indicate that delicate electrophysiological considerations at both cortical and subcortical levels should be exercised for optimal DBS therapy.

摘要

深部脑刺激(DBS)疗法的成功表明帕金森病是一种脑节律紊乱疾病。然而,DBS纠正的错误节律的表现仍有待确定。我们发现,运动皮层(MC)与丘脑底核(STN)之间α节律和α相干性的增强具有典型的促运动作用,且在帕金森病大鼠中降低。在多单元记录中,运动通常与时空活动的变化增加相关,而不是与MC中的总体放电率相关。在帕金森病大鼠中,MC在静息时表现出较高的放电率,但运动时的时空活动变化较小,且STN爆发性放电更普遍、持续时间更长,对MC输入的反应性更低。对STN进行DBS可纠正上述病理性MC-STN振荡,从而改善运动缺陷,但过度刺激可能导致行为不安。这些结果表明,为了实现最佳的DBS治疗,应在皮层和皮层下水平进行精细的电生理考量。

https://cdn.ncbi.nlm.nih.gov/pmc/blobs/9c62/9209473/d438eadd2e41/41531_2022_343_Fig1_HTML.jpg

文献AI研究员

20分钟写一篇综述,助力文献阅读效率提升50倍。

立即体验

用中文搜PubMed

大模型驱动的PubMed中文搜索引擎

马上搜索

文档翻译

学术文献翻译模型,支持多种主流文档格式。

立即体验