Key Laboratory of Horticultural Plant Biology, College of Horticulture and Forestry Sciences, Huazhong Agricultural University, Wuhan 430070, China.
Key Guangdong Laboratory for Lingnan Modern Agriculture, Genome Analysis Laboratory of the Ministry of Agriculture, Agricultural Genomics Institute at Shenzhen, Chinese Academy of Agricultural Sciences, Shenzhen 518120, China.
Genes (Basel). 2022 May 30;13(6):980. doi: 10.3390/genes13060980.
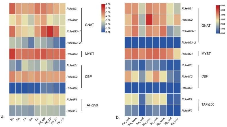
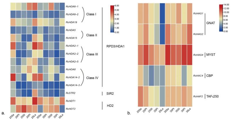
Roses have high economic values as garden plants and for cut-flower and cosmetics industries. The growth and development of rose plants is affected by exposure to high temperature. Histone acetylation plays an important role in plant development and responses to various stresses. It is a dynamic and reversible process mediated by histone deacetylases (HDAC) and histone acetyltransferases (HAT). However, information on HDAC and HAT genes of roses is scarce. Here, 23 HDAC genes and 10 HAT genes were identified in the 'Old Blush' genome. Their gene structures, conserved motifs, physicochemical properties, phylogeny, and synteny were assessed. Analyses of the expression of HDAC and HAT genes using available RNAseq data showed that these genes exhibit different expression patterns in different organs of the three analyzed rose cultivars. After heat stress, while the expression of most HDAC genes tend to be down-regulated, that of HAT genes was up-regulated when rose plants were grown at high-temperature conditions. These data suggest that rose likely respond to high-temperature exposure via modification in histone acetylation, and, thus, paves the way to more studies in order to elucidate in roses the molecular mechanisms underlying rose plants development and flowering.
玫瑰作为观赏植物和切花及化妆品工业具有很高的经济价值。玫瑰植物的生长和发育受到高温暴露的影响。组蛋白乙酰化在植物发育和对各种胁迫的反应中起着重要作用。它是一个由组蛋白去乙酰化酶(HDAC)和组蛋白乙酰转移酶(HAT)介导的动态和可逆过程。然而,关于玫瑰的 HDAC 和 HAT 基因的信息很少。在这里,在 'Old Blush' 基因组中鉴定出了 23 个 HDAC 基因和 10 个 HAT 基因。评估了它们的基因结构、保守基序、理化性质、系统发育和基因同线性。使用可用的 RNAseq 数据对 HDAC 和 HAT 基因的表达进行分析表明,这些基因在三个分析的玫瑰品种的不同器官中表现出不同的表达模式。在热胁迫后,当玫瑰在高温条件下生长时,大多数 HDAC 基因的表达趋于下调,而 HAT 基因的表达上调。这些数据表明,玫瑰可能通过组蛋白乙酰化的修饰来应对高温暴露,因此,为阐明玫瑰植物发育和开花的分子机制开辟了更多的研究途径。