Suppr超能文献

土壤细菌之间的底物利用和竞争相互作用随生活史策略而变化。

Substrate Utilization and Competitive Interactions Among Soil Bacteria Vary With Life-History Strategies.

作者信息

Wang Ying, Wilhelm Roland C, Swenson Tami L, Silver Anita, Andeer Peter F, Golini Amber, Kosina Suzanne M, Bowen Benjamin P, Buckley Daniel H, Northen Trent R

机构信息

Environmental Genomics and Systems Biology Division, Lawrence Berkeley National Laboratory, Berkeley, CA, United States.

School of Integrative Plant Science, Cornell University, Ithaca, NY, United States.

出版信息

Front Microbiol. 2022 Jun 9;13:914472. doi: 10.3389/fmicb.2022.914472. eCollection 2022.

Abstract

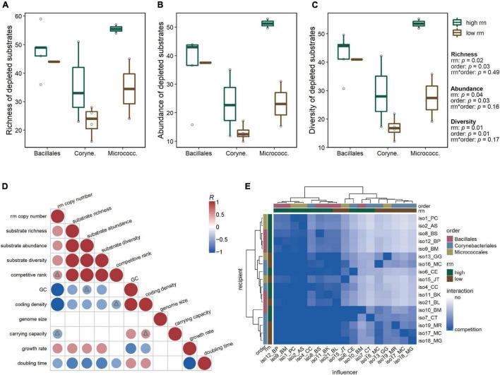
Microorganisms have evolved various life-history strategies to survive fluctuating resource conditions in soils. However, it remains elusive how the life-history strategies of microorganisms influence their processing of organic carbon, which may affect microbial interactions and carbon cycling in soils. Here, we characterized the genomic traits, exometabolite profiles, and interactions of soil bacteria representing copiotrophic and oligotrophic strategists. Isolates were selected based on differences in ribosomal RNA operon () copy number, as a proxy for life-history strategies, with pairs of "high" and "low" copy number isolates represented within the Micrococcales, Corynebacteriales, and Bacillales. We found that high isolates consumed a greater diversity and amount of substrates than low isolates in a defined growth medium containing common soil metabolites. We estimated overlap in substrate utilization profiles to predict the potential for resource competition and found that high isolates tended to have a greater potential for competitive interactions. The predicted interactions positively correlated with the measured interactions that were dominated by negative interactions as determined through sequential growth experiments. This suggests that resource competition was a major force governing interactions among isolates, while cross-feeding of metabolic secretion likely contributed to the relatively rare positive interactions observed. By connecting bacterial life-history strategies, genomic features, and metabolism, our study advances the understanding of the links between bacterial community composition and the transformation of carbon in soils.

摘要

微生物已经进化出各种生活史策略,以在土壤中波动的资源条件下生存。然而,微生物的生活史策略如何影响其有机碳处理过程,进而可能影响土壤中的微生物相互作用和碳循环,这一点仍不清楚。在此,我们对代表富养型和贫养型策略的土壤细菌的基因组特征、胞外代谢产物谱及相互作用进行了表征。基于核糖体RNA操纵子(rRNA)拷贝数的差异选择分离株,将其作为生活史策略的代表,在微球菌目、棒杆菌目和芽孢杆菌目中分别选取了“高”拷贝数和“低”拷贝数的分离株对。我们发现,在含有常见土壤代谢物的限定生长培养基中,高rRNA分离株比低rRNA分离株消耗的底物种类更多、数量更大。我们估算了底物利用谱的重叠情况,以预测资源竞争的可能性,结果发现高rRNA分离株往往具有更强的竞争相互作用潜力。预测的相互作用与通过连续生长实验确定的以负相互作用为主的实测相互作用呈正相关。这表明资源竞争是控制分离株间相互作用的主要力量,而代谢分泌物的交叉喂养可能促成了观察到的相对较少的正相互作用。通过将细菌的生活史策略、基因组特征和代谢联系起来,我们的研究推进了对细菌群落组成与土壤中碳转化之间联系的理解。

https://cdn.ncbi.nlm.nih.gov/pmc/blobs/212e/9225577/1a9c3575fbef/fmicb-13-914472-g001.jpg

文献AI研究员

20分钟写一篇综述,助力文献阅读效率提升50倍。

立即体验

用中文搜PubMed

大模型驱动的PubMed中文搜索引擎

马上搜索

文档翻译

学术文献翻译模型,支持多种主流文档格式。

立即体验