Suppr超能文献

胶质瘤中坏死性凋亡相关亚型的鉴定、预后模型的构建及肿瘤微环境的特征分析

The Identification of Necroptosis-Related Subtypes, the Construction of a Prognostic Model, and the Characterization of the Tumor Microenvironment in Gliomas.

作者信息

Ba Yueyang, Su Jiahao, Gao Shuangqi, Liao Zhi, Wu Zhimin, Cao Chengan, Liang Chaofeng, Gong Jin, Guo Ying

机构信息

Department of Neurosurgery, The Third Affiliated Hospital, Sun Yat-sen University, Guangzhou, China.

Department of Neurosurgery, Zhongshan City People's Hospital, Zhongshan, China.

出版信息

Front Oncol. 2022 Jun 2;12:899443. doi: 10.3389/fonc.2022.899443. eCollection 2022.

Abstract

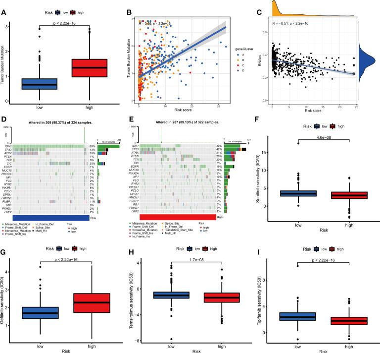
Necroptosis is a recently discovered form of cell death that plays a vital role in the progression of cancer, the spread of metastases, and the immunologic response to tumors. Due to the dual role of necrotic apoptotic processes in tumor pathogenesis and the heterogeneity of gliomas, the function of necroptosis in the glioma microenvironment is still poorly understood. We characterized the expression of necroptosis-related genes (NRGs) within glioma samples at both the genetic and transcriptional levels, identifying three distinct subtypes. Additionally, we constructed a risk score, which is capable of accurately predicting patient prognosis, correlates with tumor mutation burden (TMB), tumor stem cell index (CSC), immune checkpoints, and predicts tumor drug sensitivity. To facilitate its application in the clinic, we developed a nomogram and demonstrated that it predicts the prognosis of glioma patients with good accuracy and reliability using multiple datasets. We examined the function of necroptosis in the tumor microenvironment (TME) and the prognosis of gliomas, which may be useful for guiding individualized treatment plans for gliomas targeting necroptosis.

摘要

坏死性凋亡是一种最近发现的细胞死亡形式,在癌症进展、转移扩散以及对肿瘤的免疫反应中起着至关重要的作用。由于坏死性凋亡过程在肿瘤发病机制中的双重作用以及胶质瘤的异质性,坏死性凋亡在胶质瘤微环境中的功能仍知之甚少。我们在基因和转录水平上对胶质瘤样本中坏死性凋亡相关基因(NRGs)的表达进行了表征,确定了三种不同的亚型。此外,我们构建了一个风险评分,它能够准确预测患者预后,与肿瘤突变负担(TMB)、肿瘤干细胞指数(CSC)、免疫检查点相关,并预测肿瘤药物敏感性。为了便于其在临床中的应用,我们开发了一种列线图,并证明它使用多个数据集对胶质瘤患者的预后具有良好的准确性和可靠性。我们研究了坏死性凋亡在肿瘤微环境(TME)中的功能以及胶质瘤的预后,这可能有助于指导针对坏死性凋亡的胶质瘤个体化治疗方案。

https://cdn.ncbi.nlm.nih.gov/pmc/blobs/5f32/9231435/733f8c1b7865/fonc-12-899443-g008.jpg

文献AI研究员

20分钟写一篇综述,助力文献阅读效率提升50倍。

立即体验

用中文搜PubMed

大模型驱动的PubMed中文搜索引擎

马上搜索

文档翻译

学术文献翻译模型,支持多种主流文档格式。

立即体验