Suppr超能文献

微小 RNA miR-331-3p 通过靶向 N-乙酰氨基葡萄糖转移酶 I(MGAT1)抑制骨肉瘤进展,其作用机制与 Bcl-2/Bax 和 Wnt/β-连环蛋白信号通路以及上皮-间充质转化有关。

MicroRNA miR-331-3p suppresses osteosarcoma progression via the Bcl-2/Bax and Wnt/β-Catenin signaling pathways and the epithelial-mesenchymal transition by targeting N-acetylglucosaminyltransferase I (MGAT1).

机构信息

Department of Orthopedics, The First Hospital of China Medical University, Shenyang, China.

Department of Cardiovascular, The First Hospital of China Medical University, Shenyang, China.

出版信息

Bioengineered. 2022 Jun;13(6):14159-14174. doi: 10.1080/21655979.2022.2083855.

Abstract

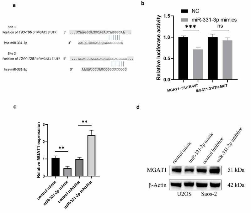
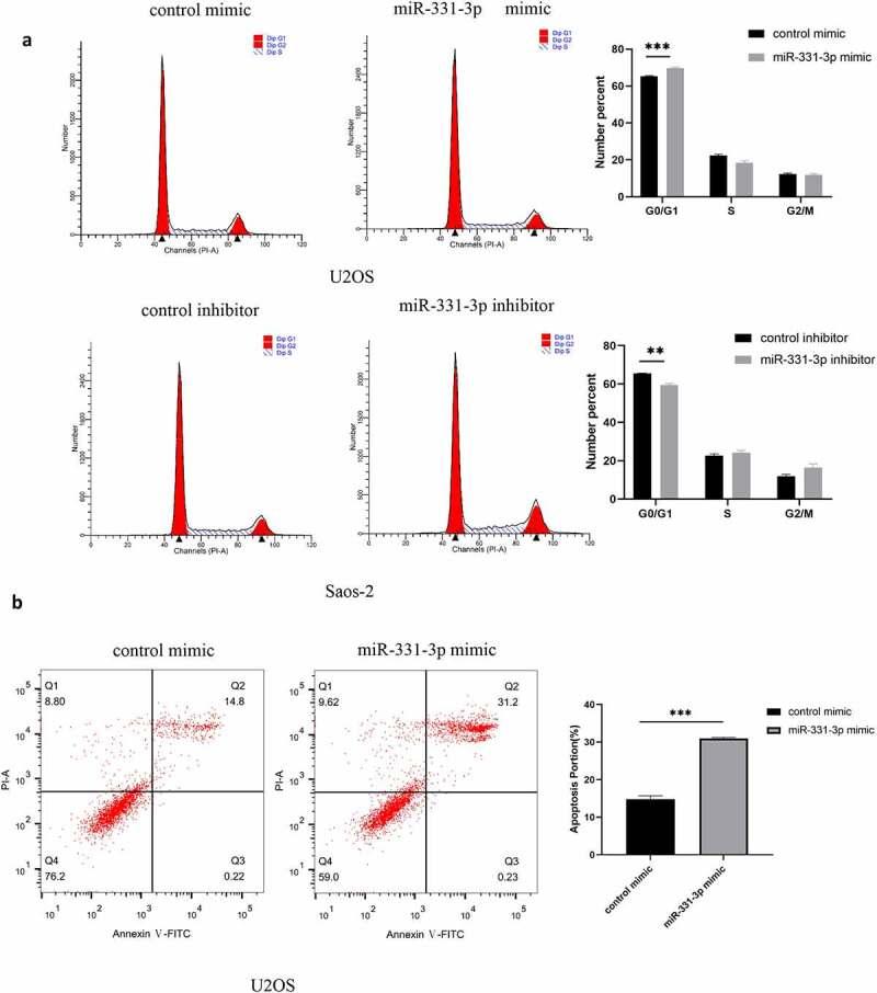
Osteosarcoma (OS) is a high-grade malignant disease that is a prevalent primary malignant sarcoma of the bone. The purpose of this investigation was to therefore elucidate the association between miR-331-3p and OS development and to identify a potential underlying mechanism. Key genes involved in OS were selected using GSE65071 dataset from the Gene Expression Omnibus (GEO) database and Gene Expression Profiling Interactive Analysis (GEPIA). Reverse transcription quantitative polymerase chain reaction (RT-qPCR) and Western blotting were conducted to detect miR-331-3p, MGAT1, the epithelial-mesenchymal transition (EMT), Bcl-2/Bax and Wnt/β-Catenin signaling pathways related proteins. Dual-luciferase reporter assay and TargetScan were used for validating interaction between MGAT1 mRNA and miR-331-3p. Biological effects of miR-331-3p and MGAT1 on OS cells were detected employing MTT, Transwell, wound healing and flow cytometry, respectively. MiR-331-3p was under-expressed in OS, and up-regulation or inhibition of its expression could significantly inhibit or promote the malignant phenotypes of OS cells. Furthermore, we found that MGAT1, a target of miR-331-3p, had elevated expression in OS. Interestingly, MGAT1 could partially alleviate the effect of miR-331-3p . Collectively, miR-331-3p acts as an critical tumor suppressor through inhibiting MGAT1, results in suppressed Wnt/β-Catenin pathway and decreased proliferation of OS cells; leads to increased apoptosis via Bcl-2/Bax pathway and inhibited migration and invasion ability via the EMT.

摘要

骨肉瘤(OS)是一种高级别恶性疾病,是一种常见的原发性骨恶性肉瘤。本研究旨在阐明 miR-331-3p 与 OS 发展的关系,并确定潜在的潜在机制。使用来自基因表达综合数据库(GEO)数据库的 GSE65071 数据集选择与 OS 相关的关键基因,并进行基因表达谱交互式分析(GEPIA)。逆转录定量聚合酶链反应(RT-qPCR)和 Western blot 用于检测 miR-331-3p、MGAT1、上皮-间充质转化(EMT)、Bcl-2/Bax 和 Wnt/β-Catenin 信号通路相关蛋白。双荧光素酶报告基因检测和 TargetScan 用于验证 MGAT1 mRNA 和 miR-331-3p 之间的相互作用。分别采用 MTT、Transwell、划痕愈合和流式细胞术检测 miR-331-3p 和 MGAT1 对 OS 细胞的生物学效应。miR-331-3p 在 OS 中表达下调,上调或抑制其表达可显著抑制或促进 OS 细胞的恶性表型。此外,我们发现 MGAT1 是 miR-331-3p 的靶基因,在 OS 中表达上调。有趣的是,MGAT1 可以部分缓解 miR-331-3p 的作用。综上所述,miR-331-3p 通过抑制 MGAT1 发挥重要的肿瘤抑制作用,导致 Wnt/β-Catenin 途径受到抑制和 OS 细胞增殖减少;通过 Bcl-2/Bax 途径增加细胞凋亡,并通过 EMT 抑制迁移和侵袭能力。

https://cdn.ncbi.nlm.nih.gov/pmc/blobs/a9f3/9342255/fbb26dd06fc6/KBIE_A_2083855_UF0001_OC.jpg

文献检索

告别复杂PubMed语法,用中文像聊天一样搜索,搜遍4000万医学文献。AI智能推荐,让科研检索更轻松。

立即免费搜索

文件翻译

保留排版,准确专业,支持PDF/Word/PPT等文件格式,支持 12+语言互译。

免费翻译文档

深度研究

AI帮你快速写综述,25分钟生成高质量综述,智能提取关键信息,辅助科研写作。

立即免费体验