• 文献检索
  • 文档翻译
  • 深度研究
  • 学术资讯
  • Suppr Zotero 插件Zotero 插件
  • 邀请有礼
  • 套餐&价格
  • 历史记录
应用&插件
Suppr Zotero 插件Zotero 插件浏览器插件Mac 客户端Windows 客户端微信小程序
定价
高级版会员购买积分包购买API积分包
服务
文献检索文档翻译深度研究API 文档MCP 服务
关于我们
关于 Suppr公司介绍联系我们用户协议隐私条款
关注我们

Suppr 超能文献

核心技术专利:CN118964589B侵权必究
粤ICP备2023148730 号-1Suppr @ 2026

文献检索

告别复杂PubMed语法,用中文像聊天一样搜索,搜遍4000万医学文献。AI智能推荐,让科研检索更轻松。

立即免费搜索

文件翻译

保留排版,准确专业,支持PDF/Word/PPT等文件格式,支持 12+语言互译。

免费翻译文档

深度研究

AI帮你快速写综述,25分钟生成高质量综述,智能提取关键信息,辅助科研写作。

立即免费体验

mRNA 疫苗接种后人体 B 细胞初始抗体反应的早期特征。

Early human B cell signatures of the primary antibody response to mRNA vaccination.

机构信息

Laboratory of Immunoregulation, National Institute of Allergy and Infectious Diseases, National Institutes of Health, Bethesda, MD 20892.

Multiscale Systems Biology Section, Laboratory of Immune System Biology, National Institute of Allergy and Infectious Diseases, National Institutes of Health, Bethesda, MD 20892.

出版信息

Proc Natl Acad Sci U S A. 2022 Jul 12;119(28):e2204607119. doi: 10.1073/pnas.2204607119. Epub 2022 Jun 27.

DOI:10.1073/pnas.2204607119
PMID:35759653
原文链接:https://pmc.ncbi.nlm.nih.gov/articles/PMC9282446/
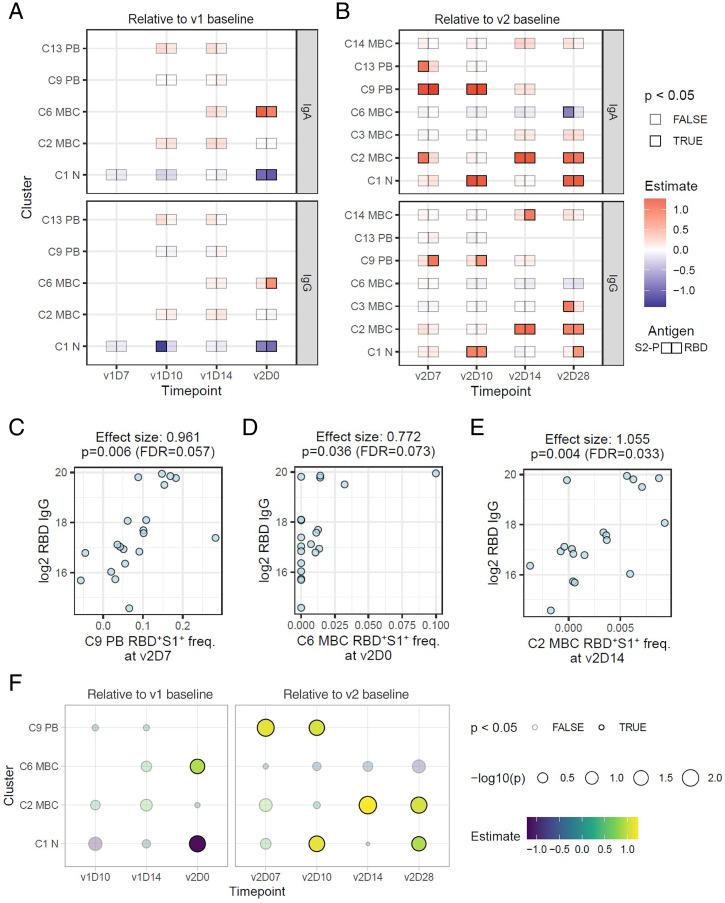
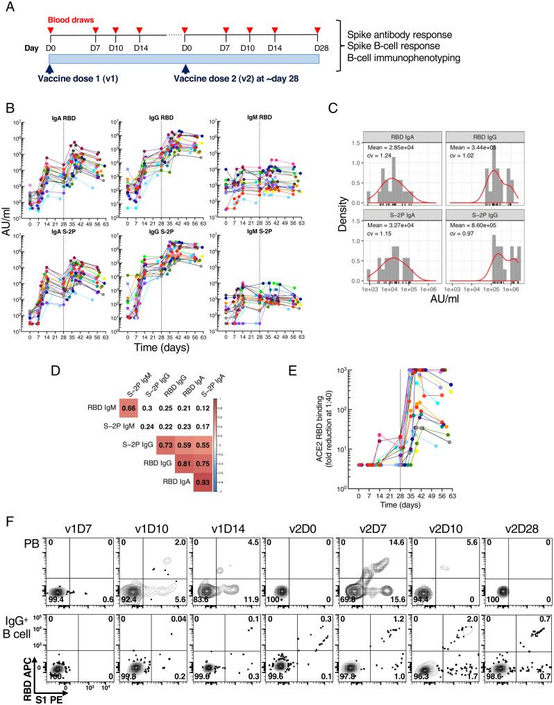
Abstract

Messenger RNA (mRNA) vaccines against severe acute respiratory syndrome coronavirus 2 (SARS-CoV-2) are highly effective at inducing protective immunity. However, weak antibody responses are seen in some individuals, and cellular correlates of immunity remain poorly defined, especially for B cells. Here we used unbiased approaches to longitudinally dissect primary antibody, plasmablast, and memory B cell (MBC) responses to the two-dose mRNA-1273 vaccine in SARS-CoV-2-naive adults. Coordinated immunoglobulin A (IgA) and IgG antibody responses were preceded by bursts of spike-specific plasmablasts after both doses but earlier and more intensely after dose 2. While antibody and B cell cellular responses were generally robust, they also varied within the cohort and decreased over time after a dose-2 peak. Both antigen-nonspecific postvaccination plasmablast frequency after dose 1 and their spike-specific counterparts early after dose 2 correlated with subsequent antibody levels. This correlation between early plasmablasts and antibodies remained for titers measured at 6 months after vaccination. Several distinct antigen-specific MBC populations emerged postvaccination with varying kinetics, including two MBC populations that correlated with 2- and 6-month antibody titers. Both were IgG-expressing MBCs: one less mature, appearing as a correlate after the first dose, while the other MBC correlate showed a more mature and resting phenotype, emerging as a correlate later after dose 2. This latter MBC was also a major contributor to the sustained spike-specific MBC response observed at month 6. Thus, these plasmablasts and MBCs that emerged after both the first and second doses with distinct kinetics are potential determinants of the magnitude and durability of antibodies in response to mRNA-based vaccination.

摘要

信使 RNA(mRNA)疫苗可有效预防严重急性呼吸综合征冠状病毒 2(SARS-CoV-2),诱导保护性免疫。然而,一些个体的抗体反应较弱,免疫的细胞相关性仍未得到明确界定,尤其是 B 细胞。在这里,我们使用无偏方法纵向分析了两剂 mRNA-1273 疫苗在 SARS-CoV-2 初治成人中的原发性抗体、浆母细胞和记忆 B 细胞(MBC)反应。在两剂疫苗后,IgA 和 IgG 抗体反应之前都伴随着 Spike 特异性浆母细胞的爆发,但在第二剂后更早且更强烈。虽然抗体和 B 细胞的细胞反应通常较强,但在剂量 2 峰值后也随时间而下降。剂量 1 后非抗原特异性的浆母细胞频率和剂量 2 后早期的 Spike 特异性浆母细胞与随后的抗体水平相关。这种早期浆母细胞与抗体之间的相关性在接种疫苗后 6 个月测量的抗体滴度中仍然存在。接种疫苗后出现了几个具有不同动力学的不同抗原特异性 MBC 群体,包括两种与 2 个月和 6 个月抗体滴度相关的 MBC 群体。这两种都是 IgG 表达的 MBC:一种更不成熟,在第一剂后作为相关物出现,而另一种 MBC 相关物表现出更成熟和静止的表型,在第二剂后作为相关物出现。后一种 MBC 也是在 6 个月时观察到的持续 Spike 特异性 MBC 反应的主要贡献者。因此,这些在第一剂和第二剂后以不同动力学出现的浆母细胞和 MBC 可能是决定基于 mRNA 的疫苗接种后抗体的幅度和持久性的潜在决定因素。

https://cdn.ncbi.nlm.nih.gov/pmc/blobs/e13a/9282446/d3f109b901f3/pnas.2204607119fig05.jpg
https://cdn.ncbi.nlm.nih.gov/pmc/blobs/e13a/9282446/ad8e8a2e2219/pnas.2204607119fig01.jpg
https://cdn.ncbi.nlm.nih.gov/pmc/blobs/e13a/9282446/cbb6ef0005c9/pnas.2204607119fig02.jpg
https://cdn.ncbi.nlm.nih.gov/pmc/blobs/e13a/9282446/2a40e1860c09/pnas.2204607119fig03.jpg
https://cdn.ncbi.nlm.nih.gov/pmc/blobs/e13a/9282446/ed3a1af01ca1/pnas.2204607119fig04.jpg
https://cdn.ncbi.nlm.nih.gov/pmc/blobs/e13a/9282446/d3f109b901f3/pnas.2204607119fig05.jpg
https://cdn.ncbi.nlm.nih.gov/pmc/blobs/e13a/9282446/ad8e8a2e2219/pnas.2204607119fig01.jpg
https://cdn.ncbi.nlm.nih.gov/pmc/blobs/e13a/9282446/cbb6ef0005c9/pnas.2204607119fig02.jpg
https://cdn.ncbi.nlm.nih.gov/pmc/blobs/e13a/9282446/2a40e1860c09/pnas.2204607119fig03.jpg
https://cdn.ncbi.nlm.nih.gov/pmc/blobs/e13a/9282446/ed3a1af01ca1/pnas.2204607119fig04.jpg
https://cdn.ncbi.nlm.nih.gov/pmc/blobs/e13a/9282446/d3f109b901f3/pnas.2204607119fig05.jpg

相似文献

1
Early human B cell signatures of the primary antibody response to mRNA vaccination.mRNA 疫苗接种后人体 B 细胞初始抗体反应的早期特征。
Proc Natl Acad Sci U S A. 2022 Jul 12;119(28):e2204607119. doi: 10.1073/pnas.2204607119. Epub 2022 Jun 27.
2
Pre-vaccination and early B cell signatures predict antibody response to SARS-CoV-2 mRNA vaccine.接种疫苗前和早期B细胞特征可预测对SARS-CoV-2 mRNA疫苗的抗体反应。
medRxiv. 2021 Jul 7:2021.07.06.21259528. doi: 10.1101/2021.07.06.21259528.
3
mRNA vaccine-induced SARS-CoV-2 spike-specific IFN-γ and IL-2 T-cell responses are predictive of serological neutralization and are transiently enhanced by pre-existing cross-reactive immunity.信使核糖核酸疫苗诱导的严重急性呼吸综合征冠状病毒2刺突蛋白特异性γ干扰素和白细胞介素-2 T细胞反应可预测血清中和作用,并被预先存在的交叉反应性免疫短暂增强。
J Virol. 2025 Mar 18;99(3):e0168524. doi: 10.1128/jvi.01685-24. Epub 2025 Jan 31.
4
Determinants of early antibody responses to COVID-19 mRNA vaccines in a cohort of exposed and naïve healthcare workers.暴露和未接种医护人员队列中 COVID-19 mRNA 疫苗早期抗体反应的决定因素。
EBioMedicine. 2022 Jan;75:103805. doi: 10.1016/j.ebiom.2021.103805. Epub 2022 Jan 12.
5
mRNA-based SARS-CoV-2 Comirnaty vaccine elicits weak and short specific memory B cell response in individuals with no previous infection.mRNA 基于的 SARS-CoV-2 Comirnaty 疫苗在既往无感染个体中引发微弱和短暂的特异性记忆 B 细胞反应。
Front Immunol. 2023 Jun 29;14:1127379. doi: 10.3389/fimmu.2023.1127379. eCollection 2023.
6
Kinetics of the Antibody Response to Boostering With Three Different Vaccines Against SARS-CoV-2.针对 SARS-CoV-2 的三种不同疫苗加强免疫后的抗体反应动力学。
Front Immunol. 2022 Jan 19;13:811020. doi: 10.3389/fimmu.2022.811020. eCollection 2022.
7
Six-month longitudinal immune kinetics after mRNA-1273 vaccination: Correlation of peak antibody response with long-term, cross-reactive immunity.mRNA-1273 疫苗接种后 6 个月的纵向免疫动力学:峰值抗体反应与长期交叉反应性免疫的相关性。
Front Immunol. 2023 Jan 9;13:1035441. doi: 10.3389/fimmu.2022.1035441. eCollection 2022.
8
Immunogenicity and tolerability of COVID-19 messenger RNA vaccines in primary immunodeficiency patients with functional B-cell defects.COVID-19 信使 RNA 疫苗在功能性 B 细胞缺陷原发性免疫缺陷患者中的免疫原性和耐受性。
J Allergy Clin Immunol. 2022 Mar;149(3):907-911.e3. doi: 10.1016/j.jaci.2021.11.022. Epub 2021 Dec 21.
9
The mRNA-1273 Vaccine Induces Cross-Variant Antibody Responses to SARS-CoV-2 With Distinct Profiles in Individuals With or Without Pre-Existing Immunity.mRNA-1273 疫苗诱导对 SARS-CoV-2 的交叉变体抗体反应,具有预先存在免疫个体和无预先存在免疫个体的不同特征。
Front Immunol. 2021 Sep 3;12:737083. doi: 10.3389/fimmu.2021.737083. eCollection 2021.
10
Ipsilateral or contralateral boosting of mice with mRNA vaccines confers equivalent immunity and protection against a SARS-CoV-2 Omicron strain.mRNA 疫苗对小鼠进行同侧或对侧增强免疫可提供针对 SARS-CoV-2 奥密克戎株的等效免疫和保护。
J Virol. 2024 Sep 17;98(9):e0057424. doi: 10.1128/jvi.00574-24. Epub 2024 Aug 28.

引用本文的文献

1
TNF inhibitors affect the induction and maintenance of spike-specific B-cell responses after mRNA vaccination.肿瘤坏死因子抑制剂会影响mRNA疫苗接种后刺突特异性B细胞反应的诱导和维持。
RMD Open. 2025 Aug 4;11(3):e005724. doi: 10.1136/rmdopen-2025-005724.
2
Dominant and cross-reactive S1-specific memory B cell response induced by primary SARS-CoV-2 infection.初次感染新型冠状病毒(SARS-CoV-2)诱导产生的显性和交叉反应性S1特异性记忆B细胞应答。
Sci Rep. 2025 Jul 1;15(1):20591. doi: 10.1038/s41598-025-06847-4.
3
Phenotypic heterogeneity defines B cell responses to repeated SARS-CoV-2 exposures through vaccination and infection.

本文引用的文献

1
Germinal centre-driven maturation of B cell response to mRNA vaccination.mRNA 疫苗接种中 B 细胞反应的生发中心驱动成熟。
Nature. 2022 Apr;604(7904):141-145. doi: 10.1038/s41586-022-04527-1. Epub 2022 Feb 15.
2
The germinal centre B cell response to SARS-CoV-2.针对 SARS-CoV-2 的生发中心 B 细胞反应。
Nat Rev Immunol. 2022 Jan;22(1):7-18. doi: 10.1038/s41577-021-00657-1. Epub 2021 Dec 6.
3
Immunogenicity of standard and extended dosing intervals of BNT162b2 mRNA vaccine.BNT162b2 mRNA 疫苗标准和延长给药间隔的免疫原性。
表型异质性通过疫苗接种和感染定义了B细胞对反复暴露于严重急性呼吸综合征冠状病毒2(SARS-CoV-2)的反应。
Cell Rep. 2025 Apr 22;44(4):115557. doi: 10.1016/j.celrep.2025.115557. Epub 2025 Apr 12.
4
A Versatile High-Throughput Single-Cell Screening Platform for Profiling Antigen-Specific Long-Lived B Cells in Blood and Bone Marrow.一种用于分析血液和骨髓中抗原特异性长寿B细胞的多功能高通量单细胞筛选平台。
Adv Sci (Weinh). 2025 Jun;12(21):e2414945. doi: 10.1002/advs.202414945. Epub 2025 Apr 9.
5
Early Immune Cell and Antibody Kinetics Following SARS-CoV-2 Vaccination in Healthy Adults and Low-Count Monoclonal B-Cell Lymphocytosis.健康成年人接种新型冠状病毒2疫苗及低计数单克隆B细胞淋巴细胞增多症后的早期免疫细胞和抗体动力学
Int J Mol Sci. 2025 Jan 15;26(2):681. doi: 10.3390/ijms26020681.
6
Exponential decline, ceiling effect, downregulation, and T-cell response in immunoglobulin G antibody levels after messenger RNA vaccine boosters: a case report.信使核糖核酸疫苗加强针接种后免疫球蛋白G抗体水平的指数下降、天花板效应、下调及T细胞反应:一例报告
J Med Case Rep. 2024 Dec 20;18(1):631. doi: 10.1186/s13256-024-04889-2.
7
Methotrexate treatment hampers induction of vaccine-specific CD4 T cell responses in patients with IMID.甲氨蝶呤治疗阻碍了 IMID 患者疫苗特异性 CD4 T 细胞应答的诱导。
RMD Open. 2024 Oct 7;10(4):e004664. doi: 10.1136/rmdopen-2024-004664.
8
Germinal Center Response to mRNA Vaccination and Impact of Immunological Imprinting on Subsequent Vaccination.生发中心对mRNA疫苗接种的反应以及免疫印记对后续疫苗接种的影响。
Immune Netw. 2024 Jun 25;24(4):e28. doi: 10.4110/in.2024.24.e28. eCollection 2024 Aug.
9
Non-cross-reactive epitopes dominate the humoral immune response to COVID-19 vaccination - kinetics of plasma antibodies, plasmablasts and memory B cells.非交叉反应表位主导 COVID-19 疫苗接种的体液免疫反应 - 血浆抗体、浆母细胞和记忆 B 细胞的动力学。
Front Immunol. 2024 May 14;15:1382911. doi: 10.3389/fimmu.2024.1382911. eCollection 2024.
10
Vaccine Responses in Patients with Liver Cirrhosis: From the Immune System to the Gut Microbiota.肝硬化患者的疫苗反应:从免疫系统到肠道微生物群
Vaccines (Basel). 2024 Mar 23;12(4):349. doi: 10.3390/vaccines12040349.
Cell. 2021 Nov 11;184(23):5699-5714.e11. doi: 10.1016/j.cell.2021.10.011. Epub 2021 Oct 16.
4
One dose of COVID-19 nanoparticle vaccine REVC-128 protects against SARS-CoV-2 challenge at two weeks post-immunization.一剂 COVID-19 纳米颗粒疫苗 REVC-128 可在免疫后两周预防 SARS-CoV-2 挑战。
Emerg Microbes Infect. 2021 Dec;10(1):2016-2029. doi: 10.1080/22221751.2021.1994354.
5
mRNA vaccines induce durable immune memory to SARS-CoV-2 and variants of concern.mRNA 疫苗可诱导对 SARS-CoV-2 及其关注变种的持久免疫记忆。
Science. 2021 Dec 3;374(6572):abm0829. doi: 10.1126/science.abm0829.
6
Anti-SARS-CoV-2 receptor-binding domain antibody evolution after mRNA vaccination.mRNA 疫苗接种后抗 SARS-CoV-2 受体结合域抗体的进化。
Nature. 2021 Dec;600(7889):517-522. doi: 10.1038/s41586-021-04060-7. Epub 2021 Oct 7.
7
Waning Immune Humoral Response to BNT162b2 Covid-19 Vaccine over 6 Months.辉瑞-BioNTech 新冠疫苗接种 6 个月后免疫体液反应逐渐减弱。
N Engl J Med. 2021 Dec 9;385(24):e84. doi: 10.1056/NEJMoa2114583. Epub 2021 Oct 6.
8
High-affinity memory B cells induced by SARS-CoV-2 infection produce more plasmablasts and atypical memory B cells than those primed by mRNA vaccines.SARS-CoV-2 感染诱导的高亲和力记忆 B 细胞比 mRNA 疫苗诱导的记忆 B 细胞产生更多的浆母细胞和非典型记忆 B 细胞。
Cell Rep. 2021 Oct 12;37(2):109823. doi: 10.1016/j.celrep.2021.109823. Epub 2021 Sep 25.
9
Effect of Immunosuppression on the Immunogenicity of mRNA Vaccines to SARS-CoV-2 : A Prospective Cohort Study.免疫抑制对SARS-CoV-2 mRNA疫苗免疫原性的影响:一项前瞻性队列研究。
Ann Intern Med. 2021 Nov;174(11):1572-1585. doi: 10.7326/M21-1757. Epub 2021 Aug 31.
10
mRNA vaccines for infectious diseases: principles, delivery and clinical translation.传染病的 mRNA 疫苗:原理、传递和临床转化。
Nat Rev Drug Discov. 2021 Nov;20(11):817-838. doi: 10.1038/s41573-021-00283-5. Epub 2021 Aug 25.