• 文献检索
  • 文档翻译
  • 深度研究
  • 学术资讯
  • Suppr Zotero 插件Zotero 插件
  • 邀请有礼
  • 套餐&价格
  • 历史记录
应用&插件
Suppr Zotero 插件Zotero 插件浏览器插件Mac 客户端Windows 客户端微信小程序
定价
高级版会员购买积分包购买API积分包
服务
文献检索文档翻译深度研究API 文档MCP 服务
关于我们
关于 Suppr公司介绍联系我们用户协议隐私条款
关注我们

Suppr 超能文献

核心技术专利:CN118964589B侵权必究
粤ICP备2023148730 号-1Suppr @ 2026

文献检索

告别复杂PubMed语法,用中文像聊天一样搜索,搜遍4000万医学文献。AI智能推荐,让科研检索更轻松。

立即免费搜索

文件翻译

保留排版,准确专业,支持PDF/Word/PPT等文件格式,支持 12+语言互译。

免费翻译文档

深度研究

AI帮你快速写综述,25分钟生成高质量综述,智能提取关键信息,辅助科研写作。

立即免费体验

Zbtb7b 的表观遗传 DNA 甲基化调控溃疡性结肠炎中双阳性 CD4CD8 T 细胞的群体。

Epigenetic DNA methylation of Zbtb7b regulates the population of double-positive CD4CD8 T cells in ulcerative colitis.

机构信息

Department of Gastroenterology and Hepatology, Guangzhou Digestive Disease Center, Guangzhou First People's Hospital, School of Medicine, South China University of Technology, Yuexiu District, No. 1, Panfu Road, Guangzhou, 510180, Guangdong, China.

Department of Hematology, Yantian District People's Hospital, Shenzhen, 518020, Guangdong, China.

出版信息

J Transl Med. 2022 Jun 27;20(1):289. doi: 10.1186/s12967-022-03477-6.

DOI:10.1186/s12967-022-03477-6
PMID:35761286
原文链接:https://pmc.ncbi.nlm.nih.gov/articles/PMC9235105/
Abstract

BACKGROUND AND AIMS

Ulcerative colitis (UC) is a heterogeneous disorder with complex pathogenesis. Therefore, in the present study, we aimed to assess genome-wide DNA methylation changes associated explicitly with the pathogenesis of UC.

METHODS

DNA methylation changes were identified by comparing UC tissues with healthy controls (HCs) from the GEO databases. The candidate genes were obtained and verified in clinical samples. Moreover, the underlying molecular mechanism related to Zbtb7b in the pathogenesis of UC was explored using the dextran sodium sulfate (DSS)-induced colitis model.

RESULTS

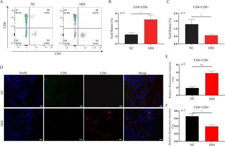
Bioinformatic analysis from GEO databases confirmed that Zbtb7b, known as Th-inducing POZ-Kruppel factor (ThPOK), was demethylated in UC tissues. Then, we demonstrated that Zbtb7b was in a hypo-methylation pattern through the DSS-induced colitis model (P = 0.0357), whereas the expression of Zbtb7b at the mRNA and protein levels was significantly up-regulated in the inflamed colonic tissues of UC patients (qRT-PCR, WB, IHC: P < 0.0001, P = 0.0079, P < 0.0001) and DSS-induced colitis model (qRT-PCR, WB, IHC: P < 0.0001, P = 0.0045, P = 0.0004). Moreover, the expression of Zbtb7b was positively associated with the degree of UC activity. Mechanically, over-expression of Zbtb7b might activate the maturation of CD4T cells (FCM, IF: P = 0.0240, P = 0.0003) and repress the differentiation of double-positive CD4CD8T (DP CD4CD8T) cells (FCM, IF: P = 0.0247, P = 0.0118), contributing to the production of inflammatory cytokines, such as TNF-α (P = 0.0005, P = 0.0005), IL-17 (P = 0.0014, P = 0.0381), and IFN-γ (P = 0.0016, P = 0.0042), in the serum and colonic tissue of DSS-induced colitis model.

CONCLUSIONS

Epigenetic DNA hypo-methylation of Zbtb7b activated the maturation of CD4T cells and repressed the differentiation of DP CD4CD8 T cells, resulting in the production of inflammatory cytokines and colonic inflammation in UC. Therefore, Zbtb7b might be a diagnostic and therapeutic biomarker for UC, and hypo-methylation might affect the biological function of Zbtb7b.

摘要

背景与目的

溃疡性结肠炎(UC)是一种具有复杂发病机制的异质性疾病。因此,本研究旨在评估与 UC 发病机制明确相关的全基因组 DNA 甲基化变化。

方法

通过比较 GEO 数据库中的 UC 组织与健康对照(HC),确定 DNA 甲基化变化。在临床样本中获得并验证候选基因。此外,使用葡聚糖硫酸钠(DSS)诱导的结肠炎模型探索与 UC 发病机制相关的 Zbtb7b 潜在分子机制。

结果

来自 GEO 数据库的生物信息学分析证实,已知的 Th 诱导 POZ-Kruppel 因子(ThPOK)Zbtb7b 在 UC 组织中被去甲基化。然后,我们通过 DSS 诱导的结肠炎模型证明 Zbtb7b 呈低甲基化模式(P=0.0357),而 Zbtb7b 在 UC 患者炎症性结肠组织中的 mRNA 和蛋白水平表达显著上调(qRT-PCR、WB、IHC:P<0.0001、P=0.0079、P<0.0001)和 DSS 诱导的结肠炎模型(qRT-PCR、WB、IHC:P<0.0001、P=0.0045、P=0.0004)。此外,Zbtb7b 的表达与 UC 活动程度呈正相关。在机制上,Zbtb7b 的过表达可能会激活 CD4T 细胞的成熟(FCM、IF:P=0.0240、P=0.0003),并抑制双阳性 CD4CD8T(DP CD4CD8T)细胞的分化(FCM、IF:P=0.0247、P=0.0118),导致 TNF-α(P=0.0005、P=0.0005)、IL-17(P=0.0014、P=0.0381)和 IFN-γ(P=0.0016、P=0.0042)等炎症细胞因子在 DSS 诱导的结肠炎模型血清和结肠组织中的产生。

结论

Zbtb7b 的表观遗传 DNA 低甲基化激活了 CD4T 细胞的成熟,并抑制了 DP CD4CD8 T 细胞的分化,导致炎症细胞因子的产生和 UC 中的结肠炎症。因此,Zbtb7b 可能是 UC 的诊断和治疗生物标志物,低甲基化可能影响 Zbtb7b 的生物学功能。

https://cdn.ncbi.nlm.nih.gov/pmc/blobs/49ae/9235105/7985ed17290d/12967_2022_3477_Fig8_HTML.jpg
https://cdn.ncbi.nlm.nih.gov/pmc/blobs/49ae/9235105/d8d03989077b/12967_2022_3477_Fig1_HTML.jpg
https://cdn.ncbi.nlm.nih.gov/pmc/blobs/49ae/9235105/abd1f9454396/12967_2022_3477_Fig2_HTML.jpg
https://cdn.ncbi.nlm.nih.gov/pmc/blobs/49ae/9235105/d0059a0379eb/12967_2022_3477_Fig3_HTML.jpg
https://cdn.ncbi.nlm.nih.gov/pmc/blobs/49ae/9235105/037eca5d246a/12967_2022_3477_Fig4_HTML.jpg
https://cdn.ncbi.nlm.nih.gov/pmc/blobs/49ae/9235105/6986168b4644/12967_2022_3477_Fig5_HTML.jpg
https://cdn.ncbi.nlm.nih.gov/pmc/blobs/49ae/9235105/23c608fc1e4f/12967_2022_3477_Fig6_HTML.jpg
https://cdn.ncbi.nlm.nih.gov/pmc/blobs/49ae/9235105/74cb09a448b9/12967_2022_3477_Fig7_HTML.jpg
https://cdn.ncbi.nlm.nih.gov/pmc/blobs/49ae/9235105/7985ed17290d/12967_2022_3477_Fig8_HTML.jpg
https://cdn.ncbi.nlm.nih.gov/pmc/blobs/49ae/9235105/d8d03989077b/12967_2022_3477_Fig1_HTML.jpg
https://cdn.ncbi.nlm.nih.gov/pmc/blobs/49ae/9235105/abd1f9454396/12967_2022_3477_Fig2_HTML.jpg
https://cdn.ncbi.nlm.nih.gov/pmc/blobs/49ae/9235105/d0059a0379eb/12967_2022_3477_Fig3_HTML.jpg
https://cdn.ncbi.nlm.nih.gov/pmc/blobs/49ae/9235105/037eca5d246a/12967_2022_3477_Fig4_HTML.jpg
https://cdn.ncbi.nlm.nih.gov/pmc/blobs/49ae/9235105/6986168b4644/12967_2022_3477_Fig5_HTML.jpg
https://cdn.ncbi.nlm.nih.gov/pmc/blobs/49ae/9235105/23c608fc1e4f/12967_2022_3477_Fig6_HTML.jpg
https://cdn.ncbi.nlm.nih.gov/pmc/blobs/49ae/9235105/74cb09a448b9/12967_2022_3477_Fig7_HTML.jpg
https://cdn.ncbi.nlm.nih.gov/pmc/blobs/49ae/9235105/7985ed17290d/12967_2022_3477_Fig8_HTML.jpg

相似文献

1
Epigenetic DNA methylation of Zbtb7b regulates the population of double-positive CD4CD8 T cells in ulcerative colitis.Zbtb7b 的表观遗传 DNA 甲基化调控溃疡性结肠炎中双阳性 CD4CD8 T 细胞的群体。
J Transl Med. 2022 Jun 27;20(1):289. doi: 10.1186/s12967-022-03477-6.
2
Edible exosome-like nanoparticles from portulaca oleracea L mitigate DSS-induced colitis via facilitating double-positive CD4CD8T cells expansion.马齿苋来源的可食性外泌体样纳米颗粒通过促进双阳性 CD4CD8T 细胞扩增缓解 DSS 诱导的结肠炎。
J Nanobiotechnology. 2023 Aug 31;21(1):309. doi: 10.1186/s12951-023-02065-0.
3
Dietary black raspberries modulate DNA methylation in dextran sodium sulfate (DSS)-induced ulcerative colitis.饮食中的黑莓可调节葡聚糖硫酸钠(DSS)诱导的溃疡性结肠炎中的 DNA 甲基化。
Carcinogenesis. 2013 Dec;34(12):2842-50. doi: 10.1093/carcin/bgt310. Epub 2013 Sep 25.
4
BTLA associates with increased Foxp3 expression in CD4(+) T cells in dextran sulfate sodium-induced colitis.在葡聚糖硫酸钠诱导的结肠炎中,BTLA与CD4(+) T细胞中Foxp3表达增加相关。
Int J Clin Exp Pathol. 2015 Feb 1;8(2):1259-69. eCollection 2015.
5
High Serum sCD40 and a Distinct Colonic T Cell Profile in Ulcerative Colitis Associated With Primary Sclerosing Cholangitis.血清 sCD40 水平升高与原发性硬化性胆管炎相关的溃疡性结肠炎的结肠 T 细胞特征明显不同。
J Crohns Colitis. 2019 Mar 26;13(3):341-350. doi: 10.1093/ecco-jcc/jjy170.
6
Anti-inflammatory effects of Brucea javanica oil emulsion by suppressing NF-κB activation on dextran sulfate sodium-induced ulcerative colitis in mice.鸦胆子油乳剂通过抑制核因子κB活化对葡聚糖硫酸钠诱导的小鼠溃疡性结肠炎的抗炎作用
J Ethnopharmacol. 2017 Feb 23;198:389-398. doi: 10.1016/j.jep.2017.01.042. Epub 2017 Jan 22.
7
Intestinal anti-inflammatory effects of fuzi-ganjiang herb pair against DSS-induced ulcerative colitis in mice.附子干姜药对对 DSS 诱导的溃疡性结肠炎小鼠的肠道抗炎作用。
J Ethnopharmacol. 2020 Oct 28;261:112951. doi: 10.1016/j.jep.2020.112951. Epub 2020 Jun 20.
8
Indirubin ameliorates dextran sulfate sodium-induced ulcerative colitis in mice through the inhibition of inflammation and the induction of Foxp3-expressing regulatory T cells.靛玉红通过抑制炎症和诱导表达Foxp3的调节性T细胞来改善葡聚糖硫酸钠诱导的小鼠溃疡性结肠炎。
Acta Histochem. 2016 Jul;118(6):606-614. doi: 10.1016/j.acthis.2016.06.004. Epub 2016 Jul 7.
9
ZBTB7B (Th-POK) regulates the development of IL-17-producing CD1d-restricted mouse NKT cells.ZBTB7B(Th-POK)调节产生 IL-17 的 CD1d 限制性小鼠 NKT 细胞的发育。
J Immunol. 2012 Dec 1;189(11):5240-9. doi: 10.4049/jimmunol.1201486. Epub 2012 Oct 26.
10
Berberine ameliorates chronic relapsing dextran sulfate sodium-induced colitis in C57BL/6 mice by suppressing Th17 responses.小檗碱通过抑制 Th17 反应改善 C57BL/6 小鼠慢性复发型葡聚糖硫酸钠诱导的结肠炎。
Pharmacol Res. 2016 Aug;110:227-239. doi: 10.1016/j.phrs.2016.02.010. Epub 2016 Mar 9.

引用本文的文献

1
Exploring the Clinical Implication of S100A9 in Ulcerative Colitis and Its Progression to Cancer: A Journey from Inflammation to Cancer.探索S100A9在溃疡性结肠炎及其癌变过程中的临床意义:从炎症到癌症的历程
Int J Mol Sci. 2025 Jun 13;26(12):5693. doi: 10.3390/ijms26125693.
2
Real-world of Limosilactobacillus reuteri in mitigation of acute experimental colitis.罗伊氏乳杆菌在减轻急性实验性结肠炎中的实际应用
J Nanobiotechnology. 2025 Jan 31;23(1):65. doi: 10.1186/s12951-025-03158-8.
3
-Derived Exosome-Like Nanoparticles Mitigate Colitis in Mice via Inhibition of the NLRP3 Signaling Pathway and Modulation of the Gut Microbiota.

本文引用的文献

1
Pharmacological inhibition of MELK restricts ferroptosis and the inflammatory response in colitis and colitis-propelled carcinogenesis.药物抑制 MELK 可限制结肠炎及结肠炎相关癌变中的铁死亡和炎症反应。
Free Radic Biol Med. 2021 Aug 20;172:312-329. doi: 10.1016/j.freeradbiomed.2021.06.012. Epub 2021 Jun 16.
2
Epigenetic DNA Methylation of Modulates Human Interleukin-35 Formation via NFkB Signaling: A Promising Therapeutic Option in Ulcerative Colitis.通过NFkB信号通路调控人白细胞介素-35形成的DNA甲基化:溃疡性结肠炎的一种有前景的治疗选择
Int J Mol Sci. 2021 May 19;22(10):5329. doi: 10.3390/ijms22105329.
3
Postoperative Survival in Colitis-associated Colorectal Cancer With Ulcerative Colitis in Japan: A Multicenter Analysis.
树突状细胞衍生的外泌体样纳米颗粒通过抑制NLRP3信号通路和调节肠道微生物群减轻小鼠结肠炎
Int J Nanomedicine. 2024 Dec 27;19:13991-14018. doi: 10.2147/IJN.S493434. eCollection 2024.
4
E3 ubiquitin ligase RNF180 mediates the ALKBH5/SMARCA5 axis to promote colon inflammation and Th17/Treg imbalance in ulcerative colitis mice.E3 泛素连接酶 RNF180 介导 ALKBH5/SMARCA5 轴促进溃疡性结肠炎小鼠的结肠炎症和 Th17/Treg 失衡。
Arch Pharm Res. 2024 Jul;47(7):645-658. doi: 10.1007/s12272-024-01507-z. Epub 2024 Jul 27.
5
Effects of DNA methylation and its application in inflammatory bowel disease (Review).DNA 甲基化的影响及其在炎症性肠病中的应用(综述)。
Int J Mol Med. 2024 Jun;53(6). doi: 10.3892/ijmm.2024.5379. Epub 2024 May 2.
6
Pathways and mechanisms of CD4CD8αα intraepithelial T cell development.CD4CD8αα 上皮内 T 细胞发育的途径和机制。
Trends Immunol. 2024 Apr;45(4):288-302. doi: 10.1016/j.it.2024.02.006. Epub 2024 Mar 20.
7
Epigenetic regulation and therapeutic strategies in ulcerative colitis.溃疡性结肠炎的表观遗传调控与治疗策略
Front Genet. 2023 Dec 15;14:1302886. doi: 10.3389/fgene.2023.1302886. eCollection 2023.
8
Edible exosome-like nanoparticles from portulaca oleracea L mitigate DSS-induced colitis via facilitating double-positive CD4CD8T cells expansion.马齿苋来源的可食性外泌体样纳米颗粒通过促进双阳性 CD4CD8T 细胞扩增缓解 DSS 诱导的结肠炎。
J Nanobiotechnology. 2023 Aug 31;21(1):309. doi: 10.1186/s12951-023-02065-0.
9
Plant-derived exosomal nanoparticles: potential therapeutic for inflammatory bowel disease.植物来源的外泌体纳米颗粒:炎症性肠病的潜在治疗方法。
Nanoscale Adv. 2023 Jun 23;5(14):3575-3588. doi: 10.1039/d3na00093a. eCollection 2023 Jul 11.
日本溃疡性结肠炎相关性结直肠癌的术后生存情况:一项多中心分析。
Anticancer Res. 2021 May;41(5):2681-2688. doi: 10.21873/anticanres.15049.
4
DNA hypo-methylation facilitates anti-inflammatory responses in severe ulcerative colitis.DNA 低甲基化促进重度溃疡性结肠炎的抗炎反应。
PLoS One. 2021 Apr 1;16(4):e0248905. doi: 10.1371/journal.pone.0248905. eCollection 2021.
5
Pathophysiology of Inflammatory Bowel Diseases.炎症性肠病的病理生理学
N Engl J Med. 2020 Dec 31;383(27):2652-2664. doi: 10.1056/NEJMra2002697.
6
Integrated analysis of DNA methylation and gene expression profiles identified S100A9 as a potential biomarker in ulcerative colitis.整合 DNA 甲基化和基因表达谱分析鉴定 S100A9 为溃疡性结肠炎的一个潜在生物标志物。
Biosci Rep. 2020 Dec 23;40(12). doi: 10.1042/BSR20202384.
7
Radiation induces dynamic changes to the T cell repertoire in renal cell carcinoma patients.辐射诱导肾细胞癌患者 T 细胞库的动态变化。
Proc Natl Acad Sci U S A. 2020 Sep 22;117(38):23721-23729. doi: 10.1073/pnas.2001933117. Epub 2020 Sep 8.
8
IRF5 Acts as a Potential Therapeutic Marker in Inflammatory Bowel Diseases.IRF5作为炎症性肠病的潜在治疗标志物。
Inflamm Bowel Dis. 2021 Feb 16;27(3):407-417. doi: 10.1093/ibd/izaa200.
9
Retinoid-Related Orphan Receptor RORγt in CD4 T-Cell-Mediated Intestinal Homeostasis and Inflammation.维 A 酸相关孤儿受体 RORγt 在 CD4 T 细胞介导的肠道稳态和炎症中的作用。
Am J Pathol. 2020 Oct;190(10):1984-1999. doi: 10.1016/j.ajpath.2020.07.010. Epub 2020 Jul 29.
10
Colonization of Mice With Amoxicillin-Associated Drives Inflammation via Th1 Induction and Treg Inhibition.阿莫西林相关的小鼠定植通过Th1诱导和Treg抑制驱动炎症。
Front Microbiol. 2020 Jun 24;11:1256. doi: 10.3389/fmicb.2020.01256. eCollection 2020.