Suppr超能文献

基于改进的大菱鲆基因组的共表达网络分析鉴定应激相关基因。

Identification of stress-related genes by co-expression network analysis based on the improved turbot genome.

机构信息

Laboratory for Marine Fisheries Science and Food Production Processes, Qingdao National Laboratory for Marine Science and Technology, Yellow Sea Fisheries Research Institute, Chinese Academy of Fishery Sciences, Nanjing Road 106, Qingdao, 266071, China.

Key Lab of Sustainable Development of Marine Fisheries, Ministry of Agriculture, Wenhai Road 1, Qingdao, 266071, China.

出版信息

Sci Data. 2022 Jun 29;9(1):374. doi: 10.1038/s41597-022-01458-4.

Abstract

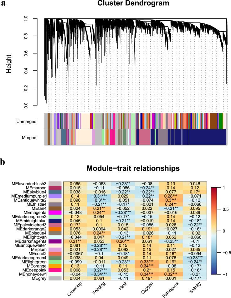
Turbot (Scophthalmus maximus), commercially important flatfish species, is widely cultivated in Europe and China. With the continuous expansion of the intensive breeding scale, turbot is exposed to various stresses, which greatly impedes the healthy development of turbot industry. Here, we present an improved high-quality chromosome-scale genome assembly of turbot using a combination of PacBio long-read and Illumina short-read sequencing technologies. The genome assembly spans 538.22 Mb comprising 27 contigs with a contig N50 size of 25.76 Mb. Annotation of the genome assembly identified 104.45 Mb repetitive sequences, 22,442 protein-coding genes and 3,345 ncRNAs. Moreover, a total of 345 stress responsive candidate genes were identified by gene co-expression network analysis based on 14 published stress-related RNA-seq datasets consisting of 165 samples. Significantly improved genome assembly and stress-related candidate gene pool will provide valuable resources for further research on turbot functional genome and stress response mechanism, as well as theoretical support for the development of molecular breeding technology for resistant turbot varieties.

摘要

大菱鲆(Scophthalmus maximus)是一种重要的商业比目鱼,在欧洲和中国广泛养殖。随着集约化养殖规模的不断扩大,大菱鲆面临着各种压力,这极大地阻碍了大菱鲆产业的健康发展。在这里,我们使用 PacBio 长读长和 Illumina 短读长测序技术的组合,呈现了一个经过改进的高质量的大菱鲆染色体规模基因组组装。基因组组装跨度为 538.22 Mb,由 27 个 contigs 组成,contig N50 大小为 25.76 Mb。基因组组装的注释鉴定了 104.45 Mb 的重复序列、22442 个蛋白质编码基因和 3345 个 ncRNA。此外,通过基于包含 165 个样本的 14 个已发表的应激相关 RNA-seq 数据集的基因共表达网络分析,共鉴定出 345 个应激响应候选基因。显著改进的基因组组装和应激相关候选基因库将为大菱鲆功能基因组和应激反应机制的进一步研究提供有价值的资源,并为抗应激大菱鲆品种的分子育种技术的发展提供理论支持。

https://cdn.ncbi.nlm.nih.gov/pmc/blobs/f8e0/9243025/c3b6421cf702/41597_2022_1458_Fig1_HTML.jpg

文献检索

告别复杂PubMed语法,用中文像聊天一样搜索,搜遍4000万医学文献。AI智能推荐,让科研检索更轻松。

立即免费搜索

文件翻译

保留排版,准确专业,支持PDF/Word/PPT等文件格式,支持 12+语言互译。

免费翻译文档

深度研究

AI帮你快速写综述,25分钟生成高质量综述,智能提取关键信息,辅助科研写作。

立即免费体验