Suppr超能文献

日本脑炎媒介蚊三带喙库蚊中的两个隐存种,以及从海外向日本远距离迁移的可能性。

Two hidden taxa in the Japanese encephalitis vector mosquito, Culex tritaeniorhynchus, and the potential for long-distance migration from overseas to Japan.

机构信息

Center for Surveillance, Immunization, and Epidemiologic Research, National Institute of Infectious Diseases, Tokyo, Japan.

Faculty of Veterinary Medicine, Okayama University of Science, Ehime, Japan.

出版信息

PLoS Negl Trop Dis. 2022 Jun 30;16(6):e0010543. doi: 10.1371/journal.pntd.0010543. eCollection 2022 Jun.

Abstract

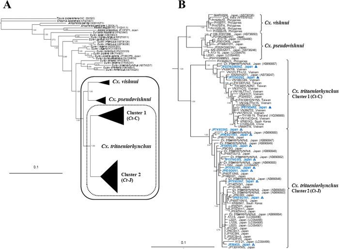
The Culex vishnui subgroups, particularly Culex tritaeniorhynchus, are considered the primary vectors of the Japanese encephalitis virus (JEV) in Asia. Recent molecular phylogenetic analyses of JEV isolates from Asian countries have shown that JEVs with diverse genetic variants are present in Asia. Furthermore, some JEV strains have been found to have crossed the East China Sea and been introduced into Japan. In this study, the possibility of overseas migration of the JE vector mosquito, Cx. tritaeniorhynchus was examined from the genetic, physical, and meteorological perspectives. Molecular phylogenetic analysis was performed based on both whole coding sequences and on the barcoding region of the mitochondrial cytochrome c oxidase subunit I (COI) gene of Cx. vishnui subgroups collected from Asian countries. Culex tritaeniorhymchus was classified into two genetically independent taxa by COI sequences: the Japanese type (Ct-J), which inhabits Japan except for the Amami Islands of southern Japan, and the continental type (Ct-C), which inhabits the Asian region except for Japan. It was confirmed that approximately 10% of Cx. tritaeniorhynchus trapped during the summer in western Kyushu were Ct-C, and that they could fly for up to 38 h continuously. The meteorological analysis also confirmed that the atmospheric flow occurring over the continent coincided with the date of Ct-C capture. This is the first report showing the existence of two taxa in Cx. tritaeniorhynchus. Their physical and physiological characteristics suggest the possibility of long-distance migration from overseas regions to Japan across the East China Sea. Future efforts are expected to provide evidence to support the occurrence of long-distance migration of Cx. tritaeniorhynchus with JEV.

摘要

库蚊属的 Vishnui 亚组,特别是三带喙库蚊,被认为是亚洲日本脑炎病毒(JEV)的主要传播媒介。最近对亚洲国家 JEV 分离株的分子系统发育分析表明,亚洲存在具有多种遗传变异的 JEV。此外,一些 JEV 株已被发现跨越东海并传入日本。在这项研究中,从遗传、物理和气象学角度研究了日本脑炎媒介蚊子三带喙库蚊向海外迁移的可能性。对从亚洲国家收集的库蚊属 Vishnui 亚组的整个编码序列和线粒体细胞色素 c 氧化酶亚基 I(COI)基因的条形码区域进行了分子系统发育分析。COI 序列将三带喙库蚊分为两个遗传上独立的类群:日本型(Ct-J),除日本南部的奄美群岛外,日本各地均有分布;大陆型(Ct-C),除日本外,亚洲各地均有分布。证实了在九州西部夏季捕获的约 10%的三带喙库蚊为 Ct-C,它们可以连续飞行长达 38 小时。气象分析还证实,发生在大陆上空的大气流与 Ct-C 捕获日期相吻合。这是首次报告在三带喙库蚊中存在两个类群。它们的物理和生理特征表明,它们有可能从海外地区经东海远距离迁移到日本。预计未来的研究将提供证据支持 JEV 与三带喙库蚊长距离迁移的发生。

https://cdn.ncbi.nlm.nih.gov/pmc/blobs/9499/9278767/cb48ff0d01a0/pntd.0010543.g001.jpg

文献检索

告别复杂PubMed语法,用中文像聊天一样搜索,搜遍4000万医学文献。AI智能推荐,让科研检索更轻松。

立即免费搜索

文件翻译

保留排版,准确专业,支持PDF/Word/PPT等文件格式,支持 12+语言互译。

免费翻译文档

深度研究

AI帮你快速写综述,25分钟生成高质量综述,智能提取关键信息,辅助科研写作。

立即免费体验