• 文献检索
  • 文档翻译
  • 深度研究
  • 学术资讯
  • Suppr Zotero 插件Zotero 插件
  • 邀请有礼
  • 套餐&价格
  • 历史记录
应用&插件
Suppr Zotero 插件Zotero 插件浏览器插件Mac 客户端Windows 客户端微信小程序
定价
高级版会员购买积分包购买API积分包
服务
文献检索文档翻译深度研究API 文档MCP 服务
关于我们
关于 Suppr公司介绍联系我们用户协议隐私条款
关注我们

Suppr 超能文献

核心技术专利:CN118964589B侵权必究
粤ICP备2023148730 号-1Suppr @ 2026

文献检索

告别复杂PubMed语法,用中文像聊天一样搜索,搜遍4000万医学文献。AI智能推荐,让科研检索更轻松。

立即免费搜索

文件翻译

保留排版,准确专业,支持PDF/Word/PPT等文件格式,支持 12+语言互译。

免费翻译文档

深度研究

AI帮你快速写综述,25分钟生成高质量综述,智能提取关键信息,辅助科研写作。

立即免费体验

钙黏蛋白-11的上调促进胆汁淤积性肝纤维化。

Upregulation of cadherin-11 contributes to cholestatic liver fibrosis.

作者信息

Wu Bo, Tian Xinbei, Wang Weipeng, Zhu Jing, Lu Ying, Du Jun, Xiao Yongtao

机构信息

Department of Pediatric Surgery, Xin Hua Hospital School of Medicine, Shanghai Jiao Tong University Shanghai China.

Department of Pediatric Gastroenterology and Nutrition Shanghai Institute of Pediatric Research Shanghai China.

出版信息

Pediatr Investig. 2022 Mar 22;6(2):100-110. doi: 10.1002/ped4.12317. eCollection 2022 Jun.

DOI:10.1002/ped4.12317
PMID:35774522
原文链接:https://pmc.ncbi.nlm.nih.gov/articles/PMC9218970/
Abstract

IMPORTANCE

Cadherin-11 (CDH11), a cell-to-cell adhesion molecule, is implicated in the fibrotic process of several organs. Biliary atresia (BA) is a common cholestatic liver disease featuring cholestasis and progressive liver fibrosis in children. Cholestatic liver fibrosis may progress to liver cirrhosis and lacks effective therapeutic strategies. Currently, the role of CDH11 in cholestatic liver fibrosis remains unclear.

OBJECTIVE

This study aimed to explore the functions of CDH11 in cholestatic liver fibrosis.

METHODS

The expression of in BA livers was evaluated by database analysis and immunostaining. Seven BA liver samples were used for immunostaining. The wild type (Wt) and knockout ( ) mice were subjected to bile duct ligation (BDL) to induce cholestatic liver fibrosis. The serum biochemical analysis, liver histology, and western blotting were used to assess the extent of liver injury and fibrosis as well as activation of transforming growth factor-β (TGF-β)/Smad pathway. The effect of CDH11 on the activation of hepatic stellate cell line LX-2 cells was investigated.

RESULTS

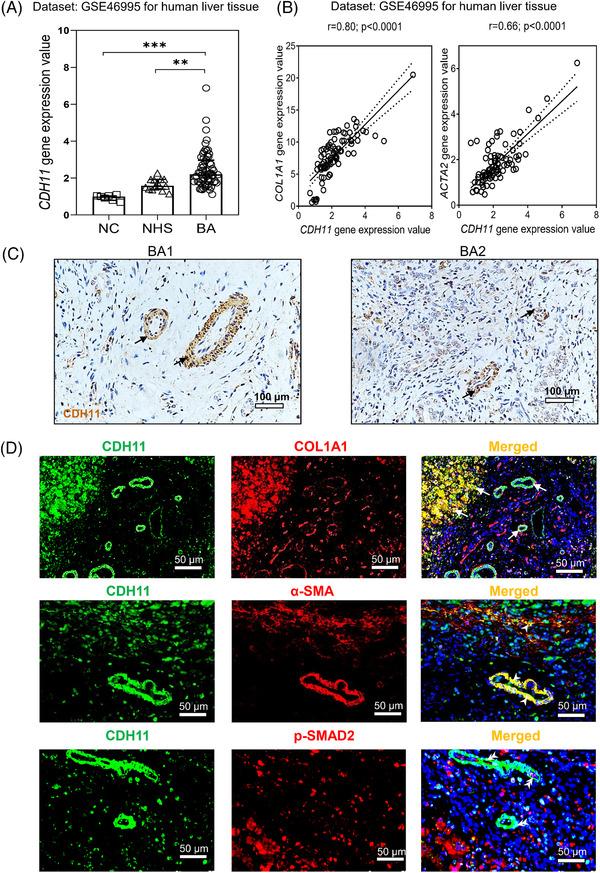
Analysis of public RNA-seq datasets showed that expression levels were significantly increased in livers of BA, and CDH11 was correlated with liver fibrosis in BA. BDL-induced liver injury and liver fibrosis were attenuated in mice compared to Wt mice. The protein expression levels of phosphorylated Smad2/3 were decreased in livers of BDL mice compared to Wt BDL mice. knockdown inhibited the activation of LX-2 cells.

INTERPRETATION

CDH11 plays an important role in cholestatic liver fibrosis and may represent a potential therapeutic target for cholestatic liver disease, such as BA.

摘要

重要性

钙黏蛋白-11(CDH11)是一种细胞间黏附分子,与多个器官的纤维化过程有关。胆道闭锁(BA)是一种常见的儿童胆汁淤积性肝病,其特征为胆汁淤积和进行性肝纤维化。胆汁淤积性肝纤维化可能进展为肝硬化,且缺乏有效的治疗策略。目前,CDH11在胆汁淤积性肝纤维化中的作用尚不清楚。

目的

本研究旨在探讨CDH11在胆汁淤积性肝纤维化中的功能。

方法

通过数据库分析和免疫染色评估BA肝脏中CDH11的表达。使用7个BA肝脏样本进行免疫染色。将野生型(Wt)和CDH11基因敲除(Cd11-/-)小鼠进行胆管结扎(BDL)以诱导胆汁淤积性肝纤维化。采用血清生化分析、肝脏组织学检查和蛋白质印迹法评估肝损伤和纤维化程度以及转化生长因子-β(TGF-β)/Smad信号通路的激活情况。研究CDH11对肝星状细胞系LX-2细胞激活的影响。

结果

对公共RNA测序数据集的分析表明,BA肝脏中CDH11的表达水平显著升高,且CDH11与BA中的肝纤维化相关。与Wt小鼠相比,Cd11-/-小鼠中BDL诱导的肝损伤和肝纤维化有所减轻。与Wt BDL小鼠相比,Cd11-/- BDL小鼠肝脏中磷酸化Smad2/3的蛋白表达水平降低。CDH11基因敲低抑制了LX-2细胞的激活。

解读

CDH11在胆汁淤积性肝纤维化中起重要作用,可能是胆汁淤积性肝病(如BA)的潜在治疗靶点。

https://cdn.ncbi.nlm.nih.gov/pmc/blobs/d065/9218970/275021b6eb88/PED4-6-100-g001.jpg
https://cdn.ncbi.nlm.nih.gov/pmc/blobs/d065/9218970/f005dd45bc53/PED4-6-100-g005.jpg
https://cdn.ncbi.nlm.nih.gov/pmc/blobs/d065/9218970/0f66a346df16/PED4-6-100-g003.jpg
https://cdn.ncbi.nlm.nih.gov/pmc/blobs/d065/9218970/2654614a3fd9/PED4-6-100-g004.jpg
https://cdn.ncbi.nlm.nih.gov/pmc/blobs/d065/9218970/275021b6eb88/PED4-6-100-g001.jpg
https://cdn.ncbi.nlm.nih.gov/pmc/blobs/d065/9218970/f005dd45bc53/PED4-6-100-g005.jpg
https://cdn.ncbi.nlm.nih.gov/pmc/blobs/d065/9218970/0f66a346df16/PED4-6-100-g003.jpg
https://cdn.ncbi.nlm.nih.gov/pmc/blobs/d065/9218970/2654614a3fd9/PED4-6-100-g004.jpg
https://cdn.ncbi.nlm.nih.gov/pmc/blobs/d065/9218970/275021b6eb88/PED4-6-100-g001.jpg

相似文献

1
Upregulation of cadherin-11 contributes to cholestatic liver fibrosis.钙黏蛋白-11的上调促进胆汁淤积性肝纤维化。
Pediatr Investig. 2022 Mar 22;6(2):100-110. doi: 10.1002/ped4.12317. eCollection 2022 Jun.
2
Limb expression 1-like (LIX1L) protein promotes cholestatic liver injury by regulating bile acid metabolism.肢表情 1 样蛋白(LIX1L)通过调节胆汁酸代谢促进胆汁淤积性肝损伤。
J Hepatol. 2021 Aug;75(2):400-413. doi: 10.1016/j.jhep.2021.02.035. Epub 2021 Mar 18.
3
[Mechanism of Astragaloside prevents cholestatic liver fibrosis through inhibition of Notch signaling activation].黄芪甲苷通过抑制Notch信号激活预防胆汁淤积性肝纤维化的机制
Zhonghua Gan Zang Bing Za Zhi. 2017 Aug 20;25(8):575-582. doi: 10.3760/cma.j.issn.1007-3418.2017.08.005.
4
Knockout of microRNA-21 reduces biliary hyperplasia and liver fibrosis in cholestatic bile duct ligated mice.敲除微小RNA-21可减轻胆管结扎诱导的胆汁淤积性小鼠的胆管增生和肝纤维化。
Lab Invest. 2016 Dec;96(12):1256-1267. doi: 10.1038/labinvest.2016.112. Epub 2016 Oct 24.
5
The anti-fibrotic effects of epigallocatechin-3-gallate in bile duct-ligated cholestatic rats and human hepatic stellate LX-2 cells are mediated by the PI3K/Akt/Smad pathway.表没食子儿-3-没食子酸酯在胆管结扎性胆汁淤积大鼠和人肝星状LX-2细胞中的抗纤维化作用由PI3K/Akt/Smad信号通路介导。
Acta Pharmacol Sin. 2015 Apr;36(4):473-82. doi: 10.1038/aps.2014.155. Epub 2015 Mar 16.
6
Inflammasome Is Activated in the Liver of Cholestatic Patients and Aggravates Hepatic Injury in Bile Duct-Ligated Mouse.在胆汁淤积患者的肝脏中炎症小体被激活,并在胆管结扎小鼠中加重肝损伤。
Cell Mol Gastroenterol Hepatol. 2020;9(4):679-688. doi: 10.1016/j.jcmgh.2019.12.008. Epub 2019 Dec 27.
7
Cadherin-11 contributes to liver fibrosis induced by carbon tetrachloride.钙黏蛋白 11 促进四氯化碳诱导的肝纤维化。
PLoS One. 2019 Jul 3;14(7):e0218971. doi: 10.1371/journal.pone.0218971. eCollection 2019.
8
Long Noncoding RNA H19 Contributes to Cholangiocyte Proliferation and Cholestatic Liver Fibrosis in Biliary Atresia.长链非编码 RNA H19 促进胆道闭锁胆管细胞增殖和胆汁淤积性肝纤维化。
Hepatology. 2019 Nov;70(5):1658-1673. doi: 10.1002/hep.30698. Epub 2019 Jun 21.
9
Loss of MMP 13 attenuates murine hepatic injury and fibrosis during cholestasis.基质金属蛋白酶13缺失可减轻胆汁淤积期间的小鼠肝损伤和肝纤维化。
Hepatology. 2006 Aug;44(2):420-9. doi: 10.1002/hep.21268.
10
Necroptosis of macrophage is a key pathological feature in biliary atresia via GDCA/S1PR2/ZBP1/p-MLKL axis.巨噬细胞的坏死是通过 GDCA/S1PR2/ZBP1/p-MLKL 轴在胆道闭锁中的一个关键的病理特征。
Cell Death Dis. 2023 Mar 1;14(3):175. doi: 10.1038/s41419-023-05615-4.

引用本文的文献

1
Cdh11: Roles in different diseases and potential value in disease diagnosis and treatment.Cdh11:在不同疾病中的作用以及在疾病诊断和治疗中的潜在价值。
Biochem Biophys Rep. 2023 Nov 15;36:101576. doi: 10.1016/j.bbrep.2023.101576. eCollection 2023 Dec.

本文引用的文献

1
Extra- and Intra-Cellular Mechanisms of Hepatic Stellate Cell Activation.肝星状细胞激活的细胞外和细胞内机制
Biomedicines. 2021 Aug 14;9(8):1014. doi: 10.3390/biomedicines9081014.
2
Cadherin-11 Deficiency Attenuates Ang-II-Induced Atrial Fibrosis and Susceptibility to Atrial Fibrillation.钙黏蛋白-11缺乏减轻血管紧张素II诱导的心房纤维化及心房颤动易感性。
J Inflamm Res. 2021 Jul 2;14:2897-2911. doi: 10.2147/JIR.S306073. eCollection 2021.
3
Impacts of Early Kasai Portoenterostomy on Short-Term and Long-Term Outcomes of Biliary Atresia.
早期卡塞氏 portaenterostomy 对胆道闭锁近期和远期结局的影响。
Hepatol Commun. 2020 Nov 8;5(2):234-243. doi: 10.1002/hep4.1615. eCollection 2021 Feb.
4
Research progress in the role and mechanism of Cadherin-11 in different diseases.钙黏蛋白-11在不同疾病中的作用及机制的研究进展
J Cancer. 2021 Jan 1;12(4):1190-1199. doi: 10.7150/jca.52720. eCollection 2021.
5
SOX9 in biliary atresia: New insight for fibrosis progression.SOX9 在胆道闭锁中的作用:纤维化进展的新见解。
Hepatobiliary Pancreat Dis Int. 2021 Apr;20(2):154-162. doi: 10.1016/j.hbpd.2020.12.007. Epub 2020 Dec 9.
6
Long non-coding RNA H19 deficiency ameliorates bleomycin-induced pulmonary inflammation and fibrosis.长非编码 RNA H19 缺失可改善博来霉素诱导的肺炎症和纤维化。
Respir Res. 2020 Nov 2;21(1):290. doi: 10.1186/s12931-020-01534-6.
7
Evaluation of Perioperative Complications in the Management of Biliary Atresia.胆道闭锁治疗中围手术期并发症的评估
Front Pediatr. 2020 Aug 28;8:460. doi: 10.3389/fped.2020.00460. eCollection 2020.
8
Physalin D attenuates hepatic stellate cell activation and liver fibrosis by blocking TGF-β/Smad and YAP signaling.岩白菜素 D 通过阻断 TGF-β/Smad 和 YAP 信号通路抑制肝星状细胞激活和肝纤维化。
Phytomedicine. 2020 Nov;78:153294. doi: 10.1016/j.phymed.2020.153294. Epub 2020 Jul 28.
9
Prominin-1-expressing hepatic progenitor cells induce fibrogenesis in murine cholestatic liver injury.表达 Prominin-1 的肝祖细胞在小鼠胆汁淤积性肝损伤中诱导肝纤维化。
Physiol Rep. 2020 Jul;8(14):e14508. doi: 10.14814/phy2.14508.
10
TGF-β/Smad and JAK/STAT pathways are involved in the anti-fibrotic effects of propylene glycol alginate sodium sulphate on hepatic fibrosis.TGF-β/Smad 和 JAK/STAT 通路参与了藻酸丙二醇酯钠硫酸酯对肝纤维化的抗纤维化作用。
J Cell Mol Med. 2020 May;24(9):5224-5237. doi: 10.1111/jcmm.15175. Epub 2020 Mar 31.