Suppr超能文献

整合mRNA和长链非编码RNA分析揭示龙眼(Lour.)花芽诱导调控网络。

Integrative mRNA and Long Noncoding RNA Analysis Reveals the Regulatory Network of Floral Bud Induction in Longan ( Lour.).

作者信息

Liang Fan, Zhang Yiyong, Wang Xiaodan, Yang Shuo, Fang Ting, Zheng Shaoquan, Zeng Lihui

机构信息

Insititute of Genetics and Breeding in Horticultural Plants, College of Horticulture, Fujian Agriculture and Forestry University, Fuzhou, China.

Fujian Breeding Engineering Technology Research Center for Longan & Loquat, Fruit Research Institute, Fujian Academy of Agricultural Sciences, Fuzho, China.

出版信息

Front Plant Sci. 2022 Jun 14;13:923183. doi: 10.3389/fpls.2022.923183. eCollection 2022.

Abstract

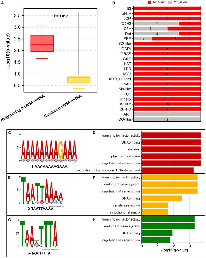
Longan ( Lour.) is a tropical/subtropical fruit tree of significant economic importance. Floral induction is an essential process for longan flowering and plays decisive effects on the longan yield. Due to the instability of flowering, it is necessary to understand the molecular mechanisms of floral induction in longan. In this study, mRNA and long noncoding RNA (lncRNA) transcriptome sequencing were performed using the apical buds of fruiting branches as materials. A total of 7,221 differential expressions of mRNAs (DEmRNAs) and 3,238 differential expressions of lncRNAs (DElncRNAs) were identified, respectively. KEGG enrichment analysis of DEmRNAs highlighted the importance of starch and sucrose metabolic, circadian rhythms, and plant hormone signal transduction pathways during floral induction. Combining the analysis of weighted gene co-expression network (WGCNA) and expression pattern of DEmRNAs in the three pathways, specific transcriptional characteristics at each stage during floral induction and regulatory network involving co-expressed genes were investigated. The results showed that sucrose metabolism and auxin signal transduction may be crucial for the growth and maturity of autumn shoots in September and October (B1-B2 stage); starch and sucrose metabolic, circadian rhythms, and plant hormone signal transduction pathways participated in the regulation of floral bud physiological differentiation together in November and December (B3-B4 stage) and the crosstalk among three pathways was also found. Hub genes in the co-expression network and key DEmRNAs in three pathways were identified. The circadian rhythm genes and were found to activate gene through the photoperiod core factor genes, and they were co-expressed with auxin, gibberellin, abscisic acid, ethylene signaling genes, and sucrose biosynthesis genes at B4 stage. A total of 12 hub-DElncRNAs had potential for positively affecting their distant target genes in three putative key pathways, predominantly in a -transcriptional manner. A hypothetical model of regulatory pathways and key genes and lncRNAs during floral bud induction in longan was proposed finally. Our studies will provide valuable clues and information to help elucidate the potential molecular mechanisms of floral initiation in longan and woody fruit trees.

摘要

龙眼(Lour.)是一种具有重要经济价值的热带/亚热带果树。成花诱导是龙眼开花的关键过程,对龙眼产量起着决定性作用。由于开花的不稳定性,有必要了解龙眼成花诱导的分子机制。本研究以结果枝顶端芽为材料进行mRNA和长链非编码RNA(lncRNA)转录组测序。分别鉴定出7221个差异表达的mRNA(DEmRNAs)和3238个差异表达的lncRNA(DElncRNAs)。对DEmRNAs的KEGG富集分析突出了淀粉和蔗糖代谢、昼夜节律以及植物激素信号转导途径在成花诱导过程中的重要性。结合加权基因共表达网络(WGCNA)分析和这三条途径中DEmRNAs的表达模式,研究了成花诱导各阶段的特异性转录特征以及涉及共表达基因的调控网络。结果表明,蔗糖代谢和生长素信号转导可能对9月和10月秋梢的生长和成熟至关重要(B1 - B2阶段);淀粉和蔗糖代谢、昼夜节律以及植物激素信号转导途径在11月和12月共同参与花芽生理分化的调控(B3 - B4阶段),并且还发现了这三条途径之间的相互作用。鉴定了共表达网络中的枢纽基因和三条途径中的关键DEmRNAs。发现昼夜节律基因 和 通过光周期核心因子 基因激活基因,并且它们在B4阶段与生长素、赤霉素、脱落酸、乙烯信号基因以及蔗糖生物合成基因共表达。共有12个枢纽DElncRNAs在三条假定的关键途径中具有正向影响其远距离靶基因的潜力,主要是以反式转录的方式。最终提出了龙眼成花诱导过程中调控途径以及关键基因和lncRNAs的假设模型。我们的研究将提供有价值的线索和信息,以帮助阐明龙眼和木本果树成花起始的潜在分子机制。

https://cdn.ncbi.nlm.nih.gov/pmc/blobs/46a4/9237614/4a2cb06e79c5/fpls-13-923183-g0001.jpg

文献检索

告别复杂PubMed语法,用中文像聊天一样搜索,搜遍4000万医学文献。AI智能推荐,让科研检索更轻松。

立即免费搜索

文件翻译

保留排版,准确专业,支持PDF/Word/PPT等文件格式,支持 12+语言互译。

免费翻译文档

深度研究

AI帮你快速写综述,25分钟生成高质量综述,智能提取关键信息,辅助科研写作。

立即免费体验